555: AMV LED PWM Zeit Digital Messtechnik Power Alarm Kfz NF Spiele Remote Diverses
555-Zeitgeber
2010-2022 © Peter E. Burkhardt
555 als Zeitgeber

Zeitschalter

Einfache Zeitgeber

Timer 1,1s bis 110s

Timer 0,1s bis 110s, 2 Bereiche

Timer 0,1s bis 110s, 2 Bereiche, abgleichbar

Timer mit Stand-by ohne Strom

Timer 0,1s bis 110s, 2 Bereiche, Relais, Stand-by
Timer 1s bis 110s, Stand-by
Timer 1s bis 110s, Stand-by, CMOS

Präzisions-Timer

Timer 1s bis 10s, abgleichbar

Timer 1s bis 59s, 2 Bereiche, abgleichbar

Timer 0,1 min bis 10 min, 2 Bereiche, abgleichbar

Komplexe Timer-Anwendungen

Timer mit Hand- und Automatik-Betrieb

Grundschaltung des Timers mit Hand- und Automatik-Betrieb, Vers. 1
Grundschaltung des Timers mit Hand- und Automatik-Betrieb, Vers. 2

Impulsverzögerung beim Einschalten

Einschaltverzögerung, mit Relais

Einschaltverzögerung, mit Transistor

Einschaltverzögerung, mit Relais und LED-Blinkanzeige

Einschaltverzögerung, mit Starttaste, Relais und LED-Blinkanzeige

Einschaltverzögerung, mit Relais und Einschaltung

Einschaltverzögerung, mit Relais und Abschaltung

Impulsverzögerung nach Triggerung

MMV mit Impulsverzögerung nach H/L-Flanke

MMV mit Impulsverzögerung nach L/H-Flanke

MMV mit Impulsverzögerung, Anwendung Modellbahn

Schaltung Vers. 1 (Breadboard-Muster)

Schaltung Vers. 2 (LP-Muster)

Schaltung Vers. 3 (nur 1x 555)

Schaltung Vers. 4 (mit Einschalt-Reset)

Zeitschalter, Einfache Zeitgeber
2020-01 © Peter E. Burkhardt

Zeitschalter

Einfache Zeitgeber

Die im Folgenden beschriebenen Zeitgeber arbeiten mit einer maximal möglichen Genauigkeit, die vom 555-Timer vorgegeben ist. Da aber Elkos im zeitbestimmenden RC-Glied verwendet werden, verschlechtert sich die reproduzierbare Genauigkeit der eingestellten Zeit. Elkos haben eine hohe Toleranz sowie temperaturabhängige Restströme und altern im Laufe der Zeit.

Bei kurzen Zeiten kann evtl. der Elko durch einen Folie-Kondensator ersetzt werden. Dieser ist bezüglich Stabilität der Kapazität stabiler. Dadurch ist der Hauptfehler bei einfachen Timern beseitigt.

Trotzdem bleibt bei mit Potis einstellbaren Zeitgebern das Potentiometer eine weitere Fehlerquelle. Auch Potis verändern zeit- und temperaturabhängig ihren Widerstand.

Eine weitere Fehlerquelle ist die Betriebsspannung. Prinzipbedingt führen zwar die Schaltschwellen des 555 im Zusammenspiel mit der C-Aufladung von der Betriebsspannung theoretisch zu keiner Änderung der ausgegebenen 555-MMV-Zeit. Doch eine stabilisierte Betriebsspannung ist trotzdem besser, ist aber bei einfachen Zeitschaltungen meist zu aufwendig. Bei mit Batteriespannung versorgten Geräten ist die durch die Regelschaltung höhere Stromaufnahme ebenfalls ungünstig.

Trotzdem erfüllen einfache Timer mit dem 555-Allrounder so ziemlich alle Anforderungen der Praxis, vor allem wenn es um Zeiten im Minutenbereich geht. Bei langen Zeiten (Stunden oder Tage) sind andere Schaltungsprinzipien mit zusätzlich eingesetzten digitalen ICs erforderlich.

Start-/Stopp-Taste und Zeitvorwahl mit Poti

Fast alle einfachen Zeitgeber haben zumindest eine Starttaste, die meisten aber auch eine Stopp-Taste, mit der die gestartete Zeit vorzeitig abgebrochen werden kann. Wie lange die Zeit und damit irgendein zeitlich zu definierender Vorgang dauern soll, ist ebenfalls bei fast allen Zeitgebern einstellbar, meist mit einem Poti oder Schalter.

Timer 1,1s bis 110s

Der Zeitgeber entspricht weitgehend der Grundschaltung für einen 555-MMV. Eine Besonderheit ist die Differenzierung des Startsignals. Prellen der Start-Taste und die Länge des Tastendruckes haben keine Auswirkung auf die mit dem Poti eingestellte Zeit.

Schaltungsbeschreibung
Zeitvorwahl mit dem Poti VR1

Rechnerisch (Formel siehe Bild) lassen sich mit VR1 Zeiten zwischen 1,1 und 110 Sekunden einstellen. In der Praxis weichen die Werte natürlich davon mehr oder weniger ab. Schuld sind die Toleranzen des Potis und vor allem des zeitbestimmenden Elkos C1. Der Poti-Knopf kann mit einer geeichten Skala versehen werden, so dass sich die Zeiten bequem vorwählen lassen.

Der Widerstand R1 begrenzt die minimal einstellbare Zeit. R1 verhindert außerdem einen Kurzschluss von +Ub über den 555-internen Entladetransistor Qdis nach Masse, wenn das Poti auf VR1-a (kleinste Zeit) steht. Der Minimalwert für R1 sollte 1 kOhm sein.

Zeitschalter, Einfache Zeitgeber
2020-01 © Peter E. Burkhardt
Start mit der Taste S1

Das Netzwerk R2, C2, R3 und D1 sorgt für eine vom Startsignal unbeeinflusste Ausgabe der MMV-Zeit Tm. Koppelkondensator C2 mit R3 differenzieren die mit S1 erzeugte fallende Flanke von Us1. Der kurze Impuls nach GND triggert den 555, so dass damit die MMV-Zeit beginnen kann. Der Ua-Ausgang des 555 geht auf H.

Widerstand R2 sorgt für definierte Pegel an C2 bei nicht gedrückter Taste. Diode D1 schneidet die über der Betriebsspannung +Ub auftretende Spannungsspitze ab, wenn S1 geöffnet wird. So wird der 555-Triggereingang vor Überspannung geschützt.

Alternativ kann S1 auch durch einen Transistor Qx ersetzt werden, wenn der Start von einer vorgelagerten Schaltung aus erfolgen soll. Auch in diesem Fall spielt die Länge des Startimpulses keine Rolle, da der 555 flankengesteuert getriggert wird.

Stopp mit der Taste S2

Normalerweise liegt der 555-Reset-Eingang Pin 4 über R4 an +Ub. Das bedeutet, Reset ist inaktiv, also nicht wirksam. Wird S2 gedrückt, erhält der Reset-Eingang GND-Potential. Das 555-interne FF wird rückgesetzt. Das bedeutet, das Ua-Potential wird auch bei laufendem Ausgangsimpuls Tm sofort L. Die gestartete Zeit wird also sofort beendet. Ein neuer Start ist dann nur wieder mit S1 möglich, wenn S2 wieder offen ist.

Das Prellen der Stopp-Taste hat keine negativen Auswirkungen, da ein einmal rückgesetztes FF rückgesetzt bleibt. Auch die Länge des Tastendruckes ist beliebig.

Anzeige des aktiven MMV-Zustands mit LED1

Läuft die Zeit Tm, leuchtet auch LED1. Für die 555-Zeitgeberfunktion ist LED1 nicht erforderlich, ist aber immer dann sinnvoll, wenn kein anderes Signal (z.B. ein Buzzer) die aktive Zeit signalisiert.

Der LED-Vorwiderstand R5 muss abhängig von +Ub und vom gewünschten (bzw. zulässigem) LED-Strom festgelegt werden.

Ersatz des bipolaren 555 durch den CMOS-555 ist möglich

Ohne Schaltungsänderung ist der CMOS-555 (z.B. ILC555 oder TS555C) eisetzbar. Der Stütz-Elko C01 darf dann kleiner sein oder kann evtl. ganz entfallen. Die Betriebsspannung darf dann auch bei nur 3 V liegen. Manche CMOS-555 laufen sogar noch bei nur 2 V (exemplar- und herstellerabhängig).

Fazit

Die einfache Timer-Schaltung ist im Kurzzeitbereich zuverlässig einsetzbar. Der Betriebsspannungsbereich des 555 kann voll genutzt werden. Die Beschaltung am 555-Ausgang hängt von der Anwendung ab.

Zeitschalter, Einfache Zeitgeber
2020-01 © Peter E. Burkhardt

Timer 0,1s bis 110s, 2 Bereiche

Diese Schaltung arbeitet ebenfalls mit einem Zeitbereich bis 110 Sekunden, der aber mit einem Schalter auf zwei Bereiche aufgeteilt ist. Damit lassen sich die Zeiten mit dem Potentiometer besonders im unteren Bereich genauer einstellen.

Der Zeitgeber entspricht weitgehend der Grundschaltung für einen 555-MMV. Eine Besonderheit ist die Differenzierung des Startsignals. Prellen der Start-Taste und die Länge des Tastendruckes haben keine Auswirkung auf die mit dem Poti eingestellte Zeit.

Die Ausgabe der Zeit erfolt über ein kleines Relais, mit dem sich beliebige Verbraucher potentialfrei schalten lassen.

Schaltungsbeschreibung
Zeitvorwahl mit dem Poti VR1 und dem Schalter S3

Rechnerisch (Formel siehe Bild) lassen sich mit VR1 Zeiten zwischen 0,1 und 110 Sekunden einstellen. Der Bereich a umfasst 0,1 s bis 11 s, der Bereich b überstreicht 1 s bis 110 s. In der Praxis weichen die Werte natürlich davon mehr oder weniger ab. Schuld sind die Toleranzen des Potis und vor allem des zeitbestimmenden Elkos C1. Der Poti-Knopf kann mit zwei geeichten Skalen versehen werden, so dass sich die Zeiten bequem vorwählen lassen. Es sind getrennte Bereichsskalen erforderlich, weil die Toleranz der Elkos so groß ist, dass bei einer Skala höchstens Prozentangaben sinnvoll wären.

Der Widerstand R1 begrenzt die minimal einstellbare Zeit. R1 verhindert außerdem einen Kurzschluss von +Ub über den 555-internen Entladetransistor Qdis nach Masse, wenn das Poti auf VR1-a (kleinste Zeit) steht. Der Minimalwert für R1 sollte 1 kOhm sein.

Start mit der Taste S1

Das Netzwerk R2, C2, R3 und D1 sorgt für eine vom Startsignal unbeeinflusste Ausgabe der MMV-Zeit Tm. Koppelkondensator C2 mit R3 differenzieren die mit S1 erzeugte fallende Flanke von Us1. Der kurze Impuls nach GND triggert den 555, so dass damit die MMV-Zeit beginnen kann. Der Ua-Ausgang des 555 geht auf H.

Widerstand R2 sorgt für definierte Pegel an C2 bei nicht gedrückter Taste. Diode D1 schneidet die über der Betriebsspannung +Ub auftretende Spannungsspitze ab, wenn S1 geöffnet wird. So wird der 555-Triggereingang vor Überspannung geschützt.

Alternativ kann S1 auch durch einen Transistor Qx ersetzt werden, wenn der Start von einer vorgelagerten Schaltung aus erfolgen soll. Auch in diesem Fall spielt die Länge des Startimpulses keine Rolle, da der 555 flankengesteuert getriggert wird.

Stopp mit der Taste S2

Normalerweise liegt der 555-Reset-Eingang Pin 4 über R4 an +Ub. Das bedeutet, Reset ist inaktiv, also nicht wirksam. Wird S2 gedrückt, erhält der Reset-Eingang GND-Potential. Das 555-interne FF wird rückgesetzt. Das bedeutet, das Ua-Potential wird auch bei laufendem Ausgangsimpuls Tm sofort L. Die gestartete Zeit wird also sofort beendet. Ein neuer Start ist dann nur wieder mit S1 möglich, wenn S2 wieder offen ist.

Das Prellen der Stopp-Taste hat keine negativen Auswirkungen, da ein einmal rückgesetztes FF rückgesetzt bleibt. Auch die Länge des Tastendruckes ist beliebig.

Zeitschalter, Einfache Zeitgeber
2020-01 © Peter E. Burkhardt
Anzeige des aktiven MMV-Zustands mit LED1

Läuft die Zeit Tm, leuchtet auch LED1. Für die 555-Zeitgeberfunktion ist LED1 nicht erforderlich, ist aber immer dann sinnvoll, wenn kein anderes Signal (z.B. ein Buzzer) die aktive Zeit signalisiert.

Der LED-Vorwiderstand R5 muss abhängig von +Ub und vom gewünschten (bzw. zulässigem) LED-Strom festgelegt werden.

Ausgabe des Zeitimpulses mit Relais K1

Mittels Relais K1 können potentialfrei für die Dauer des Zeitintervalls Tm beliebige Verbraucher an- oder abgeschaltet werden, je nachdem welche Schaltfunktion gewünscht ist. Das Relais und seine Kontaktbestückung richtet sich sowieso nach den Erfordernissen.

Zu beachten ist die Relais-Spulenspannung. Für andere Spannungen als die +Ub für den 555 kann das Relais auch von einer fremden Spannung, z.B. für ein 24V-Relais, gespeist werden. Der Relaistreiber mit Transistor Q1 ermöglicht das. Wäre das Relais direkt am 555-Ausgang Pin 3 angeschlossen, wäre keine separate Relais-Spannungsversorgung möglich.

Zu beachten sind außerdem für den Relaistreiber Q1 die nötige Spannungsfestigkeit und der maximale Spulenstrom. Unter Umständen muss ein stärkerer Transistor eingesetzt werden, z.B. ein BD139 (80 V, 1,5 A).

Ersatz des bipolaren 555 durch den CMOS-555 ist möglich

Ohne Schaltungsänderung ist der CMOS-555 (z.B. ILC555 oder TS555C) eisetzbar. Der Stütz-Elko C01 darf dann kleiner sein. Die Betriebsspannung darf dann auch bei nur 3 V liegen. Manche CMOS-555 laufen sogar noch bei nur 2 V (exemplar- und herstellerabhängig). Zwingend ist aber dann die Versorgung des Relais aus einer separaten Spannungsquelle.

Fazit

Die einfache Timer-Schaltung ist im Kurzzeitbereich zuverlässig einsetzbar. Der Betriebsspannungsbereich des 555 kann voll genutzt werden. Die Aufteilung in zwei Einstellbereiche ist vor allem im unteren Zeitbereich vorteilhaft. Die Beschaltung am 555-Ausgang mit einem Relais bietet universelle, auch potentialunabhängige, Anwendungsmöglichkeiten.

Zeitschalter, Einfache Zeitgeber
2020-01 © Peter E. Burkhardt

Timer 0,1s bis 110s, 2 Bereiche, abgleichbar

Diese Schaltung arbeitet mit einem Zeitbereich bis 110 Sekunden, der mit einem Schalter auf zwei Bereiche aufgeteilt ist. Damit lassen sich die Zeiten mit dem Potentiometer besonders im unteren Bereich genauer einstellen. Vorteilhaft ist der getrennt mögliche Abgleich für beide Bereiche, so dass eine Skala des Zeitpotentiometers einfacher beschriftet werden kann.

Der Zeitgeber entspricht weitgehend der Grundschaltung für einen 555-MMV. Eine Besonderheit ist die Differenzierung des Startsignals. Prellen der Start-Taste und die Länge des Tastendruckes haben keine Auswirkung auf die mit dem Poti eingestellte Zeit.

Die Ausgabe der Zeit erfolt über ein kleines Relais, mit dem sich beliebige Verbraucher potentialfrei schalten lassen.

Schaltungsbeschreibung
Zeitvorwahl mit dem Poti VR1 und dem Schalter S3

Rechnerisch (Formel siehe Bild) lassen sich mit VR1 Zeiten zwischen 0,1 und 110 Sekunden einstellen. Der Bereich a umfasst 0,1 s bis 10 s, der Bereich b überstreicht 1 s bis 100 s. Für den Poti-Knopf reicht eine einzige geeichte Skala aus, da die Zeitinvervalle durch Abgleich deckungsgleich gemacht werden können.

Der Widerstand R1 begrenzt die minimal einstellbare Zeit. R1 verhindert außerdem einen Kurzschluss von +Ub über den 555-internen Entladetransistor Qdis nach Masse, wenn das Poti auf VR1-a (kleinste Zeit) steht. Der Minimalwert für R1 sollte 1 kOhm sein.

Abgleich der Zeitbereiche über den 555-Control-Anschluss mit S3

Zum Ausgleich der Elko-Toleranzen C1a und C1b sind zwei Spannungsteiler vorhanden, die über den 555-Control-Anschluss Pin 5 die 555-Schwellwerte verschieben, so dass sich bei entsprechendem Abgleich die Endwerte 10 s und 100 s einstellen lassen. Damit werden die Teilstriche einer Skala für das Zeit-Poti deckungsgleich.

Die Spannungsteiler hängen an der 555-Versorgungsspannung, die in diesem Falle stabilisiert sein sollte. Die Einstellung erfolgt mit den Potis VR7 und VR8, die Umschaltung zusammen mit dem Schalter S3. S3 muss deshalb mindestens 2 getrennte Umschalter haben. Der Einstellbereich ist durch Widerstände eingeschränkt, da insbesondere beim bipolaren 555 am oberen und unteren Ende von +Ub sowieso Grenzen gesetzt sind. Für die Einstellung reichen normale Trimm-Potis aus, vorteilhaft sind natürlich Spindel-Trimmer.

Start mit der Taste S1

Das Netzwerk R2, C2, R3 und D1 sorgt für eine vom Startsignal unbeeinflusste Ausgabe der MMV-Zeit Tm. Koppelkondensator C2 mit R3 differenzieren die mit S1 erzeugte fallende Flanke von Us1. Der kurze Impuls nach GND triggert den 555, so dass damit die MMV-Zeit beginnen kann. Der Ua-Ausgang des 555 geht auf H.

Widerstand R2 sorgt für definierte Pegel an C2 bei nicht gedrückter Taste. Diode D1 schneidet die über der Betriebsspannung +Ub auftretende Spannungsspitze ab, wenn S1 geöffnet wird. So wird der 555-Triggereingang vor Überspannung geschützt.

Zeitschalter, Einfache Zeitgeber
2020-01 © Peter E. Burkhardt

Alternativ kann S1 auch durch einen Transistor Qx ersetzt werden, wenn der Start von einer vorgelagerten Schaltung aus erfolgen soll. Auch in diesem Fall spielt die Länge des Startimpulses keine Rolle, da der 555 flankengesteuert getriggert wird.

Stopp mit der Taste S2

Normalerweise liegt der 555-Reset-Eingang Pin 4 über R4 an +Ub. Das bedeutet, Reset ist inaktiv, also nicht wirksam. Wird S2 gedrückt, erhält der Reset-Eingang GND-Potential. Das 555-interne FF wird rückgesetzt. Das bedeutet, das Ua-Potential wird auch bei laufendem Ausgangsimpuls Tm sofort L. Die gestartete Zeit wird also sofort beendet. Ein neuer Start ist dann nur wieder mit S1 möglich, wenn S2 wieder offen ist.

Das Prellen der Stopp-Taste hat keine negativen Auswirkungen, da ein einmal rückgesetztes FF rückgesetzt bleibt. Auch die Länge des Tastendruckes ist beliebig.

Anzeige des aktiven MMV-Zustands mit LED1

Läuft die Zeit Tm, leuchtet auch LED1. Für die 555-Zeitgeberfunktion ist LED1 nicht erforderlich, ist aber immer dann sinnvoll, wenn kein anderes Signal (z.B. ein Buzzer) die aktive Zeit signalisiert.

Der LED-Vorwiderstand R5 muss abhängig von +Ub und vom gewünschten (bzw. zulässigem) LED-Strom festgelegt werden.

Ausgabe des Zeitimpulses mit Relais K1

Mittels Relais K1 können potentialfrei für die Dauer des Zeitintervalls Tm beliebige Verbraucher an- oder abgeschaltet werden, je nachdem welche Schaltfunktion gewünscht ist. Das Relais und seine Kontaktbestückung richtet sich sowieso nach den Erfordernissen.

Zu beachten ist die Relais-Spulenspannung. Für andere Spannungen als die +Ub für den 555 kann das Relais auch von einer fremden Spannung, z.B. für ein 24V-Relais, gespeist werden. Der Relaistreiber mit Transistor Q1 ermöglicht das. Wäre das Relais direkt am 555-Ausgang Pin 3 angeschlossen, wäre keine separate Relais-Spannungsversorgung möglich.

Zu beachten sind außerdem für den Relaistreiber Q1 die nötige Spannungsfestigkeit und der maximale Spulenstrom. Unter Umständen muss ein stärkerer Transistor eingesetzt werden, z.B. ein BD139 (80 V, 1,5 A).

Ersatz des bipolaren 555 durch den CMOS-555 ist möglich

Ohne Schaltungsänderung ist der CMOS-555 (z.B. ILC555 oder TS555C) eisetzbar. Der Stütz-Elko C01 darf dann kleiner sein. Die Betriebsspannung darf dann auch bei nur 3 V liegen. Manche CMOS-555 laufen sogar noch bei nur 2 V (exemplar- und herstellerabhängig). Zwingend ist aber dann die Versorgung des Relais aus einer separaten Spannungsquelle.

Fazit

Die einfache Timer-Schaltung ist im Kurzzeitbereich zuverlässig einsetzbar, wobei durch Abgleich die Elko-Toleranzen ausgeglichen werden können. Der Betriebsspannungsbereich des 555 kann voll genutzt werden. Die Aufteilung in zwei Einstellbereiche ist vor allem im unteren Zeitbereich vorteilhaft. Die Beschaltung am 555-Ausgang mit einem Relais bietet universelle, auch potentialunabhängige, Anwendungsmöglichkeiten.

Zeitschalter, Einfache Zeitgeber mit Stand-by
2020-01 © Peter E. Burkhardt

Timer mit Stand-by ohne Strom

Der normale (bipolare) 555 hat mit rund 3 mA (2 bis 15 mA lt. Datenblatt) einen Stromverbrauch, der insbesondere in Schaltungen mit Batterie störend ist. Dieser ständig fließende Ruhestrom, auch wenn die Schaltung nicht aktiv ist, lässt sich für die inaktive Phase automatisch abschalten.

Diese Abschaltung kann relativ einfach mit Relais, aber auch kontaktlos mit reiner Elektronik erfolgen. Im Folgenden sind mehrere Möglichkeiten aufgeführt.

Timer 0,1s bis 110s, 2 Bereiche, Relais, Stand-by

Diese Schaltung arbeitet mit einem Zeitbereich bis 110 Sekunden, der mit einem Schalter auf zwei Bereiche aufgeteilt ist. Damit lassen sich die Zeiten mit dem Potentiometer besonders im unteren Bereich genauer einstellen. Vorteilhaft ist der getrennt mögliche Abgleich für beide Bereiche, so dass eine Skala des Zeitpotentiometers einfacher beschriftet werden kann.

Der Zeitgeber entspricht weitgehend der Grundschaltung für einen 555-MMV. Eine Besonderheit ist die Differenzierung des Startsignals. Prellen der Start-Taste und die Länge des Tastendruckes haben keine Auswirkung auf die mit dem Poti eingestellte Zeit.

Die Ausgabe der Zeit erfolgt über ein kleines Relais, mit dem sich beliebige Verbraucher potentialfrei schalten lassen. Das Relais übernimmt aber zusätzlich die Aufgabe, die ganze Schaltung in der inaktiven Zeit, also wenn die MMV-Zeit nicht läuft, abzuschalten. Dadurch fließt in der Schaltung im off-state kein Ruhestrom.

Schaltungsbeschreibung
Zeitvorwahl mit dem Poti VR1 und dem Schalter S3

Rechnerisch (Formel siehe Bild) lassen sich mit VR1 Zeiten zwischen 0,1 und 110 Sekunden einstellen. Der Bereich a umfasst 0,1 s bis 10 s, der Bereich b überstreicht 1 s bis 100 s. Für den Poti-Knopf reicht eine einzige geeichte Skala aus, da die Zeitinvervalle durch Abgleich deckungsgleich gemacht werden können.

Der Widerstand R1 begrenzt die minimal einstellbare Zeit. R1 verhindert außerdem einen Kurzschluss von +Ub über den 555-internen Entladetransistor Qdis nach Masse, wenn das Poti auf VR1-a (kleinste Zeit) steht. Der Minimalwert für R1 sollte 1 kOhm sein.

Abgleich der Zeitbereiche über den 555-Control-Anschluss mit S3

Zum Ausgleich der Elko-Toleranzen C1a und C1b sind zwei Spannungsteiler vorhanden, die über den 555-Control-Anschluss Pin 5 die 555-Schwellwerte verschieben, so dass sich bei entsprechendem Abgleich die Endwerte 10 s und 100 s einstellen lassen. Damit werden die Teilstriche einer Skala für das Zeit-Poti deckungsgleich.

Die Spannungsteiler hängen an der 555-Versorgungsspannung, die in diesem Falle stabilisiert sein sollte. Die Einstellung erfolgt mit den Potis VR7 und VR8, die Umschaltung zusammen mit dem Schalter S3. S3 muss deshalb mindestens 2 getrennte Umschalter haben. Der Einstellbereich ist durch Widerstände eingeschränkt, da insbesondere beim bipolaren 555 am oberen und unteren Ende von +Ub sowieso Grenzen gesetzt sind. Für die Einstellung reichen normale Trimm-Potis aus, vorteilhaft sind natürlich Spindel-Trimmer.

Zeitschalter, Einfache Zeitgeber mit Stand-by
2020-01 © Peter E. Burkhardt
Start mit der Taste S1

Der Start mit Taste S1 geschieht hier durch Überbrücken eines normalerweise offenen Relais-Kontakts (NO = Normally Open). Über diesen Kontakt ist die Betriebsspannung +Ub geschleift. Im inaktiven Zustand (Relais abgefallen, Zeit Tm nicht aktiv) ist deshalb +Ub abgeschaltet und die ganze Schaltung stromlos.

Wird nun also S1 gedrückt, erhält die Schaltung Strom und verhält sich so, als würde sie direkt mit +Ub verbunden sein. Den eigentlichen Start des 555 erledigt dann die RC-Kombination R2-C3, die gewissermaßen die Starttaste in herkömmlichen Schaltungen ersetzt. Sobald der 555-Ausgangsimpuls erscheint (Ua wird H) zieht über den Treiber Q1 das Relais an.

Nun kann die Taste S1 losgelassen werden, da sich jetzt die Schaltung über den Relaiskontakt selbst hält. Die Schaltung befindet sich jetzt im aktiven Zustand (on-state).

Start des Timers mit Zuschalten der Betriebsspannung +Ub

Erhält die Schaltung die Spannung +Ub (wie beschrieben zuerst über die Taste S1 parallel zum Relaiskontakt), sorgt Kondensator C3 für einen negativen Impuls, der sich über C2 differenziert zum 555-Trigger-Eingang Pin 2 überträgt. Das Netzwerk R2, C2, R3 und D1 sorgt für eine vom Startsignal unbeeinflusste Ausgabe der MMV-Zeit Tm. Koppelkondensator C2 mit R3 sorgen für die Übertragung des gegenüber +Ub verspäteten Spannungsanstieges. Die Spannung UTr eilt also der Betriebsspannung +Ub nach und triggert somit den 555, so dass damit die MMV-Zeit beginnen kann. Der Ua-Ausgang des 555 geht auf H.

Diode D1 schneidet die über der Betriebsspannung +Ub auftretende Spannungsspitze ab beim Zuschalten von +Ub1. So wird der 555-Triggereingang vor Überspannung geschützt.

Stopp mit der Taste S2

Normalerweise liegt der 555-Reset-Eingang Pin 4 über R4 an +Ub. Das bedeutet, Reset ist inaktiv, also nicht wirksam. Wird S2 gedrückt, erhält der Reset-Eingang GND-Potential. Das 555-interne FF wird rückgesetzt. Das bedeutet, das Ua-Potential wird auch bei laufendem Ausgangsimpuls Tm sofort L. Die gestartete Zeit wird also sofort beendet. Das Relais K1 fällt ab und unterbricht die Zufuhr der Betriebsspannung +Ub. Ein neuer Start ist dann nur wieder mit S1 möglich.

Das Prellen der Stopp-Taste hat keine negativen Auswirkungen, da ein einmal rückgesetztes FF rückgesetzt bleibt. Auch die Länge des Tastendruckes ist beliebig. Sofort beim ersten FF-Rücksetzen wird die Schaltung wegen des Relais stromlos.

Anzeige des aktiven MMV-Zustands mit LED1

Läuft die Zeit Tm, leuchtet auch LED1. Für die 555-Zeitgeberfunktion ist LED1 nicht erforderlich, ist aber immer dann sinnvoll, wenn kein anderes Signal (z.B. ein Buzzer) die aktive Zeit signalisiert.

Der LED-Vorwiderstand R5 muss abhängig von +Ub und vom gewünschten (bzw. zulässigem) LED-Strom festgelegt werden.

Ausgabe des Zeitimpulses mit Relais K1

Mittels Relais K1 können potentialfrei für die Dauer des Zeitintervalls Tm beliebige Verbraucher an- oder abgeschaltet werden, je nachdem welche Schaltfunktion gewünscht ist. Das in der Schaltung gezeigte Relais K1 hat dazu einen zweiten Kontaktsatz, da ein separater Schließer für die automatische Zu- bzw. Abschaltung der Betriebsspannung +Ub bnötigt wird. Das Relais und seine Kontaktbestückung richtet sich sowieso nach den Erfordernissen.

Zu beachten ist die Relais-Spulenspannung. Für andere Spannungen als die +Ub für den 555 kann das Relais auch von einer fremden Spannung, z.B. für ein 24V-Relais, gespeist werden. Der Relaistreiber mit Transistor Q1 ermöglicht das. Wäre das Relais direkt am 555-Ausgang Pin 3 angeschlossen, wäre keine separate Relais-Spannungsversorgung möglich.

Zu beachten sind außerdem für den Relaistreiber Q1 die nötige Spannungsfestigkeit und der maximale Spulenstrom. Unter Umständen muss ein stärkerer Transistor eingesetzt werden, z.B. ein BD139 (80 V, 1,5 A).

Ersatz des bipolaren 555 durch den CMOS-555 ist möglich

Ohne Schaltungsänderung ist der CMOS-555 (z.B. ILC555 oder TS555C) eisetzbar. Der Stütz-Elko C01 darf dann kleiner sein. Die Betriebsspannung darf dann auch bei nur 3 V liegen. Manche CMOS-555 laufen sogar noch bei nur 2 V (exemplar- und herstellerabhängig). Zwingend ist aber dann die Versorgung des Relais aus einer separaten Spannungsquelle.

Zeitschalter, Einfache Zeitgeber mit Stand-by
2020-01 © Peter E. Burkhardt
Fazit

Die einfache Timer-Schaltung ist im Kurzzeitbereich zuverlässig einsetzbar, wobei durch Abgleich die Elko-Toleranzen ausgeglichen werden können. Der Betriebsspannungsbereich des 555 kann voll genutzt werden. Die Aufteilung in zwei Einstellbereiche ist vor allem im unteren Zeitbereich vorteilhaft. Die Beschaltung am 555-Ausgang mit einem Relais bietet universelle, auch potentialunabhängige, Anwendungsmöglichkeiten.

Der wichtigste Vorteil ist aber die Abschaltung der Betriebsspannung im inaktiven Zustand, d.h. wenn die Zeit nicht läuft. Da z.B. bei einer Überwachung der inaktive Stand-by-Betrieb in der allermeisten Zeit vorherrscht, ist die Stromersparnis durch die Abschaltung beträchtlich. Es fließt kein Strom. Die Schaltung ist sogar für Batterieversorgung geeignet, wenn die Relaisspule wenig Strom braucht. Wird das Gerät dann relativ selten eingeschaltet, hält die Batterie entsprechend lange.

Zeitschalter, Einfache Zeitgeber mit Stand-by
2020-01 © Peter E. Burkhardt
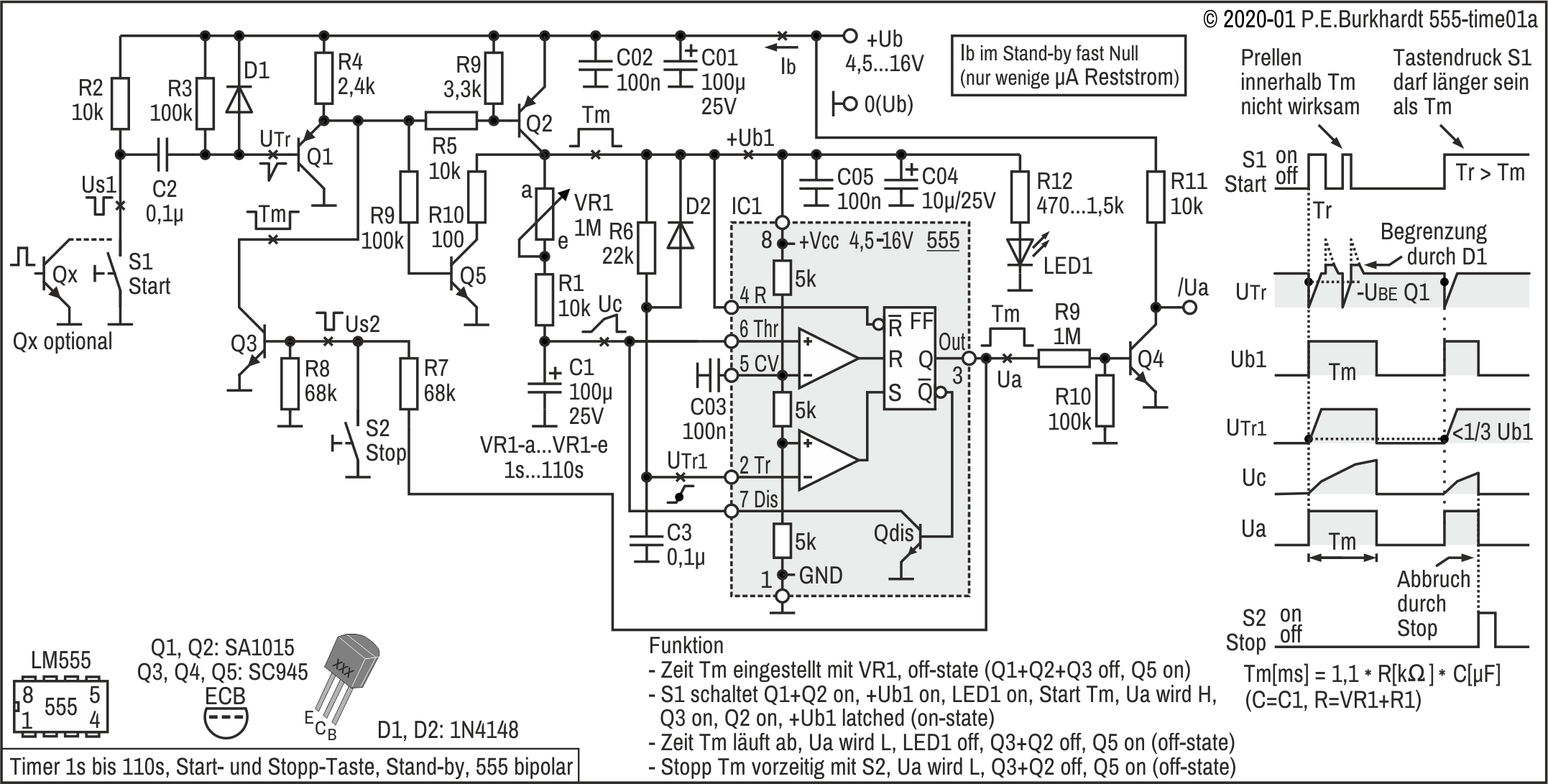
Timer 1s bis 110s, Stand-by

Der Zeitgeber ist einstellbar von 1 s bis 110 s und entspricht weitgehend der Grundschaltung für einen 555-MMV. Eine Besonderheit ist die Differenzierung des Startsignals. Prellen der Start-Taste und die Länge des Tastendruckes haben keine Auswirkung auf die mit dem Poti eingestellte Zeit.

Zusätzlich enthält die Schaltung aber eine mit Transistoren realisierte Steuerung mit der Aufgabe, die ganze Schaltung in der inaktiven Zeit, also wenn die MMV-Zeit nicht läuft, abzuschalten. Dadurch fließt in der Schaltung im off-state nur ein kleiner Ruhestrom im Mikroampere-Bereich.

Die Ausgabe des Zeitimpulses erfolgt über einen Transistor, der das Zeitsignal relativ niederohmig zur Verfügung stellt.

Schaltungsbeschreibung
Zeitvorwahl mit dem Poti VR1

Rechnerisch (Formel siehe Bild) lassen sich mit VR1 Zeiten zwischen 1,1 und 110 Sekunden einstellen. In der Praxis weichen die Werte natürlich davon mehr oder weniger ab. Schuld sind die Toleranzen des Potis und vor allem des zeitbestimmenden Elkos C1. Der Poti-Knopf kann mit einer geeichten Skala versehen werden, so dass sich die Zeiten bequem vorwählen lassen.

Der Widerstand R1 begrenzt die minimal einstellbare Zeit. R1 verhindert außerdem einen Kurzschluss von +Ub über den 555-internen Entladetransistor Qdis nach Masse, wenn das Poti auf VR1-a (kleinste Zeit) steht. Der Minimalwert für R1 sollte 1 kOhm sein.

Start mit der Taste S1

Das Netzwerk R2, C2, R3 und D1 führt nicht direkt auf den 555-Trigger-Eingang, sondern auf den Transistor Q1. Das Netzwerk sorgt für eine vom Startsignal unbeeinflusste Ausgabe der MMV-Zeit Tm. Koppelkondensator C2 mit R3 differenzieren die mit S1 erzeugte fallende Flanke von Us1. Der kurze Impuls nach GND steuert den Transistor Q1 durch. In der Folge steuert auch Q2 durch und liefert so die Betriebsspannung +Ub1 für den 555.

Alternativ kann S1 auch durch einen Transistor Qx ersetzt werden, wenn der Start von einer vorgelagerten Schaltung aus erfolgen soll. Auch in diesem Fall spielt die Länge des Startimpulses keine Rolle, da Transistor Q1 flankengesteuert wird.

Start des Timers mit Zuschalten der Betriebsspannung +Ub1

Erhält die Schaltung die Spannung +Ub1 (wie beschrieben über den Transistor Q2, der mit +Ub verbunden ist), sorgt Kondensator C3 für das Verzögern des Anstiegs der Spannung am 555-Triggereingang gegenüber des Anstiegs der Spannung +Ub1. Dadurch wird gewährleistet, dass der 555 triggert.

Zeitschalter, Einfache Zeitgeber mit Stand-by
2020-01 © Peter E. Burkhardt

Es hatte sich gezeigt, dass die Betriebsspannung +Ub1 einen gewissen Vorlauf haben muss, damit der 555 gewissermaßen eingeschaltet hat und funktioniert, bevor die Triggerfunktion zum Tragen kommen kann. Das war besonders beim bipolaren 555 der Fall. Der CMOS-555 ist da nicht so empfindlich, vielleicht weil die CMOS-Strukturen schneller sind und auch weniger Strom brauchen. Jedenfalls konnte der verzögernde Kondensator C3 ganz weggelassen werden, Diode D2 war dann natürlich auch nicht erforderlich. Der CMOS-555 erhielt also gleichzeitig mit der Betriebsspannung +Ub1 auch über Widerstand R6 seine Triggerspannung. In der Schaltung sind sicherheitshalber C3 und D2 vorhanden, egal, welche 555-Variante benutzt wird.

Nachdem nun der 555 durch +Ub1 betriebsbereit ist, beginnt wie beim als MMMV geschalteten 555 üblich, mit der steigenden Flanke am Trigger-Eingang Pin 2 auch die Aufladung des zeitbestimmenden Kondensators C1. Die MMV-Zeit Tm beginnt, der Ua-Ausgang des 555 geht auf H.

Rückkopplung vom 555-Ausgang auf den Transistor Q2

Damit der 555 weiterhin mit +Ub1 versorgt wird, auch wenn der Startimpuls der Taste S1 nicht mehr wirksam ist, gibt es die Rückkopplung vom 555-Ausgang über den Negator Q3. Der Tm-Impuls steuert den Transistor Q3 durch. Dieser zieht das Potential am Knoten R4-R5 auf GND. Deshalb erhält nun Transistor Q2 über R5 Basisstrom, der ja vom Startimpuls aus schon durchgesteuert war.

Nun kann der Startimpuls wegfallen, d.h. der Start-Trigger-Impuls UTr kann wieder H werden und den Transistor Q1 sperren. Q2 bleibt also durchgesteuert (latched) und liefert für die Tm-Dauer die Betriebsspannung +Ub1 für den 555.

Dies alles braucht natürlich seine Zeit. Es sei erinnert, der 555 erhielt über Q2 seine Betriebsspannung +Ub1, der Elko C04 wurde geladen, der 555 wurde getriggert, der Tm-Impuls wurde vom 555 ausgegeben und Transistor Q3 wurde durchgesteuert, um den Q2-Basisstrom zu liefern. Erst jetzt kann sich die Schaltung im On-state-Zustand halten.

Ist der differenzierte Startimpuls UTr zu kurz, reicht die durchgesteuerte Zeit von Q1 nicht aus, damit die beschriebene Rückkopplung wirken kann. Deshalb ist der Kondensator C2 relativ groß.

Nach dem Ende der MMV-Zeit, d.h. der Tm-Impuls geht auf L, wirkt die Rückkopplung über Q3 nicht mehr und Q2 sperrt. Der 555 ist jetzt ohne Betriebsspannung +Ub1 und damit abgetrennt (off-state).

Stopp mit der Taste S2

Die Taste S2 wirkt ebenfalls auf den Rückkopplungstransistor Q3. Wird S2 gedrückt, erhält Q3 keinen Basisstrom mehr und sperrt. Damit sperrt aber auch Q2 und schaltet +Ub1 ab. Ein neuer Start ist dann nur wieder mit S1 möglich.

Anzeige des aktiven MMV-Zustands mit LED1

Läuft die Zeit Tm, leuchtet auch LED1. Diese LED ist aber nicht am 555-Ausgang angeschlossen, sondern an +Ub1. Das bedeutet, LED1 signalisiert indirekt das Vorhandensein des Tm-Impulses. Für die 555-Zeitgeberfunktion ist LED1 nicht erforderlich, ist aber immer dann sinnvoll, wenn kein anderes Signal (z.B. ein Buzzer) die aktive Zeit signalisiert.

Der LED-Vorwiderstand R12 muss abhängig von +Ub und vom gewünschten (bzw. zulässigem) LED-Strom festgelegt werden.

Ausgabe des Zeitimpulses mit Transistor Q4

Am Kollektor von Q4 kann der negierte Zeitimpuls Tm relativ niederohmig abgenommen werden. Falls nötig, kann die Schaltstufe Q4 auch als Open-Collektor-Stufe realisiert werden. R11 wird dann nicht benötigt bzw. extern angeordnet.

Die Schaltstufe Q4 ist vorhanden, da in der gezeigten Anordnung der 555-Ausgang nur wenig belastet werden darf. Widerstand R9 sorgt für den hochohmigen Abschluss.

Zeitschalter, Einfache Zeitgeber mit Stand-by
2020-01 © Peter E. Burkhardt
Kondensator C04

Der Elko C04 sollte nicht größer als angegeben sein. Zum Stützen eines bipolaren 555 reicht er aus. Ist C04 zu groß, wird die Wiederbereitschaftszeit für den nächsten Start mit Taste S1 verlängert.

Schaltstufe Transistor Q5

Dieser Transistor wurde eingefügt, um nach Beenden der Zeit Tm und dem damit verbundenen Abschalten der Spannung +Ub1 die Ub1-Schiene schnell auf Null zu bringen. C04 wird schnell entladen. Das gewährleistet eine kurze Wiederbereitschaftszeit und sicheres 555-Triggern beim nächsten Start. Immer wenn Q5 sperrt ist Q2 leitend.

Damit die Schaltstufe mit Transistor Q5 richtig funktioniert, muss Q5 seinen Basisstrom von +Ub erhalten, also von der nicht abgeschalteten Betriebsspannung. Das hat zur Folge, dass der Ruhestrom im abgeschalteten Betrieb (off-state) um eben diesen Basisstrom erhöht ist.

Soll dieser Basisstrom um den Faktor 10 vermindert werden, kann für Q5 auch ein npn-Darlington-Transistor (z.B. MPSA13) eingesetzt werden. Der Basiswiderstand R9 kann dann 10x größer sein.

Wenn allerdings nicht damit zu rechnen ist, dass die Starttaste kurz hintereinander bedient wird, d.h. dass die Wiederbereitschaftszeit länger sein darf, kann die Schaltstufe mit Transistor Q5 auch ganz entfallen. Ersatzlos gestrichen sind dann Q5, R9 und R10.

Ersatz des bipolaren 555 durch den CMOS-555 ist möglich

Ohne Schaltungsänderung ist der CMOS-555 (z.B. ILC555 oder TS555C) eisetzbar. Der Stütz-Elko C04 könnte dann ganz entfallen oder weiter verkleinert werden. Die Betriebsspannung darf dann auch bei nur 3 V liegen. Manche CMOS-555 laufen sogar noch bei nur 2 V (exemplar- und herstellerabhängig).

Fazit

Die einfache Timer-Schaltung ist im Kurzzeitbereich zuverlässig einsetzbar. Der Betriebsspannungsbereich des 555 kann voll genutzt werden. Der Zeitimpuls Tm steht negiert über eine Transistorstufe zur Verfügung, da der 555-Ausgang wegen der Rückkopplung zur Betriebsspannungsabschaltung hochohmig abgeschlossen sein muss.

Der wichtigste Vorteil ist aber die Abschaltung der Betriebsspannung im inaktiven Zustand, d.h. wenn die Zeit nicht läuft. Da z.B. bei einer Überwachung der inaktive Stand-by-Betrieb in der allermeisten Zeit vorherrscht, ist die Stromersparnis durch die Abschaltung beträchtlich, allerdings nur beim bipolaren 555. Der Ruhestrom im inaktiven Zustand beträgt nur wenige Mikroampere.

Zeitschalter, Einfache Zeitgeber mit Stand-by
2020-01 © Peter E. Burkhardt
Timer 1s bis 110s, Stand-by, CMOS

Diese Schaltung reduziert den doch erheblichen Aufwand der vorigen Schaltung mit Transistorsteuerung zur Abschaltung der 555-Betriebsspannung. Die Steuerung zur Ub-Abschaltung ist mit einem CMOS-NAND realisiert, der Triggereingänge hat. Dadurch vereinfacht sich die Schaltung und die Betriebssicherheit wird erhöht.

Der Zeitgeber ist einstellbar von 1 s bis 110 s und entspricht weitgehend der Grundschaltung für einen 555-MMV. Eine Besonderheit ist die Differenzierung des Startsignals. Prellen der Start-Taste und die Länge des Tastendruckes haben keine Auswirkung auf die mit dem Poti eingestellte Zeit.

Die Ausgabe des Zeitimpulses erfolgt über ein freies Gatter des 4-fach-NAND ICs.

Schaltungsbeschreibung
Zeitvorwahl mit dem Poti VR1

Rechnerisch (Formel siehe Bild) lassen sich mit VR1 Zeiten zwischen 1,1 und 110 Sekunden einstellen. In der Praxis weichen die Werte natürlich davon mehr oder weniger ab. Schuld sind die Toleranzen des Potis und vor allem des zeitbestimmenden Elkos C1. Der Poti-Knopf kann mit einer geeichten Skala versehen werden, so dass sich die Zeiten bequem vorwählen lassen.

Der Widerstand R1 begrenzt die minimal einstellbare Zeit. R1 verhindert außerdem einen Kurzschluss von +Ub über den 555-internen Entladetransistor Qdis nach Masse, wenn das Poti auf VR1-a (kleinste Zeit) steht. Der Minimalwert für R1 sollte 1 kOhm sein.

Start mit der Taste S1

Das Netzwerk R2, C2, R3 und D1 führt nicht direkt auf den 555-Trigger-Eingang, sondern auf das Gatter IC2:1. Das Netzwerk sorgt für eine vom Startsignal unbeeinflusste Ausgabe der MMV-Zeit Tm. Koppelkondensator C2 mit R3 differenzieren die mit S1 erzeugte fallende Flanke von Us1. Der kurze Impuls nach GND liefert an Gatter IC2:1 ein L, das zum Ausgang des Gatters nach H durchgreift (normale NAND-Funktion). In der Folge ergibt sich am Gatterausgang IC2:2 ein L, mit dem letztlich Transistor Q1 durchgesteuert wird. Q1 schaltet so die Betriebsspannung +Ub als +Ub1 an den 555.

Alternativ kann S1 auch durch einen Transistor Qx ersetzt werden, wenn der Start von einer vorgelagerten Schaltung aus erfolgen soll. Auch in diesem Fall spielt die Länge des Startimpulses keine Rolle, da das Gatter IC2:1 flankengesteuert wird.

Start des Timers mit Zuschalten der Betriebsspannung +Ub1

Erhält die Schaltung die Spannung +Ub1 (wie beschrieben über den Transistor Q1, der mit +Ub verbunden ist), sorgt Kondensator C3 für das Verzögern des Anstiegs der Spannung am 555-Triggereingang gegenüber des Anstiegs der Spannung +Ub1. Dadurch wird gewährleistet, dass der 555 triggert.

Es hatte sich gezeigt, dass die Betriebsspannung +Ub1 einen gewissen Vorlauf haben muss, damit der 555 gewissermaßen eingeschaltet hat und funktioniert, bevor die Triggerfunktion zum Tragen kommen kann. Das war besonders beim bipolaren 555 der Fall. Der CMOS-555 ist da nicht so empfindlich, vielleicht weil die CMOS-Strukturen schneller sind und auch weniger Strom brauchen. Jedenfalls konnte der verzögernde Kondensator C3 ganz weggelassen werden, Diode D2 war dann natürlich auch nicht erforderlich. Der CMOS-555 erhielt also gleichzeitig mit der Betriebsspannung +Ub1 auch über Widerstand R6 seine Triggerspannung. In der Schaltung sind sicherheitshalber C3 und D2 vorhanden, egal, welche 555-Variante benutzt wird.

Zeitschalter, Einfache Zeitgeber mit Stand-by
2020-01 © Peter E. Burkhardt

Nachdem nun der 555 durch +Ub1 betriebsbereit ist, beginnt wie beim als MMMV geschalteten 555 üblich, mit der steigenden Flanke am Trigger-Eingang Pin 2 auch die Aufladung des zeitbestimmenden Kondensators C1. Die MMV-Zeit Tm beginnt, der Ua-Ausgang des 555 geht auf H.

(Bild-Wiederholung)

Rückkopplung vom 555-Ausgang auf den Transistor Q1

Damit der 555 weiterhin mit +Ub1 versorgt wird, auch wenn der Startimpuls der Taste S1 nicht mehr wirksam ist, gibt es die Rückkopplung vom 555-Ausgang über die Gatter IC2:3, IC2:1 und IC2:2. Der Tm-Impuls steuert letztlich den Transistor Q1 durch, der ja vom Startimpuls aus schon durchgesteuert war.

Nun kann der Startimpuls wegfallen, d.h. der Start-Trigger-Impuls UTr kann wieder H werden. Q1 bleibt also durchgesteuert (latched) und liefert für die Tm-Dauer die Betriebsspannung +Ub1 für den 555.

Geht der Tm-Impuls auf L (Ende der MMV-Zeit), wirkt die Rückkopplung über die 3 Gatter nicht mehr und Q1 sperrt. Der 555 ist jetzt abgetrennt (off-state).

Dies alles braucht natürlich seine Zeit. Es sei erinnert, der 555 erhielt über Q1 seine Betriebsspannung +Ub1, der Elko C04 wurde geladen, der 555 wurde getriggert, der Tm-Impuls wurde vom 555 ausgegeben und die Gatter IC2:3, :1 und :2 wurden geschaltet, um den Q1-Basisstrom zu liefern. Erst jetzt kann sich die Schaltung im On-state-Zustand halten.

Ist der differenzierte Startimpuls UTr zu kurz, reicht die Zeit des L-Potentials am Gattereingang IC2:1 Pin 1 nicht aus, damit die beschriebene Rückkopplung wirken kann. Deshalb ist der Kondensator C2 relativ groß.

Nach dem Ende der MMV-Zeit, d.h. der Tm-Impuls am 555-Ausgang Pin 3 geht auf L, wirkt die Rückkopplung über die 3 Gatter nicht mehr und Q1 sperrt. Der 555 ist jetzt ohne Betriebsspannung +Ub1 und damit abgetrennt (off-state).

Stopp mit der Taste S2

Die Taste S2 wirkt auf das Gatter IC2:2 und letztlich ebenfalls auf den Transistor Q1. Wird S2 gedrückt, erhält greift das L-Potential Us2 am Gatter IC2:2 durch nach H, d.h. am Gatterausgang ist nahezu das Potential von +Ub. Q1 erhält keinen Basisstrom mehr und sperrt. Q1 schaltet +Ub1 ab. Ein neuer Start ist dann nur wieder mit S1 möglich.

Anzeige des aktiven MMV-Zustands mit LED1

Läuft die Zeit Tm, leuchtet auch LED1. Diese LED ist aber nicht am 555-Ausgang angeschlossen, sondern an +Ub1. Das bedeutet, LED1 signalisiert indirekt das Vorhandensein des Tm-Impulses. Für die 555-Zeitgeberfunktion ist LED1 nicht erforderlich, ist aber immer dann sinnvoll, wenn kein anderes Signal (z.B. ein Buzzer) die aktive Zeit signalisiert.

Der LED-Vorwiderstand R8 muss abhängig von +Ub und vom gewünschten (bzw. zulässigem) LED-Strom festgelegt werden. Der eingetragene Wert von 560 Ohm hat sich für 5 V Betriebsspannung bei einer kleinen 3mm-LED bewährt.

Ausgabe des Zeitimpulses mit Gatter IC2:4

Da im IC noch ein Gatter frei war, habe ich den mit diesem Gatter negierten Zeitimpuls Tm nach außen geführt (/Ua). Selbstverständlich sind auch andere Ausgänge, z.B. mit einer Transistorstufe, realisierbar. Man muss nur auf die begrenzte Belastungsfähigkeit des CMOS-555 achten.

Zeitschalter, Einfache Zeitgeber mit Stand-by
2020-01 © Peter E. Burkhardt
Kondensator C04

Der Elko C04 sollte nicht größer als angegeben sein. Zum Stützen eines bipolaren 555 reicht er aus. Ist C04 zu groß, wird die Wiederbereitschaftszeit für den nächsten Start mit Taste S1 verlängert.

Schaltstufe Transistor Q2

Dieser Transistor wurde eingefügt, um nach Beenden der Zeit Tm und dem damit verbundenen Abschalten der Spannung +Ub1 die Ub1-Schiene schnell auf Null zu bringen. C04 wird schnell entladen. Das gewährleistet eine kurze Wiederbereitschaftszeit und sicheres 555-Triggern beim nächsten Start. Immer wenn Q2 sperrt ist Q1 leitend.

Damit die Schaltstufe mit Transistor Q2 richtig funktioniert, muss Q2 seinen Basisstrom von +Ub erhalten, also von der nicht abgeschalteten Betriebsspannung. Das hat zur Folge, dass der Ruhestrom im abgeschalteten Betrieb (off-state) um eben diesen Basisstrom erhöht ist.

Soll dieser Basisstrom um den Faktor 10 vermindert werden, kann für Q2 auch ein npn-Darlington-Transistor (z.B. MPSA13) eingesetzt werden. Der Basiswiderstand R9 kann dann 10x größer sein.

Wenn allerdings nicht damit zu rechnen ist, dass die Starttaste kurz hintereinander bedient wird, d.h. dass die Wiederbereitschaftszeit länger sein darf, kann die Schaltstufe mit Transistor Q2 auch ganz entfallen. Ersatzlos gestrichen sind dann Q2, R9 und R10.

Ersatz des CMOS-555 durch den bipolaren 555 ist möglich

Ohne Schaltungsänderung ist der CMOS-555 gegen einen bipolaren 555 (z.B. LM555N) austauschbar. Die Betriebsspannung sollte dann ebenfalls im Bereich 4,5 bis 6 V liegen, um den eingesetzten CMOS-NAND nicht zu gefährden.

Fazit

Die einfache Timer-Schaltung ist im Kurzzeitbereich zuverlässig einsetzbar. Der Zeitimpuls Tm steht negiert über ein Gatter des 4-fach-NANDs zur Verfügung.

Der wichtigste Vorteil ist aber die Abschaltung der Betriebsspannung im inaktiven Zustand, d.h. wenn die Zeit nicht läuft. Da z.B. bei einer Überwachung der inaktive Stand-by-Betrieb in der allermeisten Zeit vorherrscht, ist die Stromersparnis durch die Abschaltung beträchtlich, allerdings nur beim bipolaren 555. Der CMOS-555 verbraucht sowieso fast keinen Strom, wenn er nichts zu tun hat. Der Ruhestrom im inaktiven Zustand beträgt bei der ganzen Schaltung nur wenige Mikroampere.

Wenn aber an der +Ub1-Schiene noch andere Schaltungsteile mit einem signifikanten Stromverbrauch hängen, ist auch beim Einsatz des CMOS-555 die Abschaltung in der beschriebenen Weise sinnvoll.

Zeitschalter, Präzisions-Timer
2013-05 © Peter E. Burkhardt

Präzisions-Timer

Allgemeine Anforderungen an 555-Präzisions-Timer

Mit dem 555 lassen sich mit wenig Aufwand einfache Zeitschalter realisieren. Die guten 555-Eigenschaften sind allerdings nur nutzbar, wenn auch die zeitbestimmenden externen Bauelemente (R und C) von hoher Qualität und langzeitstabil sind.

Soll die Zeit einstellbar sein (bei Zeitschaltern oft der Fall), sind für die Reproduzierbarkeit dieser Einstellung mehrere Maßnahmen erforderlich. Der zeitbestimmende Kondensator sollte langzeitstabil sein, einen geringen TK und wenig Reststrom haben. Ein Elko ist für präzise Zeitschalter ungeeignet. Die Zeitvorwahl mit Poti und entsprechender Beschriftung ist zwar einfach, aber nicht genau wiederholbar. Nur mit einem guten Stufenschalter sind die Zeiten reproduzierbar einstellbar. Voraussetzung ist, dass die zeitbestimmenden Widerstände stimmen (Toleranz 0,1 %, Metallschicht).

Eine weitere Forderung für die genaue Zeitvorwahl ist der Grundabgleich der RC-Zeitkonstante, um die Werte-Toleranz vom zeitbestimmenden Kondensator auszugleichen.

Für den Zeit-Start werden oft Taster verwendet. Es ist nicht auszuschließen, dass ein Taster länger als die eingestellte Zeit gedrückt wird. Um dennoch eine einwandfreie Triggerung ohne Zeitverlängerung zu gewährleisten, sollte nur ein kurzer Triggerimpuls am 555-Trigger-Eingang Pin 2 wirksam werden.

Gemeinsame Eigenschaften der folgenden Schaltungen

Im Folgenden sind einige Timer-Schaltungen beschrieben, die diese erhöhten Anforderungen erfüllen. Alle Timer haben folgende Eigenschaften:

Timer-Ausgang

Der zeitlich bestimmte Ausgangsimpuls steht am 555-Ausgang zur Verfügung. Eine LED zeigt den H-Zustand an. Weitere Ausgangsbeschaltungen sind nicht angegeben und je nach Anwendungsbereich zu ergänzen (z.B. Relais, Treiber, Leistungsstufen).

Zeitschalter, Präzisions-Timer
2013-05 © Peter E. Burkhardt

Timer 1s bis 10s, abgleichbar

Eigenschaften
Schaltungsbeschreibung
Prinzip

Der 555-Timer IC1 arbeitet als MMV (monostabiler Multivibrator). Die Zeitvorwahl erfolgt mit dem Stufenschalter S1, der Zeitstart mit Taster S3 (wahlweise Q1). Während die Zeit läuft, leuchtet LED D2. Zum vorzeitigen Abbruch der gestarteten Zeit dient Stop-Taster S4. Mit Trimm-Poti VR5 erfolgt einmalig die genaue Zeit-Grundeinstellung.

Zeit-Abgleich mit VR5

Der Abgleich erfolgt in S1-1s-Schalterstellung auf genau 1 Sekunde mit einem Zähler (Betriebsart Periodendauer). Behelfsmäßig kann auch in S1-10s-Schalterstellung auf 10 s mit einer Uhr (möglichst Stopp-Uhr) abgeglichen werden. Allerdings gehen dann alle Bereichswiderstände R11 bis R20 mit in die Messung ein.

Betriebsspannung Ub

Da die Summe der Widerstände R11 bis R20 schon 10 MΩ beträgt, sollte +Ub wenigstens 12 V betragen. Threshold-Eingang Pin 6 benötigt auch Strom und verursacht dadurch einen geringen Fehler. Bei geringerer Ub würde dieser Fehler zu groß.

Alternativ können die Widerstände um den Faktor 10 verringert werden (siehe Bild), allerdings ist dann ein 10-fach größerer Kondensator C1 nötig. Da kein Elko verwendet wird, sollte der C1-Wert aber nicht zu groß sein. Mit kleineren Widerständen kann auch +Ub kleiner sein, der Pin-6-Eingangsstrom wirkt sich dann nicht so negativ aus.

Zeitschalter, Präzisions-Timer
2013-05 © Peter E. Burkhardt

Timer 1s bis 59s, 2 Bereiche, abgleichbar

Eigenschaften
Schaltungsbeschreibung
Prinzip

Der 555-Timer IC1 arbeitet als MMV (monostabiler Multivibrator). Die Zeitvorwahl erfolgt grob mit dem Stufenschalter S2 (Auflösung 10 s) und fein mit dem Stufenschalter S1 (Auflösung 1 s), der Zeitstart mit Taster S3 (wahlweise Q1). Während die Zeit läuft, leuchtet LED D2. Zum vorzeitigen Abbruch der gestarteten Zeit dient Stop-Taster S4. Mit Trimm-Poti VR5 erfolgt einmalig die genaue Zeit-Grundeinstellung.

Zeit-Abgleich mit VR5

Der Abgleich erfolgt in S2-0s-Schalterstellung und S1-1s-Schalterstellung auf genau 1 Sekunde mit einem Zähler (Betriebsart Periodendauer). Behelfsmäßig kann auch in S2-50s-Schalterstellung und S1-9s-Schalterstellung auf 59 s mit einer Uhr (möglichst Stopp-Uhr) abgeglichen werden. Allerdings gehen dann alle Bereichswiderstände mit in die Messung ein.

Betriebsspannung Ub

Die Summe aller Bereichs-Widerstände bei 59s-Einstellung beträgt 5,9 MΩ. Eine +Ub von minimal 4,5 V ist zwar möglich, zur Fehler-Minimierung sollten es aber 12 V sein.

Zeitschalter, Präzisions-Timer
2013-05 © Peter E. Burkhardt

Timer 0,1 min bis 10 min, 2 Bereiche, abgleichbar

Eigenschaften
Schaltungsbeschreibung
Prinzip

Der 555-Timer IC1 arbeitet als MMV (monostabiler Multivibrator). Die Zeitvorwahl erfolgt grob mit dem Bereichsschalter S2 (2-stellig) und fein mit dem Stufenschalter S1 (10-stellig), der Zeitstart mit Taster S3 (wahlweise Q1). Während die Zeit läuft, leuchtet LED D2. Zum vorzeitigen Abbruch der gestarteten Zeit dient Stop-Taster S4. Mit Trimm-Poti VR51 erfolgt einmalig die genaue Zeit-Grundeinstellung für den 0,1-Minuten-Bereich, mit dem Trimm-Poti VR52 für den 1-Minuten-Bereich. Der getrennte Bereichsabgleich ist nötig, um die Toleranz des jeweiligen Kondensators (C1 bzw. C2) auszugleichen.

Zeit-Abgleich mit VR51, S2 auf x0,1 min

Der Abgleich erfolgt in S1-1-Schalterstellung auf genau 6 Sekunden mit einem Zähler (Betriebsart Periodendauer). Behelfsmäßig kann auch in S1-10-Schalterstellung auf 60 s mit einer Uhr (möglichst Stopp-Uhr) abgeglichen werden. Allerdings gehen dann alle Bereichswiderstände R11 bis R20 mit in die Messung ein.

Zeit-Abgleich mit VR52, S2 auf x1 min

Der Abgleich erfolgt in S1-1-Schalterstellung auf genau 60 Sekunden mit einem Zähler (Betriebsart Periodendauer). Behelfsmäßig kann auch in S1-10-Schalterstellung auf 10 min mit einer Uhr abgeglichen werden. Allerdings gehen dann alle Bereichswiderstände R11 bis R20 mit in die Messung ein.

Betriebsspannung Ub

Da die Summe der Widerstände R11 bis R20 schon 9,1 MΩ beträgt, sollte +Ub wenigstens 12 V betragen. Threshold-Eingang Pin 6 benötigt auch Strom und verursacht dadurch einen geringen Fehler. Bei geringerer Ub würde dieser Fehler zu groß. Für den Minuten-Bereich ist allerdings ein großer C2 erforderlich, der kein Al-Elko sein sollte und unter Umständen nicht zur Verfügung steht. Für C2 ist auch ein Tantal-Elko einsetzbar, der je nach Technologie einen geringeren Reststrom hat.

Alternativ können die Widerstände um den Faktor 10 verringert werden (siehe Bild), allerdings sind dann 10-fach größere Kondensatoren C1 und C2 nötig. Werden Elkos eingesetzt, sollten diese geringen Reststrom haben und auch möglichst beim Nennwert liegen (10 %). Mit den kleineren Widerständen kann auch +Ub kleiner sein, der Pin-6-Eingangsstrom wirkt sich dann nicht so negativ aus. Allerdings kann der Fehler durch die Elkos diesen Vorteil wieder zunichte machen.

Fazit

Auch mit nur einem bipolaren 555 lassen sich präzise Timer realisieren, wenn einige Dinge bei der Schaltungsauslegung beachtet werden. Alternativ kann der 555 um einen Teiler-IC erweitert werden, um lange Zeiten zu erreichen. Oder es wird der CMOS-555 eingesetzt, der höhere zeitbestimmende Widerstände bei geringem Fehler erlaubt.

Komplexe Timer-Anwendungen
2021 © Peter E. Burkhardt

Komplexe Timer-Anwendungen

Der 555-Timer entfaltet seine Möglichkeiten erst im Zusammenspiel mit weiteren Schaltungsstrukturen. Einfache Grundschaltungen mit dem 555, so wie sie millionenfach im Web kopiert und dargestellt werden, sind zwar meistens nachbausicher und erfüllen für sich genommen ihren beabsichtigten Zweck. Umfangreichere oder manchmal auch knifflige Aufgabenstellungen sind aber durch einfaches Zusammenwürfeln der 555-Grundschaltungen nicht lösbar.

Eine komplexe Schaltung zu entwerfen ist heutzutage mit Hilfe der allgegenwärtigen Micro-Controller kein Problem, vor allem wenn keine präzisen oder sehr schnelle analogen Signale zu verarbeiten sind. Der Schaltungsentwurf verlagert sich auf die Software-Seite. Entsprechende Zeit muss also in das Betriebsprogramm investiert werden. Die Flexibilität bezüglich Funktion und Erweiterungen (begrenzt) ist bei programmierbaren Schaltungen sehr hoch, aber nicht immer notwendig.

Hier im Hobby-Bereich soll aber der Spass-Faktor die dominierende Rolle spielen. Der 555 stammt aus einer Zeit, in der integrierte Schaltungen nicht so zahlreich waren. Transistoren bestimmten das Schaltungsbild und passen auch heute noch gut zur Umgebung des 555. Die meisten 555-Schaltungen sind deshalb in meinen Schaltungen nur selten mit anderen ICs ergänzt. Eine Transistorschaltung zwingt, sich mehr mit der Wirkungsweise auseinanderzusetzen, im Vergleich zu ICs, die nur Ein- und Ausgangsbelegungen bieten, ohne ihr Inneres detailliert zu offenbaren.

Im Folgenden sollen ein paar komplexere Anwendungen thematisiert werden. Dabei steht im Vordergrund, die Stromaufnahme während der inaktiven Phase der Schaltung (stand-by) möglichst auf Null zu halten. Bei Schaltungen, die ständig Signale verarbeiten müssen, die also ständig in Betrieb sind, spielt die Stromersparnis während einer meist kurzen Ruhephase nicht die entscheidende Rolle. Wird die Schaltung aber nur während vielleicht einem Zehntel der Gesamtzeit oder noch weniger benutzt, ist die Null-Strom-Eigenschaft sehr wichtig. Dies gilt insbesondere bei Batteriebetrieb.

Timer mit Hand- und Automatik-Betrieb

An die Timer-Schaltung wurden folgende grundsätzlichen Forderungen gestellt:

Die Forderung nach normaler Aktivierung (mit Ablauf der Monoflop-Zeit), dem sofortigen Beenden der aktiven Zeit und der dauerhaften Ausgabe eines aktiven Schaltsignals zwingt zu mindestens zwei Betriebsarten:

Das Umschalten zwischen diesen beiden Betriebsarten erfordert mindestens einen weiteren Schalter (Schließer). Zur Bedienung des Timers sind also ein Taster und ein Kipp-Schalter (z.B.) erforderlich. Ein Netzschalter oder im Falle des Batteriebetriebs ein Batterieschalter ist nicht nötig.

Zusätzliche Funktionen

Für den Einsatz in verschiedenen Applikationen wären Anpassungen und zusätzliche Funktionen wünschenswert, zum Beispiel:

Komplexe Timer-Anwendungen
2021 © Peter E. Burkhardt
Grundschaltung des Timers mit Hand- und Automatik-Betrieb (Vers. 1)

Die folgende Schaltung erfüllt die weiter oben genannten grundsätzlichen Forderungen. Da weitere Ergänzungen möglich und auch sinnvoll sind, kann die Schaltung als Grundschaltung betrachtet werden, von der aus die konkrete Schaltung einer speziellen Applikation entwickelt wird.

Eigenschaften
Grundprinzip

Ein 555 (IC1) arbeitet als MMV (MMV: Monostabiler Multivibrator oder auch Monoflop). Die Triggerung erfolgt mittels Taste S1 über Transistor Q2. Eine Nachtriggerung zur Verlängerung der aktiven Monoflop-Zeit Tm1 erfolgt ebenfalls mittels Taste S1 über Q2. Zusätzlich ist aber Q1 wirksam, der den zeitbestimmenden Kondensator C1 entlädt und damit eine neue Aktivzeit beginnen lässt. Die Aktivzeit ist mit Poti VR1 einstellbar.

Ein zweiter 555 (IC2) arbeitet ebenfalls als MMV. Die Aktivzeit dieses Monoflops bestimmt die erforderliche Länge des S1-Tastendrucks, um die MMV1-Aktivzeit sofort zu beenden (Automatikbetrieb), oder um ein permanent ausgegebenes Schaltsignal abzuschalten (Handbetrieb).

Komplexe Timer-Anwendungen
2021 © Peter E. Burkhardt

Die Triggerung des zweiten Monoflops MMV2 und möglicherweise auch die Nachtriggerung erfolgt zusammen mit der MMV1-Triggerung ebenfalls mit Taste S1. Zuständig dazu sind die Transistoren Q4 und Q5. Die nötige Länge des S1-Tastendrucks ist mit Trimmer VR2 einstellbar.

Die logische Verknüpfung des MMV2-Ausgangs (Ua2) mit dem statischen S1-Tastendruck (Us1) erfolgt mit den Transistoren Q6, Q7 und Q8, um über den Treiber Q3 das Relais K1 entsprechend beeinflussen zu können.

Die Ausgabe des Zeitsignals und gleichzeitig das Einschalten der Versorgungsspannung +Ub1 erfolgt mit Relais K1. Das Zeitsignal ist über den Konstaktsatz K1.2 galvanisch vom Rest der Schaltung getrennt.

Selbsthaltung zur Versorgung der Schaltung im aktiven Zustand

Eine grundsätzliche Forderung ist, dass die Schaltung im Off-state, d.h. im inaktiven Zustand (stand-by) keinen Strom aufnimmt. Die Schaltung ist also außerhalb der aktiven Monoflopzeit vollkommen von der Stromversorgung getrennt. Das bedeutet aber auch, dass während der laufenden MMV-Zeit die Spannungsversorgung sichergestellt sein muss, auch wenn das Aktivieren dieser Zeit nur mit einem kurzen Tastendruck erfolgen soll.

Die Lösung ist eine Selbsthaltung, die sich angefangen vom Taster S1 über die Triggerung des MMV1 (IC1), der 555-Ausgabe an den Relais-Treiber Q3 bis hin zum Relais-Kontakt K1.1 ergibt. Schließt K1.1 zu Beginn der MMV1-Aktivzeit, kann S1 wieder öffnen (losgelassen werden). Die Schaltung erhält die Betriebsspannung jetzt direkt über diesen Selbsthaltekontakt K1.1.

Schaltungskomplex rund um den MMV1-555 (IC1)
Dynamisches Einschalten mit Taste S1

Mit Drücken der Taste S1 erhält die Schaltung von +Ub über Diode D01 Strom. Die Betriebsspannung +Ub1 der Schaltung ist also um maximal 0,7 V niedriger als die bereitgestellte Spannung +Ub. Gleichzeitig mit dem Drücken der Taste S1 wird der Pegelwechsel von Null auf +Ub mit C2-R2 differenziert. Es entsteht der positive Differenzierimpuls UTr1. Die Breite dieses Impulses wird von der Zeitkonstante C2 * R2 bestimmt und ist unabhängig von der Länge des Tastendrucks. Die Höhe des Impulses entspricht der Spannung +Ub.

Schutzdiode D1

Wird die Taste S1 losgelassen und damit nach dem Kondensator C2 ein Pegelwechsel von +Ub nach Null verursacht, geht die Spannung UTr1 in gegenüber Null (GND) negative Richtung, und zwar bis zur Höhe -Ub. Das ist aber nicht erwünscht, da solch ein negativer Impuls die nachfolgende Schaltung gefährden könnte. Die Diode D1 ist aber für den negativen Impuls in Durchlassrichtung gepolt. Somit wird der negative Spannungssprung auf maximal 0,7 V begrenzt. Die Größe von UTr1 beträgt also kurzzeitig -0,7 V. Würde man an dieser Stelle eine Schottky-Diode einsetzen, wäre diese Spannung nur etwa -0,3 V.

Tiefpass R3-C3 gegen externe Störungen

Der Tiefpass R3-C3 hält kurze Störungen von den Transistoren Q1 und Q2 fern. Würden die Transistoren auch nur kurz durchsteuern, hätte dies negative Auswirkungen auf den empfindlichen 555-Triggereingang Pin 2. Dort ist nur eine Impulsbreite von 500 ns nötig, um den 555 zu triggern und damit eine neue MMV-Zeit auszulösen.

Entladen des Kondensators C1 mit UTr6 bei Nachtriggerung

Das C1-Entladen über Transistor Q1 ist nur maßgebend, wenn noch vor Ablauf der MMV1-Haltezeit Tm1 mit Taste S1 ein Nachtriggerimpuls UTr6 generiert wird. Nur dann ist der zeitbestimmende Kondensator C1 noch geladen, weil die Spannung über C1 noch nicht die obere 555-Schwelle (2/3 von +Ub1) erreicht hat. Beim ersten Start des Timers (also beim ersten S1-Tastendruck) ist C1 sowieso noch nicht aufgeladen. Der Entladeimpuls UTr6 wirkt also beim ersten Timer-Start auf einen leeren C1, was aber nicht weiter stört.

Der Differenzierimpuls UTr1, der bei jedem Tastendruck entsteht, steuert über den Q1-Basiswiderstand R4 den Transistor Q1 durch. Am Q1-Kollektor ergibt sich der Entladeimpuls UTr6, der L-aktiv (low-aktiv) nahezu auf Null (GND) geht und so den zeitbestimmenden Kondensator C1 entlädt. Dieses Entladen dauert umso länger, je größer C1 ist und je weiter er nahe der oberen 555-Schaltschwelle aufgeladen ist. Die C1-Entladung sollte beendet sein, bevor der L-aktive Entladeimpuls UTr6 beendet ist. Ist noch eine C1-Restladung vorhanden, bevor der 555 wieder über den Transistor Q2 getriggert wird, ergibt sich eine etwas verkürzte MMV1-Aktivzeit. Ein Transistor Q1 mit geringer Kollektor-Emitter-Restspannung ist hier von Vorteil.

Der maximale Entladestrom und damit bei gegebenem Kondensator C1 die minimale Entladezeit wird von Q1 und dem Widerstand R5 bestimmt. R5 soll den anfänglich hohen C1-Entladestrom begrenzen, damit der maximal mögliche Q1-Kollektorstrom nicht überschritten wird. Bei kleinem C1 kann R5 auch entfallen, da er sonst unnötigerweise die Entladezeit verlängert.

Komplexe Timer-Anwendungen
2021 © Peter E. Burkhardt
555-Triggerung mit dem Triggerimpuls UTr2

Der Differenzierimpuls UTr1, der bei jedem Tastendruck entsteht, steuert über den Q1-Basiswiderstand R6 den Transistor Q2 durch. Der sich ergebende L-aktive Triggerimpuls UTr2 am Q2-Kollektor hat eine saubere Rechteckform und reicht vom +Ub1-Potential bis nahezu GND. UTr2 triggert L-aktiv den 555 (Pin 2). Pull-up-Widerstand R8 ist nötig, damit der 555-Threshold-Eingang Pin 2 bei gesperrtem Transistor Q2 ein definiertes Potential sieht.

Die 555-Triggerung erfolgt also scheinbar gleichzeitig mit der C1-Entladung mittels Entladeimpuls UTr6. Das ist aber nicht so. Genau genommen wird zwar mit der fallenden Triggerimpuls-Flanke (UTr2-Flanke) das 555-interne FF gesetzt und dadurch der 555-Ausgang auf H-Pegel gebracht (Beginn der Aktivzeit), aber der Beginn der C1-Aufladung erfolgt erst, wenn der Entladeimpuls UTr6 von L nach H wechselt (also die C1-Entladung nicht mehr wirkt). Die von VR1-R1 und C1 bestimmte MMV1-Aktivzeit Tm1 wird also regelmäßig geringfügig verlängert. Um diesen Fehler klein zu halten ist es wichtig, dass der Entladeimpuls UTr6 kurz ist aber trotzdem C1 vollständig entlädt.

Tiefpass R7-C4 gegen externe Störungen

Auch dieser Tiefpass R7-C4 hilft mit, kurze Störungen vom 555-Triggereingang fernzuhalten. In vielen Schaltungen, vor allem auf dem Basteltisch, fehlt dieses RC-Glied und ist auch meistens nicht erforderlich. Da die Schaltung aber auch für Anwendungen in störverseuchter Umgebung funktionieren soll (z.B. als Teil eines Treppenhaus-Automaten) wurde auf das RC-Glied nicht verzichtet.

Mindeststeilheit des Triggersignals Us1

Die Us1-L/H-Flanke muss steil genug sein, um vom Kondensator C2 übertragen zu werden. Wird mit Taste S1 getriggert, ist dies der Fall. Auch ein S1-Prellen verursacht keine Fehlschaltungen, da selbst bei mehreren entstandenen Triggerimpulsen lediglich die MMV-Aktivzeit geringfügig verlängert wird. Das entspricht der ganz normalen Nachtriggerung.

Vorsicht ist geboten, wenn Taste S1 durch einen elektronischen Schalter ersetzt wird, der ein Schaltsignal mit langer Anstiegsflanke liefert. Zwar ist C2 mit 100 nF relativ groß bemessen, aber nach C2 muss ein genügend großer Impuls entstehen, der den Transistor Q1 mit Sicherheit durchsteuert.

Länge der MMV1-Aktivzeit bei Nachtriggerung

Ohne Nachtriggerung hat der Ausgangsimpuls Ua1 die Länge Tm1 zuzüglich der Entladeimpulsbreite UTr6. Das reguläre C1-Entladen am Tm1-Ende erfolgt durch den 555-internen Entladetransistor (Pin 7).

Mit Nachtriggerung bleibt Ua1 auf H, bis die zuletzt aktivierte Monoflop-Zeit Tm1 abgelaufen ist. Die Monoflop-Aktivzeit ist also entsprechend länger, was ja auch der Sinn einer Nachtriggerung ist. Das C1-Entladen bei jeder Nachtriggerung erfolgt durch Q1, dann das Entladen nach Ablauf der zuletzt aktivierten Monoflop-Zeit Tm1 mit dem 555-internen Entladetransistor Qdis (Discharge Pin 7).

Länge der nominalen MMV1-Aktivzeit Tm1

Unter nominaler Aktivzeit soll hier die Zeit Tm1 verstanden werden, die sich durch die Dimensionierung des Potis VR1 in Reihe mit dem Widerstand R1 zusammen mit dem Kondensator C1 ergibt, ohne dass nachgetriggert wird. Die Werte einschließlich Berechnungsformel stehen im Bild. Die Monoflop-Haltezeit wurde so gewählt, dass sich die Schaltung bequem testen lässt. Andere Zeiten mit anderen RC-Werten sind möglich und haben keinen Einfluss auf das dargestellte Schaltungsprinzip. Allerdings sollte Tm1 nicht weniger als etwa eine halbe Sekunde betragen, da sonst ein Nachttriggern mit Taste S1 schwierig wird.

Anzeige des aktiven MMV1-Zustands mit LED1

Läuft die Zeit Tm1, leuchtet auch LED1. Für die 555-Zeitgeberfunktion ist LED1 nicht erforderlich, aber zumindest für den Schaltungstest sinnvoll. Der LED-Vorwiderstand R10 muss abhängig von +Ub und abhängig vom gewünschten (bzw. zulässigen) LED-Strom festgelegt werden. Für eine stromarme Variante mit Batterie-Versorgung kann LED1 auch entfallen.

Ralais-Treiber Q3 und Relais K1

Treiber-Transistor Q3 ist bei bestimmten Relais zwar nicht unbedingt erforderlich, bietet aber mehr Sicherheit und zusätzlich die Möglichkeit, über die Q3-Basis in die Relais-Ansteuerung einzugreifen. Dies ist für den Hand-Betrieb der Schaltung erforderlich.

Das Relais K1 sollte zwei Kontaktsätze haben, einerseits für die Selbsthaltung (K1.1) und andererseits für die potentialgetrennte Ausgabe des Zeitsignals (K1.2). Solche Relais sind nicht ganz so verbreitet, aber hier nötig. Soll Netzspannung geschaltet werden, muss natürlich K1 die entsprechenden Spannungen und Ströme auch schalten können.

Als Treibertransistor Q3 ist ein 500mA-Typ angegeben. Meistens reicht auch ein 100mA-Kleinleistungstransistor aus. Ein hoher Spitzenstrom ergibt sich nur beim K1-Einschalten. Der Haltestrom ist meist wesentlich niedriger. Hier gibt es für eine Batterie-Variante die Möglichkeit, mittels einer besonderen Relais-Ansteuerschaltung zusätzlich Strom zu sparen.

Komplexe Timer-Anwendungen
2021 © Peter E. Burkhardt
Schaltungskomplex rund um den MMV2-555 (IC2)
Funktion des zweiten Timers MMV2

Timer IC2 hat die Aufgabe, einen Impuls bereit zu stellen, dessen Länge das Ansprechen der Abschaltfunktion bestimmt. Wird die Taste S1 länger gedrückt im Vergleich zur Dauer des MMV2-Impulses (Tm2) löst dies das Abschalten des Relais K1 aus. Damit wird eine gerade laufende Aktivzeit abgebrochen und die Schaltung in den Stand-by (off-state) versetzt. Das geschieht im Automatik- und auch im Hand-Betrieb. Das Eingreifen in den normalen Schaltbetrieb des oberen Timers IC1 erfolgt über eine Logik mit den Transistoren Q6, Q7 und Q8 (Beschreibung weiter unten).

MMV2-Schaltung ist wie beim MMV1

Die Gesamtschaltung rund um den MMV2, d.h. die Triggerung, die Nachtriggerung, die Zeiteinstellung und schließlich die Ausgabe des Zeitimpulses an einen Transistor (Q6) entspricht der oberen Schaltung mit Timer IC1. Es erübrigt sich deshalb, hier die einzelnen Schaltungsteile nochmals zu beschreiben. Lediglich die Einstellung der Zeit Tm2 (minimale Tastendrucklänge für das Auslösen der Relais-Abschaltung) erfolgt mit einem Trimmer (VR21). Übrigens, der Bauelemente-Index des unteren Timers entspricht dem oberen Timer IC1 mit dem Unterschied, dass beim IC2 dem BE-Index eine "2" vorangestellt ist,

Signalverknüpfung (Logik) für die Steuerung der K1-Abschaltung über Taste S1

Emitterfolger Q7 stellt ein logisches entstörtes (R31-C31) Signal niederohmig bereit, sobald die Taste S1 gedrückt ist. Mit diesem Signal kann die ODER-Schaltung mit den Dioden D3 und D4 störungsfrei angesteuert werden. Ist S1 gedrückt, wird der Summenknoten D3-D5 soweit angehoben, dass Transistor Q8 durchsteuert und über Q3 das Relais K1 abschaltet. Der Summenknoten D3-D5 ist aber nur positiv, wenn auch Transistor Q6 gesperrt ist, d.h. wenn die Zeit Tm2 zu Ende ist.

Zeitlich sieht es so aus:

Us1 ist H (Taste S1 gedrückt), MMV2 wurde zu Beginn von Us1 getriggert, die Zeit Tm2 läuft, Transistor Q6 ist durchgesteuert, Knoten D4-D5 hat niedriges Potential, Q8 ist gesperrt, das Relais K1 wird nicht beeinflusst.

Us1 ist weiterhin H, die MMV2-Zeit Tm2 läuft ab, Transistor Q6 sperrt, Knoten D3-D5 hat hohes Potential (da Us1 weiterhin H), Q8 wird durchgesteuert, Treiber Q3 sperrt, das Relais K1 fällt ab. Dies unterbricht die Spannungsversorgung über Kontakt K1.1, die Schaltung geht in Stand-by.

Sollte Taste S1 nach dem Abschalten in den Stand-by-Modus weiterhin gedrückt gehalten werden, hat dies keine Auswirkungen, außer dass die Schaltung (auch die beiden 555) noch über Diode D01 Spannung erhält. Relais K1 hat die Zeitausgabe beendet, kann aber auch nicht wieder anziehen, da die 555 nicht erneut getriggert werden. Zum Triggern ist ja eine Us1-L/H-Flanke nötig, die aber wegen der permanent gedrückten Taste S1 nicht auftritt. Erst nach dem Loslassen von S1 kann erneut gedrückt, getriggert und damit eingeschaltet werden.

Umschaltung von Automatik- auf Hand-Betrieb

Schalter S2 (vorzugsweise ein Kippschalter) legt im Hand-Betrieb die Q3-Basis über R37 permanent an +Ub1. Damit steuert Treiber Q3 durch und Relais K1 ist aktiv. Das vom MMV1 (IC1) kommende Ausgangssignal Ua1 wird gewissermaßen überschrieben, d.h. der MMV1-Zustand des oberen 555 (aktiv oder abgelaufen) hat keine Auswirkungen auf den Treiber Q3.

Dies alles funktioniert aber nur so, wenn Q8 gesperrt ist. Wie beschrieben steuert Q8 das Ausschalten des Relais nach längerem Tastendruck auf S1. Im Handbetrieb bestimmt also allein Q8, ob das Relais angezogen bleiben kann. Sobald Q8 durchsteuert (wegen eines langen S1-Tastendrucks), wird Q3 gesperrt und die Schaltung ist aus.

Kurzbeschreibung der Bedienung
Funktion Auto (S2 off)
Funktion Hand (S2 on)
Komplexe Timer-Anwendungen
2021 © Peter E. Burkhardt
Grundschaltung des Timers mit Hand- und Automatik-Betrieb (Vers. 2)

Die folgende Schaltung (Vers. 2) entspricht bis auf die Steuerung der Relais-Abschaltung der vorigen Grundschaltung (Vers. 1). Die Signalverknüpfung (Logik) wurde weiterentwickelt und ausschließlich mit Transistoren realisiert (anstelle Dioden).

Eigenschaften
Grundprinzip

Ein 555 (IC1) arbeitet als MMV (MMV: Monostabiler Multivibrator oder auch Monoflop). Die Triggerung erfolgt mittels Taste S1 über Transistor Q2. Eine Nachtriggerung zur Verlängerung der aktiven Monoflop-Zeit Tm1 erfolgt ebenfalls mittels Taste S1 über Q2. Zusätzlich ist aber Q1 wirksam, der den zeitbestimmenden Kondensator C1 entlädt und damit eine neue Aktivzeit beginnen lässt. Die Aktivzeit ist mit Poti VR1 einstellbar. Soll die Aktivzeit vorzeitig beendet werden, erfolgt ein Reset des MMV1-Timers.

Ein zweiter 555 (IC2) arbeitet ebenfalls als MMV. Die Aktivzeit dieses Monoflops bestimmt die erforderliche Länge des S1-Tastendrucks, um die MMV1-Aktivzeit sofort zu beenden (Automatikbetrieb), oder um ein permanent ausgegebenes Schaltsignal abzuschalten (Handbetrieb).

Komplexe Timer-Anwendungen
2021 © Peter E. Burkhardt
Signalverknüpfung (Logik) für die Steuerung der K1-Abschaltung über Taste S1

Hier sind nur Schaltungsteile beschrieben, die gegenüber der Grundschaltung Version 1 geändert wurden.

Negator Q7 stellt ein logisches entstörtes (R31-C31) Signal statisch bereit, sobald die Taste S1 gedrückt ist. Mit diesem negierten Signal /Us1 kann die ODER-Schaltung mit den Transistoren Q9 und Q6 angesteuert werden. Ist S1 gedrückt, wird Transistor Q7 leitend und Q9 sperrt. Der Summenknoten SK1 ist aber nur positiv (ca. 0,65 V), wenn auch Transistor Q6 gesperrt ist, d.h. wenn die Zeit Tm2 zu Ende ist.

Zeitlich sieht es so aus:

Us1 ist H (Taste S1 gedrückt), MMV2 wurde zu Beginn von Us1 getriggert, die Zeit Tm2 läuft, Transistor Q7 ist durchgesteuert, Q9 gesperrt, Q6 ist durchgesteuert, da Tm2 noch läuft. Deshalb hat der Summenknoten SK1 niedriges Potential (nahe GND). Solange SK1 Null ist, sind auch die Transistoren Q8 und Q10 gesperrt. Deshalb erfolgt keine Beeinflussung des oberen MMV1 bzw. des Treibers Q3.

Us1 ist weiterhin H (Taste S1 gedrückt), Q7 durchgesteuert, Q9 gesperrt. Jetzt läuft die MMV2-Zeit Tm2 ab, Transistor Q6 sperrt, Summenknoten SK1 erhält über R34 hohes Potential (0,65 V), da Us1 weiterhin H und Q9 gesperrt ist. Wegen SK1 = H sind nun Q8 und Q10 durchgesteuert. Mit Q10 wird der MMV1 über den Reset-Eingang Pin 4 zurückgesetzt. Das beendet eine vielleicht noch laufende Aktivzeit Tm1, d.h. die Ausgangsspannung Ua1 geht auf jeden Fall auf GND. Mit dem durchgeschalteten Q8 wird der Relais-Treiber Q3 gesperrt. Das Relais K1 fällt ab. Dies unterbricht die Spannungsversorgung über Kontakt K1.1, die Schaltung geht in Stand-by.

Sollte Taste S1 nach dem Abschalten in den Stand-by-Modus weiterhin gedrückt gehalten werden, hat dies keine Auswirkungen, außer dass die Schaltung (auch die beiden 555) noch über Diode D01 Spannung erhält. Relais K1 hat die Zeitausgabe beendet, kann aber auch nicht wieder anziehen, da die 555 nicht erneut getriggert werden. Zum Triggern ist ja eine Us1-L/H-Flanke nötig, die aber wegen der permanent gedrückten Taste S1 nicht auftritt. Erst nach dem Loslassen von S1 kann erneut gedrückt, getriggert und damit eingeschaltet werden.

Umschaltung von Automatik- auf Hand-Betrieb

Schalter S2 (vorzugsweise ein Kippschalter) legt im Hand-Betrieb die Q3-Basis über R37 permanent an +Ub1. Damit steuert Treiber Q3 durch und Relais K1 ist aktiv. Das vom MMV1 (IC1) kommende Ausgangssignal Ua1 wird gewissermaßen überschrieben, d.h. der MMV1-Zustand des oberen 555 (aktiv oder abgelaufen) hat keine Auswirkungen auf den Treiber Q3.

Dies alles funktioniert aber nur so, wenn Q8 gesperrt ist. Wie beschrieben steuert Q8 das Ausschalten des Relais nach längerem Tastendruck auf S1. Im Handbetrieb bestimmt also allein Q8, ob das Relais angezogen bleiben kann. Sobald Q8 durchsteuert (wegen eines langen S1-Tastendrucks), wird Q3 gesperrt und die Schaltung ist aus.

Kurzbeschreibung der Bedienung
Funktion Auto (S2 off)
Funktion Hand (S2 on)
Fazit zur Grundschaltung Vers. 2

Wesentlicher Unterschied zur Version 1 ist der Ersatz einiger Logik-Dioden durch Transistoren. Es werden zwar 2 Transistoren mehr, dafür aber weniger Widerstände gebraucht. Außerdem wird die Schaltung übersichtlicher. Vorteilhaft ist jetzt, dass eine evtl. laufende Aktivzeit Tm1 durch 555-Reset nach langem S1-Tastendruck beendet wird. Es war bei Vers. 1 irreführend, wenn LED1 noch leuchtete, das Relais K1 aber abgefallen und deshalb LED3 aus war. Näheres verdeutlichen die Impulsdiagramme.

Einschaltverzögerung
2010-03 © Peter E. Burkhardt

Impulsverzögerung beim Einschalten

Anwendung

Einschaltverzögerungen werden benötigt, um nach dem Zuschalten der Versorgungsspannung einen Vorgang mit zeitlicher Verzögerung auszulösen.

Einschaltverzögerung, mit Relais

Prinzip

Mit Zuschalten der Betriebsspannung beginnt eine Verzögerungszeit. Erst nach deren Ablauf schaltet ein Relais die angeschlossene Last ein. Das Relais kann nach +Ub oder GND geschaltet sein.

Wirkungsweise

IC1 arbeitet als MMV, sobald +Ub anliegt (S1). Ua ist H und LED D2 ist AUS. Die Einschaltverzögerung beginnt.

- Relais mit Schließer (oben): Relais K1 bleibt AUS, Schließer K1.1 bleibt offen.

- Relais mit Öffner (unten): Relais K1 zieht an, Öffner K1.1 öffnet.

Nach Ablauf der Einschaltverzögerung wird Ua = L und LED D2 ist EIN.

- Relais mit Schließer (oben): Relais K1 zieht an, Schließer K1.1 schließt.

- Relais mit Öffner (unten): Relais K1 fällt ab, Öffner K1.1 schließt.

Einschaltverzögerung
2010-03 © Peter E. Burkhardt

Einschaltverzögerung, mit Transistor

Prinzip

Mit Zuschalten der Betriebsspannung beginnt eine Verzögerungszeit. Erst nach deren Ablauf schaltet ein Transistortreiber die angeschlossene Last ein. Die Last kann an GND oder +Ub liegen.

Wirkungsweise

IC1 arbeitet als MMV, sobald +Ub anliegt (S1). Ua ist H und LED D2 ist AUS. Die Einschaltverzögerung beginnt.

- Last an GND (oben): Q1 bleibt AUS, Last RL führt keinen Strom.

- Last an +Ub (unten): Q2 steuert durch, Q3 sperrt, Last RL führt keinen Strom.

Nach Ablauf der Einschaltverzögerung wird Ua = L und LED D2 ist EIN.

- Last an GND (oben): Q1 steuert durch, Last RL führt Strom.

- Last an +Ub (unten): Q2 sperrt, Q3 steuert durch, Last RL führt Strom.

Beide Varianten (oben/unten) haben die gleiche Wirkung, aber RL kann wahlweise an GND oder +Ub liegen.

Einschaltverzögerung
2010-03 © Peter E. Burkhardt

Einschaltverzögerung, mit Relais und LED-Blinkanzeige

Prinzip

Mit Zuschalten der Betriebsspannung beginnt eine Verzögerungszeit. Diese Zeit wird mit der blinkenden LED D2 signalisiert. Erst nach Ablauf der Verzögerungszeit schaltet ein Relais die angeschlossene Last ein. Diesen Zustand zeigt die LED mit Dauerlicht an.

Schaltungsteile

IC1 arbeitet als MMV, R1 und C1 bestimmen die Verzögerungszeit. IC2 arbeitet als AMV und liefert Blinkimpulse für LED D2 während der Verzögerungszeit. R3, R4 und C2 bestimmen die Blinkfrequenz. Relais K1 schaltet eine externe Last nach Ablauf der Verzögerungszeit ein.

Wirkungsweise

IC1 arbeitet als MMV, sobald +Ub anliegt (S1). Die Einschaltverzögerung beginnt. Ua ist H, Relais K1 bleibt AUS, Schließer K1.1 bleibt offen. Aber auch IC2-Reset-Eingang 4 ist H, deshalb kann IC2 als AMV arbeiten. LED D2 blinkt mit der Frequenz des AMV.

Nach Ablauf der Einschaltverzögerung wird Ua = L. Relais K1 zieht an, Schließer K1.1 schließt. Aber nun liegt an IC2-Reset-Eingang 4 ein L und IC2 wird rückgesetzt. IC2 kann nicht mehr als AMV arbeiten, sein Ausgang 3 führt dauernd L und LED D2 leuchtet dauernd.

Vorteil

Die blinkende LED während der Einschaltverzögerung warnt vor dem baldigen Einschalten. Gleichzeitig dient sie als Betriebsanzeige nach dem Einschalten.

Einschaltverzögerung
2010-03 © Peter E. Burkhardt

Einschaltverzögerung, mit Starttaste, Relais und LED-Blinkanzeige

Prinzip

Mit Zuschalten der Betriebsspannung oder wahlweise mit Taste S3 beginnt eine Verzögerungszeit. Diese Zeit wird mit der blinkenden LED D5 signalisiert. Erst nach Ablauf der Verzögerungszeit schaltet ein Relais die angeschlossene Last ein. Diesen Zustand zeigt die LED D4 mit Dauerlicht an.

Schaltungsteile

IC1 arbeitet als MMV, R1 und C1 bestimmen die Verzögerungszeit. IC2 arbeitet als AMV und liefert Blinkimpulse für LED D5 während der Verzögerungszeit. Ra, Rb und C2 bestimmen die Blinkfrequenz. Relais K1 schaltet eine externe Last nach Ablauf der Verzögerungszeit ein. Diesen Zustand meldet LED D4.

Wirkungsweise

Wird Schalter S1 betätigt, entsteht ein Einschaltsprung von +Ub. Dieser Sprung wird mit R3-C3 integriert, so dass am IC1-Triggereingang kurzzeitig noch L anliegt, während die Betriebsspannung schon so hoch ist, dass die 555 arbeiten. IC1 triggert und die MMV-Zeit T (Einschaltverzögerung) beginnt.

Ua ist H, LED D4 bleibt dunkel, Relais K1 bleibt AUS, Schließer K1.1-NO bleibt offen. Aber auch IC2-Reset-Eingang 4 ist H, deshalb kann IC2 als AMV arbeiten. LED D5 blinkt mit der Frequenz des AMV. Dabei ist der erste Hell-Impuls der LED D5 (H-Zeit an IC2-3) AMV-typisch etwas länger als die folgenden Hell-Impulse.

Nach Ablauf der Einschaltverzögerung wird Ua = L. LED D4 leuchtet, Relais K1 zieht an, Schließer K1.1-NO schließt. Aber nun liegt an IC2-Reset-Eingang 4 ein L und IC2 wird rückgesetzt. IC2 kann nicht mehr als AMV arbeiten, sein Ausgang 3 führt dauernd L und LED D5 ist dunkel.

Das Triggern des MMV (und damit das Auslösen der Verzögerungszeit) kann auch mit Taste S3 während des Betriebes erfolgen. Eine neue Verzögerungszeit kann mit S3 erst nach Ablauf der gerade laufenden Zeit ausgelöst werden. Die Verzögerungszeit ist also nicht nachtriggerbar.

Vorteil

Sowohl Zuschalten der Betriebsspannung als auch S3-Betätigung lösen die Verzögerungszeit aus. Die Anzeige der Verzögerung (blinkend) und die Betriebsanzeige (dauernd nach Verzögerung) erfolgt mit getrennten LEDs.

Einschaltverzögerung
2010-03 © Peter E. Burkhardt

Einschaltverzögerung, mit Relais und Einschaltung

Prinzip

Mit Zuschalten der Betriebsspannung beginnt eine Verzögerungszeit. Während dieser Zeit ist ein Relais aktiv. Erst nach Ablauf der Verzögerungszeit fällt das Relais ab. Der Zustand 'Relais abgefallen' wird mit der LED D2 angezeigt.

Wird während der Verzögerungszeit Taste S2 gedrückt, fällt das Relais nicht ab, sondern bleibt dauernd aktiv. Diese S2-Betätigung (Verzögerungszeit dauernd) wird außerdem in einem FF gespeichert und mit LED D3 angezeigt.

Wird nach Ablauf der Verzögerungszeit Taste S2 gedrückt, wird das Relais sofort aktiv und bleibt dauernd aktiv. Diese S2-Aktivierung des Relais wird ebenfalls in einem FF gespeichert und mit LED D3 angezeigt.

Schaltungsteile

IC1 arbeitet als MMV, R1 und C1 bestimmen die Verzögerungszeit T. IC2 arbeitet als statisches FF und wird durch +Ub über R2-C2 gesetzt, durch S2 rückgesetzt. Relais K1 ist während der Verzögerungszeit aktiv und fällt danach ab. K1 wird auch aktiv, wenn das IC2-FF mit S2 rückgesetzt wird.

Wirkungsweise, ohne S2

IC1 arbeitet als MMV, sobald +Ub anliegt (S1). Die Einschaltverzögerung T beginnt. Ua1 ist H, Relais K1 ist aktiv. Mit +Ub wird aber auch das IC2-FF gesetzt. Das Setzen erfolgt mittels R2 und C2 über den IC2-Trigger-Eingang. Der IC2-Threshold-Eingang liegt über R5 und R6 auf GND, deshalb bleibt das IC2-FF gesetzt. LEDs D2 und D3 sind aus, wenn die Verzögerungszeit läuft.

Nach Ablauf der Einschaltverzögerung wird Ua1 = L. Relais K1 fällt ab. LED D2 leuchtet, wenn K1 inaktiv ist. Am Zustand des IC2-FF ändert sich nichts, es ist weiterhin gesetzt, LED D3 leuchtet nicht.

Wirkungsweise, S2 während der Verzögerungszeit

Während der Verzögerungszeit T ist Ua1 = H, das Relais K1 ist aktiv, die LEDs D2 und D3 sind dunkel, das IC2-FF ist gesetzt.

Wird Taste S2 betätigt, sorgt +Ub für eine Anhebung der Spannung am IC2-Threshold-Eingang Pin 6 und IC2 schaltet am Ausgang auf Ua2 = L. Das IC2-FF ist jetzt rückgesetzt und speichert damit, dass S2 betätigt wurde. LED D3 leuchtet.

Gleichzeitig wird aber mit dem IC2-Entladetransistor Pin 7 die Kondensator-Spannung Uc1 dauerhaft auf GND gezogen. Dadurch ist C1 entladen, die Verzögerungszeit kann nicht ablaufen, der IC1-Ausgang Ua1 bleibt dauerhaft auf H. K1 bleibt also aktiv. LED D2 bleibt dunkel.

Wirkungsweise, S2 nach der Verzögerungszeit T

Nach T ist Ua1 = L, das Relais K1 ist abgefallen, die LED D2 leuchtet, das IC2-FF ist noch gesetzt.

Wird Taste S2 betätigt, schaltet IC2 am Ausgang auf Ua2 = L. Das IC2-FF ist jetzt rückgesetzt und speichert damit, dass S2 betätigt wurde. LED D3 leuchtet.

Gleichzeitig wird aber mit dem IC2-Entladetransistor Pin 7 die Kondensator-Spannung Uc1 dauerhaft auf GND gezogen. Das bedeutet Triggern von IC1, Ua1 wird H und bleibt dauerhaft auf H. K1 wird ebenfalls aktiv. LED D2 bleibt dunkel.

Wirkungsweise, Zusammenfassung

- Mit +Ub EIN läuft die Verzögerungszeit an, danach ist K1 inaktiv (abgefallen), D2 leuchtet.

- S2 in oder nach der Verzögerungszeit setzt K1 sofort dauerhaft aktiv (angezogen), D3 leuchtet.

- Wird K1 gegen +Ub geschaltet, ist die Wirkung aktiv/inaktiv für K1 entgegengesetzt.

Impulsverzögerung nach Triggerung
2010-03 © Peter E. Burkhardt

Einschaltverzögerung, mit Relais und Abschaltung

Prinzip

Mit Zuschalten der Betriebsspannung beginnt eine Verzögerungszeit. Während dieser Zeit ist ein Relais inaktiv. Erst nach Ablauf der Verzögerungszeit zieht das Relais an. Der Zustand 'Relais angezogen' wird mit der LED D2 angezeigt.

Wird während der Verzögerungszeit Taste S2 gedrückt, bleibt das Relais dauernd inaktiv. Diese S2-Betätigung (Verzögerungszeit dauernd) wird außerdem in einem FF gespeichert und mit LED D3 angezeigt.

Wird nach Ablauf der Verzögerungszeit Taste S2 gedrückt, ändert sich nichts. K1 bleibt angezogen, LED D3 bleibt dunkel.

Schaltungsteile

IC1 arbeitet als MMV, R1 und C1 bestimmen die Verzögerungszeit T. IC2 arbeitet als statisches FF und wird durch +Ub über R2-C2 gesetzt, durch S2 während T rückgesetzt. Relais K1 ist während der Verzögerungszeit inaktiv und zieht danach an. K1 bleibt immer inaktiv, wenn das IC2-FF mit S2 rückgesetzt wird.

Wirkungsweise, ohne S2

IC1 arbeitet als MMV, sobald +Ub anliegt (S1). Die Einschaltverzögerung T beginnt. Ua1 ist H, Relais K1 ist inaktiv. Mit +Ub wird aber auch das IC2-FF gesetzt. Das Setzen erfolgt mittels R2 und C2 über den IC2-Trigger-Eingang. Der IC2-Threshold-Eingang liegt über R5 und R6 auf GND, deshalb bleibt das IC2-FF gesetzt. LEDs D2 und D3 sind aus, wenn die Verzögerungszeit läuft.

Nach Ablauf der Einschaltverzögerung wird Ua1 = L. Relais K1 zieht an. LED D2 leuchtet, wenn K1 aktiv ist. Am Zustand des IC2-FF ändert sich nichts, es ist weiterhin gesetzt, LED D3 leuchtet nicht.

Wirkungsweise, S2 während der Verzögerungszeit

Während der Verzögerungszeit T ist Ua1 = H, das Relais K1 ist inaktiv, die LEDs D2 und D3 sind dunkel, das IC2-FF ist gesetzt.

Wird Taste S2 betätigt, sorgt Ua1 = H für eine Anhebung der Spannung am IC2-Threshold-Eingang Pin 6 und IC2 schaltet am Ausgang auf Ua2 = L. Das IC2-FF ist jetzt rückgesetzt und speichert damit, dass S2 betätigt wurde. LED D3 leuchtet.

Gleichzeitig wird aber mit dem IC2-Entladetransistor Pin 7 die Kondensator-Spannung Uc1 dauerhaft auf GND gezogen. Dadurch ist C1 entladen, die Verzögerungszeit kann nicht ablaufen, der IC1-Ausgang Ua1 bleibt dauerhaft auf H. K1 bleibt also inaktiv. LED D2 bleibt dunkel.

Wirkungsweise, S2 nach der Verzögerungszeit T

Nach T ist Ua1 = L, das Relais K1 ist angezogen, die LED D2 leuchtet, das IC2-FF ist nicht gesetzt.

Wird Taste S2 betätigt, ändert sich am Zustand des IC2-FF nichts, da Ua2 = L ist. LED D3 bleibt dunkel.

Der IC2-Entladetransistor bleibt gesperrt, der IC1-MMV wird nicht beeinflusst. LED D2 leuchtet weiter.

Wirkungsweise, Zusammenfassung

Mit +Ub EIN läuft die Verzögerungszeit an, danach ist K1 aktiv (angezogen), D2 leuchtet. S2 in der Verzögerungszeit setzt K1 sofort dauerhaft inaktiv (abgefallen), D3 leuchtet. S2 nach der Verzögerungszeit hat keine Wirkung. Wird K1 gegen GND geschaltet, ist die Wirkung aktiv/inaktiv für K1 entgegengesetzt.

Impulsverzögerung nach Triggerung
2022-03 © Peter E. Burkhardt

Impulsverzögerung nach Triggerung

Bei Tastenbetätigung oder auch durch einen Impuls soll ein Vorgang mit zeitlicher Verzögerung ausgelöst werden. Das kann mit steigender oder fallender Flanke des auslösenden Signals erfolgen. Sowohl die Verzögerung als auch der verzögert ausgegebene Impuls sollen zeitlich definiert sein. Deshalb sind mindestens 2 MMVs nötig, deren Zeiten fest oder einstellbar sind.

MMV mit Impulsverzögerung nach H/L-Flanke

Eigenschaften
Schaltungsbeschreibung
Triggerung mit Taste S1 oder Transistor Qx

Schließen von S1 oder Durchsteuern von Qx bewirkt eine fallende Flanke Us1, die mit Kondensator C2 und Widerstand R3 differenziert wird. Es entsteht der L-aktive Triggerimpuls UTr1, der den 555-MMV IC1 aktiviert. Die Verzögerungszeit Tm1 = Tv beginnt. Das 555-Ausgangssignal Ua1 ist während Tv im H-Zustand.

Der Eingangsimpuls Us1 darf länger als die ausgelöste Tv sein, Prellimpulse innerhalb Tv werden unterdrückt. Maßgebend ist die erste H/L-Flanke von Us1. Das bedeutet, Taste T1 kann beliebig lange gedrückt sein, maßgebend ist der Beginn des Tastendrucks.

Die Us1-L/H-Flanke bewirkt ebenfalls einen Impuls am Threshold-Pin 2. Dieser Impuls ist größer als die Betriebsspannung +Ub und für den 555-Eingang nicht zulässig. Er wird mit Diode D1 abgeschnitten.

Verzögerungszeit Tv = Tm1

R1-C1 bestimmen die MMV-Haltezeit Tm1 des 555 (IC1). Im Schaltbild sind die Formeln zur Berechnung angegeben. Natürlich kann anstelle R1 auch ein Poti eingesetzt werden, wenn Tv einstellbar sein soll.

Triggerung des zweiten 555 IC2

Nach Ablauf der Verzögerungszeit wechselt Ua1 von H nach L. Dieser Spannungssprung bewirkt wegen C3 und R5 den Triggerimpuls UTr2, der den MMV IC2 startet. Die Zeit Tm2 beginnt, Ua2 am 555-Ausgang wird H. Auch hier verhindert eine Diode D2 die positive Überspannung am 555-Pin 2, wenn Ua1 von L nach H wechselt.

Verzögerungszeit Tm2 (Ausgangsimpuls Ua2)

R4-C4 bestimmen die MMV-Haltezeit Tm2 des 555 (IC2). Wenn ein Relais angeschlossen ist, sollte der Ausgangsimpuls nicht zu kurz sein, damit K1 sicher anziehen kann und über seine Kontakte einen entsprechenden Impuls ausgibt. Natürlich kann auch hier anstelle R4 ein Trimm-R oder ein Poti eingesetzt werden, wenn die Länge des ausgegebenen Impulses einstellbar sein soll.

Betriebsspannung Ub

Bei dieser Schaltung gibt es funktionell keine Einschränkungen, der 555-Ub-Bereich kann genutzt werden. Für stabile MMV-Zeiten sind Ub = +12 V eine gute Wahl. Natürlich hängt Ub auch von der Anwendung der Schaltung bzw. vom eingesetzten Relais ab.

Impulsverzögerung nach Triggerung
2022-03 © Peter E. Burkhardt

MMV mit Impulsverzögerung nach L/H-Flanke

Eigenschaften
Schaltungsbeschreibung
Triggerung mit Taste S1 oder Transistor Qx

Schließen von S1 oder Durchsteuern von Qx bewirkt eine steigende Flanke Us1, die mit Kondensator C2 und Widerstand R3 differenziert wird. Es entsteht der H-aktive Triggerimpuls UTr. Da der Treshold-Eingang des 555 einen L-Impuls zur Triggerung erwartet, ist der Negator mit Transistor Q1 eingefügt. An seinem Kollektor entsteht der Triggerimpuls UTr1, der den 555-MMV IC1 aktiviert. Die Verzögerungszeit Tm1 = Tv beginnt. Das 555-Ausgangssignal Ua1 ist während Tv im H-Zustand.

Der Eingangsimpuls Us1 darf länger als die ausgelöste Tv sein, Prellimpulse innerhalb Tv werden unterdrückt. Maßgebend ist die erste L/H-Flanke von Us1. Das bedeutet, Taste T1 kann beliebig lange gedrückt sein, maßgebend ist der Beginn des Tastendrucks.

Die Us1-H/L-Flanke bewirkt ebenfalls einen gegenüber GND negativen Impuls. Um die Q1-Basis-Emitterstrecke zu schützen, ist die Diode D1 eingefügt. Die negative Spannung wird mit Diode D1 abgeschnitten.

Verzögerungszeit Tv = Tm1

R1-C1 bestimmen die MMV-Haltezeit Tm1 des 555 (IC1). Im Schaltbild sind die Formeln zur Berechnung angegeben. Natürlich kann anstelle R1 auch ein Poti eingesetzt werden, wenn Tv einstellbar sein soll.

Triggerung des zweiten 555 IC2

Nach Ablauf der Verzögerungszeit wechselt Ua1 von H nach L. Dieser Spannungssprung bewirkt wegen C3 und R5 den Triggerimpuls UTr2, der den MMV IC2 startet. Die Zeit Tm2 beginnt, Ua2 am 555-Ausgang wird H. Auch hier verhindert eine Diode D2 die positive Überspannung am 555-Pin 2, wenn Ua1 von L nach H wechselt.

Verzögerungszeit Tm2 (Ausgangsimpuls Ua2)

R4-C4 bestimmen die MMV-Haltezeit Tm2 des 555 (IC2). Wenn ein Relais angeschlossen ist, sollte der Ausgangsimpuls nicht zu kurz sein, damit K1 sicher anziehen kann und über seine Kontakte einen entsprechenden Impuls ausgibt. Natürlich kann auch hier anstelle R4 ein Trimm-R oder ein Poti eingesetzt werden, wenn die Länge des ausgegebenen Impulses einstellbar sein soll.

Betriebsspannung Ub

Bei dieser Schaltung gibt es funktionell keine Einschränkungen, der 555-Ub-Bereich kann genutzt werden. Für stabile MMV-Zeiten sind Ub = +12 V eine gute Wahl. Natürlich hängt Ub auch von der Anwendung der Schaltung bzw. vom eingesetzten Relais ab.

Impulsverzögerung nach Triggerung, Anwendung Modellbahn
2022-03 © Peter E. Burkhardt

MMV mit Impulsverzögerung, Anwendung Modellbahn

Eine Lokomotive soll bei Einfahrt in den Bahnhof vorher anhalten, eine gewisse (einstellbare) Zeit warten, danach einen Tastimpuls an das SIGNAL ausgeben und dann die Fahrt fortsetzen.

Eigenschaften

Schaltung Vers. 1 (Breadboard-Muster)

Schaltungsbeschreibung
Triggerung mit Taste S1

Schließen von S1 (Kontakt des Schaltgleises) bewirkt eine fallende Flanke Us1, die mit Kondensator C2 und Widerstand R3 differenziert wird. Es entsteht der L-aktive Triggerimpuls UTr1, der den 555-MMV IC1 aktiviert. Die Verzögerungszeit Tm1 = Tv beginnt. Das 555-Ausgangssignal Ua1 ist während Tv im H-Zustand und LED1 leuchtet.

Der Eingangsimpuls Us1 darf länger als die ausgelöste Tv sein, Prellimpulse innerhalb Tv werden unterdrückt. Maßgebend ist die erste H/L-Flanke von Us1. Das bedeutet, Taste T1 kann beliebig lange gedrückt sein, maßgebend ist der Beginn des Tastendrucks.

Die Us1-L/H-Flanke bewirkt ebenfalls einen Impuls am Threshold-Pin 2. Dieser Impuls ist größer als die Betriebsspannung +Ub und für den 555-Eingang nicht zulässig. Er wird mit Diode D1 abgeschnitten.

Verzögerungszeit Tv = Tm1

VR1+R1 und C1 bestimmen die MMV-Haltezeit Tm1 des 555 (IC1). Im Schaltbild sind die Formeln zur Berechnung angegeben. In der Praxis weichen die Werte natürlich von den berechneten Werten mehr oder weniger ab. Schuld sind die Toleranzen des Potis und vor allem des zeitbestimmenden Elkos C1.

Der Widerstand R1 begrenzt die minimal einstellbare Zeit. R1 verhindert außerdem einen Kurzschluss von +Ub über den 555-internen Entladetransistor Qdis nach Masse, wenn das Poti auf VR1-a (kleinste Zeit) steht. Der Minimalwert für R1 sollte 1 kOhm sein.

Triggerung des zweiten 555 IC2

Nach Ablauf der Verzögerungszeit wechselt Ua1 von H nach L. Dieser Spannungssprung bewirkt wegen C3 und R5 den Triggerimpuls UTr2, der den MMV IC2 startet. Die Zeit Tm2 beginnt, Ua2 am 555-Ausgang wird H. Auch hier verhindert eine Diode D2 die positive Überspannung am 555-Pin 2, wenn Ua1 von L nach H wechselt.

Verzögerungszeit Tm2 (Ausgangsimpuls Ua2)

R4-C4 bestimmen die MMV-Haltezeit Tm2 des 555 (IC2). Das Relais ist während der Zeit Tm2 angezogen. Durch die freie Kontaktbeschaltung gibt es keine Probleme für die Eingliederung des Tastimpulses zur SIGNAL-Ansteuerung. Die Impulslänge beträgt eine Sekunde und kann leicht durch Ändern von R4 angepasst werden.

Impulsverzögerung nach Triggerung, Anwendung Modellbahn
2022-03 © Peter E. Burkhardt
Beenden der Haltezeit mit Taste S2

Drücken von Taste S2 beendet einen gerade laufenden Halt der Lok unabhängig von der mit VR1 eingestellten Verzögerungszeit Tm1. Der Ua1-H-Impuls wird also sofort beendet. Danach schließt sich die normale Ausgabe des Schaltsignals an, d.h. Relais K1 zieht kurz an und lässt die Lok weiterfahren.

Stopp-Taste S2 kann aber auch entfallen, wenn sie nicht gebraucht wird. Schaltungsänderungen auf der Timer-Platine sind dann nicht nötig.

LED1 zur Anzeige während der Haltezeit Tm1

LED1 befindet sich zusammen mit Vorwiderstand R6 auf der Timer-Platine. Natürlich kann LED1 auch außerhalb montiert werden. Dann ist ein zusätzlicher Anschluss nötig. LED1 und R6 können aber auch weggelassen werden.

Schutzwiderstände R8 und R9

Damit die sonst außerhalb der Platine direkt zugänglichen 555-Pins 4 und 2 geschützt sind, wurden R8 und R9 eingefügt. R8 darf nicht größer sein, damit bei geschlossenem Taster das Reset-Pin 4 noch sicher L liest. Widerstand R9 schützt das Threshold-Pin 2 mit 1 kOhm ausreichend, denn die Verbindung zum externen Schaltgleis-Kontakt erfolgt über Kondensator C2. Dadurch ist eine Überspannung am Pin 2 bei falschem externen Anschluss sehr unwahrscheinlich. Zu beachten ist, dass C2 kein Keramik-C ist.

Betriebsspannung Ub

Die Betriebsspannung +Ub wird über den Festspannungsregler 7812 aus der Versorgung der Bahnanlage gewonnen. Die Einweg-Gleichrichtung mit Diode D5 ist nötig, da so ein gemeinsamer GND-Bezug der Schaltung mit Masse der Modellanlage besteht. Die Schaltung könnte auch mit Gleichspannung versorgt werden. Dann dient die Diode D5 als Verpolschutz.

Impulsverzögerung nach Triggerung, Anwendung Modellbahn
2022-03 © Peter E. Burkhardt

Schaltung Vers. 2 (LP-Muster)

Zur praktischen Realisierung des Timers auf einer Lochraster-Leiterplatte entstand die Schaltung Vers. 2. Dadurch wird die Baugruppe universeller nutzbar.

Die Schaltung Vers. 2 hat gegenüber Vers. 1 folgende Erweiterungen bzw. Änderungen:

Impulsverzögerung nach Triggerung, Anwendung Modellbahn
2022-03 © Peter E. Burkhardt
Platine Vers. 2, LP-Entwurf

Die verwendete FR4-Lochrasterplatte ist 50x70 [mm] groß, 1,6 mm dick und hat zweiseitige durchkontaktierte Lötinseln. Die durchverzinnten Lötaugen haben also auf beiden Seiten der Leiterplatte das gleiche Potential. Da mittels 0,3mm-Silberdraht (Cu-Draht versilbert) per Hand auf einer Seite verdrahtet wird, ist die zweite Leiterplattenseite zwangsläufig als Bauelementeseite definiert. Wegen der Durchkontaktierung muss man auf der BE-Seite auf evtl. mögliche Kurzschlüsse achten.

Die vorgebohrten Befestigungslöcher haben einen Durchmesser von nur 2,5 mm, für 3mm-Schrauben also zu klein. Das Aufbohren ist gerade noch möglich. Die Löcher sitzen relativ nahe am Platinen-Rand.

Der Leiterzugentwurf benötigt 2 Drahtbrücken, die wie üblich auf der BE-Seite angeordnet sind. Überhaupt ist die Platine für eine einseitige LP entworfen. Die Leiterzugführung könnte unmittelbar als Vorlage für eine "richtige" LP dienen, wobei sich der Schwierigkeitsgrad an den bedrahteten Bauelementen und dem 2,5mm-Raster orientiert.

Da es immer ein Problem ist, nachträglich Bauelemente direkt auf der Platine auszutauschen, wurden die zeitbestimmenden Widerstände auf Lötpfosten gesetzt. Weitere Modifikationen sind durch Jumper möglich. Außerdem wurde genügend Platz vorgesehen, um verschiedene Relais-Typen montieren zu können.

Impulsverzögerung nach Triggerung, Anwendung Modellbahn
2022-04 © Peter E. Burkhardt
Platine Vers. 2, Bestückung

Da der LP-Entwurf sich an das 2,5mm-Raster hält, gibt es keine Probleme bei der Handbestückung. Zuerst sollten die Bauelemente mit der geringsten Höhe plaziert werden. Das sind in der Regel Drahtbrücken, Widerstände und Dioden. Alle Bauelemente werden liegend eingesetzt. Das erleichtert von vorn herein die Bestückung. Alle Bauelemente sollten geprüft sein, dass gilt insbesondere für die Widerstände. Ich messe jeden Widerstand direkt vor dem Einbau aus. Durch die Kodierringe passieren sonst schnell Bestückungsfehler, die später nur Ärger verursachen. Eine zu 100 Prozent fehlerfreie Bestückung und Verdrahtung ist Voraussetzung, dass die Baugruppe beim Test auf Anhieb funktioniert. Spätere Änderungen sind schwierig, besonders bei durchkontaktierten Löchern.

Sind die flachen Bauelemente eingelötet, kann man nach und nach den Rest bestücken. Es hat sich als vorteilhaft erwiesen, wenn die Löcher durchverzinnt sind. Die Lötstelle bildet sich so in der Hauptsache innerhalb des Loches aus. Löthügel, die bei einseitigen Lötinseln entstehen, sind so gut wie garnicht mehr vorhanden. Man kann die überstehenden Drahtanschlüsse der Bauelemente mit einem guten Elektronik-Seitenschneider sofort nach dem Löten sehr flach abknipsen. Das erleichtert dann die Verdrahtung per Hand, da der Verbindungsdraht direkt über (und nicht neben) den Bauelementedraht gelegt und verlötet werden kann. Günstig ist es in diesem Zusammenhang, wenn man zur Verdrahtung 0,3mm-Silberdraht (Cu-Draht versilbert) verwendet. Nur für die Masseleitung und für die Betriebsspannung (+Ub bzw. Vcc) ist ein etwas dickerer Draht angebracht.

Sind alle Bauelemente plaziert, verlötet und die Anschlussdrähte entfernt, kann das Leiterzugmuster per Handverdrahtung nachgebildet werden. Dabei sollte man genau jede Biegung nach Vorlage machen. Das bedeutet, den Draht genau über die vorgegebenen Lötpunkte zu führen. Einerseits werden so Kurzschlüsse vermieden, andererseits sind so Verdrahtungsfehler nahezu ausgeschlossen.

Vorteilhaft ist es, mit den längeren Versorgungsleitungen (Masse, +Ub und ggf. -Ub) zu beginnen. Dadurch hat man schon das Gerüst des Leitungsmusters. Die restlichen Verbindungen sind dann leichter realisierbar.

Impulsverzögerung nach Triggerung, Anwendung Modellbahn
2022-04 © Peter E. Burkhardt
Platine Vers. 2, Anschluss und Test

Ist die LP sorgfältig komplett bestückt und verdrahtet, ist erfahrungsgemäß trotzdem mit Fehlern zu rechnen. Deshalb werden die ICs erst später in die IC-Fassungen gesteckt. Zuerst bekommt die Baugruppe die nötigen Spannungen, vorzugsweise aus einer Laborstromversorgung mit einstellbarer Strombegrenzung. Wird dann die Spannung langsam erhöht und dabei die Stromaufnahme der Schaltung kontrolliert, sind kaum Schäden möglich, wenn z.B. ein Kurzschluss vorliegt. Sind alle Spannungen an den richtigen Schaltungspunkten vorhanden (z.B. an den IC-Fassungen), können die ICs gesteckt werden. Dann sollte beim Nominalwert der Betriebsspannung derjenige Strom fließen, den man beim Breadboard-Test-Aufbau gemessen hat. Übrigens, ohne vorherigen Breadboard-Test ist der reibungslose Aufbau einer Baugruppe so gut wie aussichtslos.

Testergebnis

Prinzipiell hatte die aufgebaute Schaltung alle gewünschten Eigenschaften. Manchmal wurde aber beim Einschalten der Modellbahn-Betriebsspannung ein Impuls (Tm1) ausgelöst. Das hatte zur Folge, dass entsprechend der implementierten Schaltungsfunktion auch der Relais-Impuls (Tm2) ausgegeben wurde. Das ist natürlich unerwünscht. Ohne Kontaktgabe des Schaltgleises darf der Zeitgeber nicht reagieren. Es muss also beim Einschalten der Betriebsspannung ein Reset der 555-Timer wirksam werden, und zwar für die Zeitspanne, in der sich die Betriebsspannung auf ihren Normalwert aufbaut.

Impulsverzögerung nach Triggerung, Anwendung Modellbahn
2022-04 © Peter E. Burkhardt

Schaltung Vers. 3 (nur 1x 555)

Bei voriger Schaltung Vers. 2 waren 2x der 555-Timer verbaut, einmal für die eingangsseitige Impulsverzögerung (Tm1) und einmal für die Länge des Ausgangsimpulses (Tm2). Die folgende Schaltung ist vereinfacht. Der zweite 555 entfällt. Die Länge des Ausgangsimpulses wird von einem einfachen RC-Glied bestimmt.

Der Nachteil dieser Schaltung ist, dass die Ausgangsimpulslänge nicht so genau festgelegt werden kann im Vergleich zum MMV mit einem 555. Dient der Relais-Ausgangsimpuls tatsächlich nur zur Ansteuerung eines Fahr-SIGNALS, spielt die genaue Länge des Impulses keine so große Rolle. Hauptsache ist, das SIGNAL schaltet wie gewollt.

Trotz vieler Gemeinsamkeiten im linken Teil der Schaltung (MMV mit IC1) und der Wirkungsweise nach außen im Vergleich zur Schaltung mit zwei MMVs (Schaltung Vers. 2) erfolgt an dieser Stelle die Beschreibung komplett.

Aufgabe der Schaltung

Eine Lokomotive soll bei Einfahrt in den Bahnhof vorher anhalten, eine gewisse (einstellbare) Zeit warten, danach einen Tastimpuls an das SIGNAL ausgeben und dann die Fahrt fortsetzen.

Eigenschaften
Schaltungsbeschreibung
Triggerung mit Taste S1

Schließen von S1 (Kontakt des Schaltgleises) bewirkt eine fallende Flanke Us1, die mit Kondensator C2 und Widerstand R3 differenziert wird. Es entsteht der L-aktive Triggerimpuls UTr1, der den 555-MMV IC1 aktiviert. Die Verzögerungszeit Tm1 = Tv beginnt. Das 555-Ausgangssignal Ua1 ist während Tv im H-Zustand und LED1 leuchtet.

Der Eingangsimpuls Us1 darf länger als die ausgelöste Tv sein, Prellimpulse innerhalb Tv werden unterdrückt. Maßgebend ist die erste H/L-Flanke von Us1. Das bedeutet, Taste T1 kann beliebig lange gedrückt sein, maßgebend ist der Beginn des Tastendrucks.

Die Us1-L/H-Flanke bewirkt ebenfalls einen Impuls am Threshold-Pin 2. Dieser Impuls ist größer als die Betriebsspannung +Ub und für den 555-Eingang nicht zulässig. Er wird mit Diode D1 abgeschnitten.

Impulsverzögerung nach Triggerung, Anwendung Modellbahn
2022-04 © Peter E. Burkhardt
Verzögerungszeit Tv = Tm1

VR1+R1 und C1 bestimmen die MMV-Haltezeit Tm1 des 555 (IC1). Im Schaltbild sind die Formeln zur Berechnung angegeben. In der Praxis weichen die Werte natürlich von den berechneten Werten mehr oder weniger ab. Schuld sind die Toleranzen des Potis und vor allem des zeitbestimmenden Elkos C1.

Einstellung Tv intern/extern

Die Verzögerungszeit Tv kann wahlweise mit dem internen Trimm-Poti VR1 erfolgen oder mit dem externen Poti VR1. Dadurch kann z.B. an einem zentralen Steuerpult die Haltezeit des Zuges verändert werden. Da ein Poti-Anschluss (Klemme 8) über Jumper JP2 und Widerstand R1 zum empfindlichen Threshold-Pin 6 des 555 führt, sollte bei langer Leitung das Poti-Kabel mit Schirmung versehen sein. Der Schirm ist dann einseitig an der Leiterplatte an Klemme 2 an Masse zu legen. Nur so lassen sich Störungen durch andere Leitungen verhindern.

Die Umschaltung intern/extern erfolgt mit Jumper JP2 auf der Platine (siehe Stromlaufplan). Für den zeitbestimmenden und begrenzenden Widerstand R1 sind Lötpfosten vorgesehen. Damit ist es einfach möglich, die Zeit Tm1 im Zusammenhang mit dem internen oder externen Poti-Wert VR1 zu verändern. Allerdings sollte Widerstand R1 mindestens 1 kOhm betragen, damit Discharge-Pin 7 nicht mit +Ub über die Potis direkt verbunden ist. Der Kurzschluss mit +Ub könnte zu einer Überlastung des internen Entladetransistors Qdis führen.

Impulsbildung für das Relais

Nach Ablauf der Verzögerungszeit soll das Ausgangsrelais kurz anziehen, um so über den Relais-Schließer das extern angeklemmte Modell-SIGNAL auf GRÜN zu schalten. Mit anderen Worten, das Relais muss anziehen und dann wieder abfallen, da das SIGNAL nicht für eine Daueransteuerung vorgesehen ist und Schaden nehmen könnte.

Nach Ablauf der Verzögerungszeit wechselt Ua1 von H nach L. Der Inverter mit Transistor Q2 invertiert dieses Signal. Mit der steigenden Flanke (also nach Ablauf der Verzögerungszeit Tv) wird wegen C4-R4 der positive Impuls Ua2 gebildet. Das führt zur Ansteuerung der Treiberstufe mit Transistor Q1 und letztlich zum Anziehen des Relais K1. Die Länge des Ua2-Impulses hängt von den Werten für C4 und R4 im Zusammenhang mit dem Basisvorwiderstand R10 ab. Kann die gespeicherte Energie in C4 den Transistor Q1 nicht mehr durchsteuern, fällt K1 wieder ab. An den Klemmen 3 und 4 erscheint also ein Impuls, der das SIGNAL vorschriftsmäßig schaltet. Wenn K1 aktiv ist, leuchtet auch LED3.

Diode D2 verhindert die negative Spannung am Basisvorwiderstand R10. Die unter GND liegende Spannung entsteht, wenn Ua2 von H nach L wechselt.

Beenden der Haltezeit mit Taste S2

Drücken von Taste S2 beendet einen gerade laufenden Halt der Lok unabhängig von der mit VR1 eingestellten Verzögerungszeit Tm1. Der Ua1-H-Impuls wird also sofort beendet. Danach schließt sich die normale Ausgabe des Schaltsignals an, d.h. Relais K1 zieht kurz an und lässt die Lok weiterfahren.

Stopp-Taste S2 kann aber auch entfallen, wenn sie nicht gebraucht wird. Schaltungsänderungen auf der Timer-Platine sind dann nicht nötig.

LED1 zur Anzeige während der Haltezeit Tm1

LED1 befindet sich zusammen mit Vorwiderstand R6 auf der Timer-Platine. Natürlich kann LED1 auch außerhalb montiert werden. Dann ist ein zusätzlicher Anschluss nötig. LED1 und R6 können aber auch weggelassen werden.

Schutzwiderstände R8 und R9

Damit die sonst außerhalb der Platine direkt zugänglichen 555-Pins 4 und 2 geschützt sind, wurden R8 und R9 eingefügt. R8 darf nicht größer sein, damit bei geschlossenem Taster das Reset-Pin 4 noch sicher L liest. Widerstand R9 schützt das Threshold-Pin 2 mit 1 kOhm ausreichend, denn die Verbindung zum externen Schaltgleis-Kontakt erfolgt über Kondensator C2. Dadurch ist eine Überspannung am Pin 2 bei falschem externen Anschluss sehr unwahrscheinlich. Zu beachten ist, dass C2 kein Keramik-C ist.

Betriebsspannung Ub

Die Betriebsspannung +Ub wird über den Festspannungsregler 7812 aus der Versorgung der Bahnanlage gewonnen. Die Einweg-Gleichrichtung mit Diode D5 ist nötig, da so ein gemeinsamer GND-Bezug der Schaltung mit Masse der Modellanlage besteht. Die Schaltung könnte auch mit Gleichspannung versorgt werden. Dann dient die Diode D5 als Verpolschutz. LED2 leuchtet, wenn die Baugruppe mit Spannung versorgt ist.

Betriebsspannung für das Relais

Es ist möglich, Relais K1 wahlweise von der Rohspannung (Lade-C C05) oder von der geregelten 12V-Schiene zu versorgen. Damit kann entweder ein 24V-Relais oder ein baugleiches 12V-Relais eingesetzt werden. Die Auswahl erfolgt per Jumper JP1.

Fazit zur Schaltung Vers. 3

Diese Schaltung benötigt zwar nur einen Timer 555, hat aber letztlich genau so viele Bauelemente im Vergleich zur Schaltung Vers. 2 mit 2x 555. Vorteil der vorigen Schaltung Vers. 2 ist aber, dass die Ausgangsimpulslänge und damit die Zeit für das Anziehen des Relais genau dimensioniert werden kann.

Impulsverzögerung nach Triggerung, Anwendung Modellbahn
2022-05 © Peter E. Burkhardt

Schaltung Vers. 4 (mit Einschalt-Reset)

Beim Test der Schaltung Vers. 2 (Beschreibung weiter oben) wurde manchmal beim Einschalten der Modellbahn-Betriebsspannung ein Impuls ausgelöst. Da aber ein Impuls nur durch den Kontakt des Schaltgleises entstehen soll, enthält die nachfolgende Schaltung (Vers. 4) zusätzlich einen Einschalt-Reset.

Da die Vers. 4 als finale Schaltung angesehen wird, folgt hier die komplette Beschreibung. Für die Realisierung auf einer Lochraster-Platine werden die Leitungsmuster angegeben.

Aufgabe der Schaltung

Eine Lokomotive soll bei Einfahrt in den Bahnhof vorher anhalten, eine gewisse (einstellbare) Zeit warten, danach einen Tastimpuls an das SIGNAL ausgeben und dann die Fahrt fortsetzen.

Eigenschaften
Schaltungsbeschreibung
Triggerung mit Taste S1

Schließen von S1 (Kontakt des Schaltgleises) bewirkt eine fallende Flanke Us1, die mit Kondensator C2 und Widerstand R3 differenziert wird. Es entsteht der L-aktive Triggerimpuls UTr1, der den 555-MMV IC1 aktiviert. Die Verzögerungszeit Tm1 = Tv beginnt. Das 555-Ausgangssignal Ua1 ist während Tv im H-Zustand und LED1 leuchtet.

Der Eingangsimpuls Us1 darf länger als die ausgelöste Tv sein, Prellimpulse innerhalb Tv werden unterdrückt. Maßgebend ist die erste H/L-Flanke von Us1. Das bedeutet, Taste T1 kann beliebig lange gedrückt sein, maßgebend ist der Beginn des Tastendrucks.

Die Us1-L/H-Flanke bewirkt ebenfalls einen Impuls am Threshold-Pin 2. Dieser Impuls ist größer als die Betriebsspannung +Ub und für den 555-Eingang nicht zulässig. Er wird mit Diode D1 abgeschnitten.

Verzögerungszeit Tv = Tm1

VR1+R1 und C1 bestimmen die MMV-Haltezeit Tm1 des 555 (IC1). Ob der interne VR1 oder der externe VR1 wirksam ist, wird durch Jumper JP2 bestimmt. Steht er auf JP2.2-3, ist der interne Trimm-Regler VR1 aktiv. Steht er dagegen auf JP2.2-1, ist das externe Poti VR1 aktiv. Somit bestimmt also JP2, ob die Einstellung der Verzögerungszeit Tv auf der Platine oder extern mit einem Poti erfolgt.

Impulsverzögerung nach Triggerung, Anwendung Modellbahn
2022-05 © Peter E. Burkhardt

Im Schaltbild sind die Formeln zur Berechnung angegeben. In der Praxis weichen die Werte natürlich von den berechneten Werten mehr oder weniger ab. Schuld sind die Toleranzen des Potis bzw. Trimmers VR1 und vor allem des zeitbestimmenden Elkos C1.

Der Widerstand R1 begrenzt die minimal einstellbare Zeit. R1 verhindert außerdem einen Kurzschluss von +Ub über den 555-internen Entladetransistor Qdis nach Masse, wenn das Poti bzw. der Trimmer auf VR1-a (kleinste Zeit) steht. Der Minimalwert für R1 sollte 1 kOhm sein.

Triggerung des zweiten 555 IC2

Nach Ablauf der Verzögerungszeit wechselt Ua1 von H nach L. Dieser Spannungssprung bewirkt wegen C3 und R5 den Triggerimpuls UTr2, der den MMV IC2 startet. Die Zeit Tm2 beginnt, Ua2 am 555-Ausgang wird H. Auch hier verhindert eine Diode D2 die positive Überspannung am 555-Pin 2, wenn Ua1 von L nach H wechselt.

Verzögerungszeit Tm2 (Ausgangsimpuls Ua2)

R4-C4 bestimmen die MMV-Haltezeit Tm2 des 555 (IC2). Das Relais ist während der Zeit Tm2 angezogen. Durch die freie Kontaktbeschaltung gibt es keine Probleme für die Eingliederung des Tastimpulses zur SIGNAL-Ansteuerung. Die Impulslänge beträgt eine Sekunde und kann leicht durch Ändern von R4 angepasst werden.

Veränderung der Zeitbereiche Tm1 und/oder Tm2

Für beide zeitbestimmenden und begrenzenden Widerstände R1 und R4 wurden auf der Leiterplatte Lötpfosten vorgesehen. Damit ist es einfach möglich, die Zeit Tm1 im Zusammenhang mit dem externen bzw. internen Wert VR1 zu verändern. Auch Tm2 ist mit Änderung des Widerstands R4 leicht anpassbar. Allerdings sollten beide Widerstände jeweils mindestens 1 kOhm groß sein, damit der Kurzschluss-Schutz des Pfades +Ub-R1(R4)-Pin7-Qdis-GND gewährleistet bleibt. Der Austausch der zeitbestimmenden Kondensatoren C1 und C4 ist nicht vorgesehen.

Beenden der Haltezeit mit Taste S2

Drücken von Taste S2 beendet einen gerade laufenden Halt der Lok unabhängig von der mit VR1 eingestellten Verzögerungszeit Tm1. Der Ua1-H-Impuls wird also sofort beendet. Danach schließt sich die normale Ausgabe des Schaltsignals an, d.h. Relais K1 zieht kurz an und lässt die Lok weiterfahren.

Stopp-Taste S2 kann aber auch entfallen, wenn sie nicht gebraucht wird. Schaltungsänderungen auf der Timer-Platine sind dann nicht nötig.

LED2 zur Anzeige der geregelten Betriebsspannung +Ub

LED2 befindet sich zusammen mit Vorwiderstand R11 auf der Timer-Platine. Die grüne LED2 leuchtet, wenn die geregelte Betriebsspannung +12 V vorhanden ist. Damit ist die Kontrolle gegeben, ob die angeschlossene Modellbahn-Spannung vom Trafo vorhanden ist.

LED1 zur Anzeige während der Haltezeit Tm1

LED1 befindet sich zusammen mit Vorwiderstand R6 auf der Timer-Platine. Die rote LED1 leuchtet, wenn die Verzögerungszeit Tv (Tm1) läuft.

LED3 zur Anzeige während der Impulsausgabe Tm2

LED3 befindet sich zusammen mit Vorwiderstand R12 auf der Timer-Platine. Die gelbe LED3 leuchtet, wenn die Impulszeit des Ausgabeimpulses (Tm2) läuft. Während dieser Zeit Tm2 ist das Relais K1 angezogen.

Relais-Treiber Q1 für Ausgabe-Relais K1

Durch den Einsatz eines Relais-Treibers mit Transistor Q1 ist es möglich, K1 wahlweise von der Rohspannung (Lade-C C05) oder von der geregelten 12V-Schiene zu versorgen. Damit kann entweder ein 24V-Relais oder ein baugleiches 12V-Relais eingesetzt werden. Die Auswahl erfolgt per Jumper JP1. In Stellung JP1.2-1 kann ein 24V-Relais eingesetzt werden, in Stellung JP1.2-3 ein 12V-Relais.

Schutzwiderstände R8 und R9

Damit die sonst außerhalb der Platine direkt zugänglichen 555-Pins 4 und 2 geschützt sind, wurden R8 und R9 eingefügt. R8 darf nicht größer sein, damit bei geschlossenem Taster das Reset-Pin 4 noch sicher L liest. Widerstand R9 schützt das Threshold-Pin 2 mit 1 kOhm ausreichend, denn die Verbindung zum externen Schaltgleis-Kontakt erfolgt über Kondensator C2. Dadurch ist eine Überspannung am Pin 2 bei falschem externen Anschluss sehr unwahrscheinlich. Zu beachten ist, dass C2 kein Keramik-C ist.

Einschalt-Reset mit Transistor Q2

Transistor Q2 ist während des Hochlaufens der Betriebsspannung +Ub durchgesteuert und setzt damit beide 555-Timer in den Reset-Zustand. Das funktioniert wie folgt: Im Einschaltmoment (Spannung am LP-Anschluss 1 erscheint) ist der Kondensator C5 noch entladen. Mit Ansteigen von +Ub lädt sich C5 auf, das bedeutet die Q2-Basis erhält Strom, das bedeutet Q2 ist durchgesteuert, das bedeutet 555-Pin 4 liegt auf GND, das bedeutet der 555 ist rückgesetzt, das bedeutet der 555-Ausgang Pin 3 führt L (kein Impuls). Da beide 555-Reset-Pins verbunden sind, gilt das Rücksetzen für beide 555.

Mit dem Ansteigen der Betriebsspannung +Ub sinkt der Q2-Basisstrom, Q2 sperrt, die Reset-Eingänge werden freigegeben. Das bedeutet, die 555-Timer sind jetzt über ihre Pin2-Eingänge triggerbar. Der normale Betrieb der Baugruppe kann beginnen.

Die Reset-Schaltung funktioniert zuverlässig und verhindert jeden ungewollten Impuls beim Einschalten der Modellbahn-Anlage.

Impulsverzögerung nach Triggerung, Anwendung Modellbahn
2022-05 © Peter E. Burkhardt
Betriebsspannung Ub

Die Betriebsspannung +Ub wird über den Festspannungsregler 7812 aus der Versorgung der Bahnanlage gewonnen. Die Einweg-Gleichrichtung mit Diode D5 ist nötig, da so ein gemeinsamer GND-Bezug der Schaltung mit Masse der Modellanlage besteht. Die Schaltung könnte auch mit Gleichspannung versorgt werden. Dann dient die Diode D5 als Verpolschutz.

Platine Vers. 4, LP-Entwurf

Es gibt 2 Platinen-Entwürfe mit den Bauelementen des Einschalt-Resets. Zuerst wurde die Platine Vers. 2 (Beschreibung weiter oben) mit der Reset-Schaltung nachgerüstet, um die Funktionssicherheit zu testen. Das Layout weicht vom strengen 2,5mmm-Raster ab. Auch eine Brücke auf der Leiterseite war nötig.

Geänderte LP von Vers. 2 auf Vers. 4 mit Reset-Schaltung
Neue (endgültige) LP für Vers. 4 mit Reset-Schaltung

Nach dem erfolgreichen Test wurde ein neues LP-Layout entwickelt, das die endgültige Schaltung (mit Reset) wie gewohnt im 2,5mm-Raster enthält. Zu beachten ist, dass jetzt für den Trimmer VR1 der Platz auf der Platine etwas geringer ist.

 

© Peter E. Burkhardt