555: AMV LED PWM Zeit Digital Messtechnik Power Alarm Kfz NF Spiele Remote Diverses
555-Remote
2013-2022 © Peter E. Burkhardt
555-Remote

Lichtschranken

IR-Lichtschranke mit Relais

Fernbedienung

IR-Repeater mit 555-AMV

555-Remote: Lichtschranke mit Relais
2013-11 © Peter E. Burkhardt

Lichtschranken

IR-Lichtschranke mit Relais

Infrarot-Lichtschranken sind relativ unabhängig vom sichtbaren Umgebungslicht. Noch besser ist die Störsicherheit, wenn mit gepulstem IR-Strahl gearbeitet wird. Außerdem wird die IR-Sende-Diode geschont, da sie nicht mit hoher Dauerleistung arbeiten muss. Die Reichweite (Abstand zwischen Sende-Diode und Empfangs-Diode) ist mit gepulstem Signal größer im Vergleich zu einer Lichtschranke mit Dauersignal.

Eigenschaften der folgenden Schaltung:

Schaltungsbeschreibung
Schaltungsteile
Astabiler Multivibrator (AMV) mit dem 555

Der Timer LM555 arbeitet als AMV in Standardschaltung und liefert am Ausgang (U1) kurze L-Impulse (0,8 ms). Die Frequenz beträgt 120 Hz, kann aber auch höher sein. Ungünstig bei der Frequenzwahl ist der Bereich um die 50 Hz oder Vielfache davon, da dann die Störempfindlichkeit durch 50Hz-betriebene Lampen steigen kann.

Lichtschranke mit LED1 und PS1

Der Strom durch die IR-Sende-Diode LED1 wird maßgeblich vom Vorwiderstand R3 bestimmt und beträgt ca. 280 mA. Der angegebene Wert sollte nicht kleiner sein, da dann die 555-Endstufe überlastet werden kann.

Die IR-Empfangsdiode PS1 sollte eine IR-Fotodiode mit Tageslichtfilter sein (dunkel eingefärbt). Im Versuchsaufbau wurde das Reflexsystem TCRT5000 aus einem alten Drucker verwendet. Als Reflexfläche eignet sich jede vorzugsweise helle Reflexfläche (z.B. Papier oder auch Alu-Folie).

555-Remote: Lichtschranke mit Relais
2013-11 © Peter E. Burkhardt

Der erreichbare maximale Abstand zwischen Sender und Empfänger hängt von vielen Faktoren ab (LED1-Strom, Ausrichtung, Reflexfläche). Sollen maximale Reichweiten erzielt werden, ist es günstig, LED und Fotodiode vollkommen vom Umgebungslicht abzuschirmen.

Signalverstärker mit Opamp IC2:1

Die von Fotodiode PS1 empfangenen L-Impulse (U2) werden mit Opamp IC2:1 invertiert verstärkt. Kondensator C2 reduziert höherfrequente Signalanteile (Störunterdrückung). Widerstand R4 bestimmt die Verstärkung.

Gleichrichter D2 und Komparator IC2:2

Vom Opamp-Ausgang (U3) werden die H-Impulse über C3 dem Spitzenwert-Gleichrichter mit D2 und C4 zugeführt. Zur Kompensation der D2-Fluss-Spannung sind R5, R6 und D1 eingefügt.

Am invertierenden Opamp-Eingang Pin 6 wird der gleichgerichtete U4-Spitzenwert wirksam. Diese Gleichspannung wird mit einer Referenzspannung verglichen, die mit Trimm-Poti VR1 einstellbar ist. Der als Komparator geschaltete Opamp IC2:2 schaltet seinen Ausgang (U6) immer dann auf H-Potential, wenn die dem Spitzenwert-Gleichrichter D2 zugeführten Impulse eine bestimmte Höhe erreichen.

Diese Komparator-Schwelle ist mit VR1 einstellbar. LED 3 zeigt den Schaltzustand an, so dass ein bequemer Abgleich des Schaltpunkts möglich ist. Wird die Lichtschranke neu justiert, muss auch VR1 neu abgeglichen werden.

Schaltstufe mit Relais K1

Das Schaltsignal des Komparatorausgangs (U6) kann zur Ansteuerung ganz unterschiedlicher Schaltstufen (Treiber) verwendet werden oder auch nur als Logiksignal der weiteren Verarbeitung dienen.

In der Schaltung wird der pnp-Treibertransistor Q1 so gesteuert, dass bei aktiver Lichtschranke (Impulse werden übertragen) das Relais K1 angezogen ist. Diode D3 senkt das Q1-Emitterpotential um ca. 0,7 V ab, damit Q1 bei inaktiver Lichtschranke sicher sperrt.

Betriebsspannung +Ub und Referenzspannung

Da die Referenzspannung für die Komparatorschwelle unmittelbar aus der Betriebsspannung abgeleitet wird (Teiler R8-VR1), muss +Ub gut stabilisiert sein. Alternativ kann die Referenzspannung auch aus einer anderen GND-bezogenen stabilisierten Spannung gewonnen werden. Die Spannung +Ub muss dann nicht so gut stabilisiert sein.

Bauelemente

Das verwendete Relais und die Reflex-Lichtschranke, mit der die Schaltung getestet wurde, sind im folgenden Bild zu sehen.

Einfaches weißes Papier als Reflexionsfläche reicht aus, um genügend große Impulse am Ausgang des Signalverstärker-Opamps zu erhalten.

Fazit

Die Lichtschranke ist vor allem für langsame Vorgänge geeignet, so z.B. zur Füllstandsüberwachung oder zur Detektierung eines Gegenstandes. Ist die Auswertung schneller Vorgänge notwendig (z.B. Lüfterflügel-Überwachung), entfällt die Relais-Schaltstufe (Q1, C5, D3, D4, K1) und es müssen einige Zeitkonstanten (C2, C4) optimiert werden.

555-Remote: Fernbedienung
2022-12 © Peter E. Burkhardt

Fernbedienung

Fernbedienungen gibt es wie Sand am Meer. Allen ist gemeinsam, dass zur Übertragung der Steuerdaten für das zu bedienende Gerät keine Leitung benutzt wird. Das Medium zur Übertragung sind meistens entweder Funksignale im Frequenzbereich um die 400 MHz, Ultraschallsignale oder auch Infrarotsignale. Natürlich gibt es noch weitere Möglichkeiten. Im Home-Bereich, insbesondere bei Geräten die sich im Sichtbereich des Bedieners befinden, kommt hauptsächlich die IR-Übertragung (Infra-Rot-Übertragung) zur Anwendung.

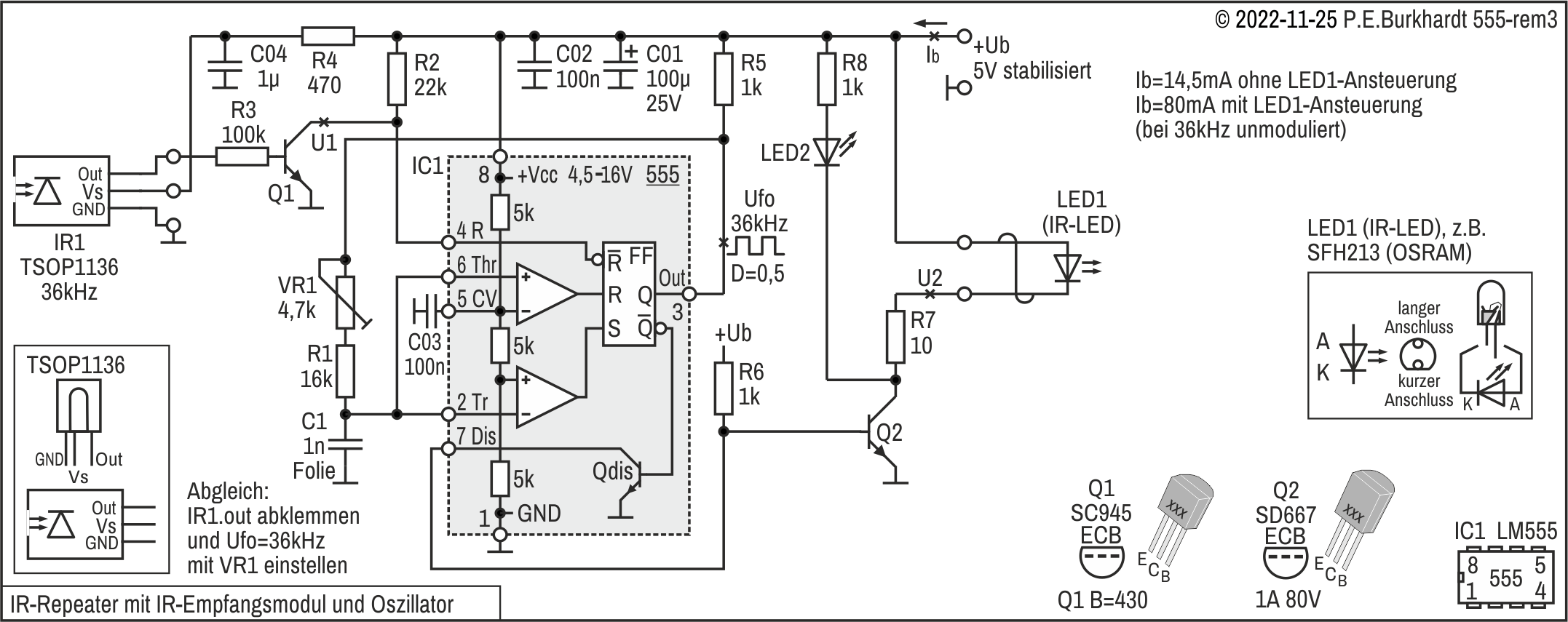
IR-Repeater mit 555-AMV

Ist die Empfangseinrichtung im zu bedienenden Gerät nicht im Sichtfeld des Bedieners, kann es zu Schwierigkeiten bei der IR-Signal-Übertragung kommen. IR-Wellen werden zwar an glatten Oberflächen (z.B. Zimmerdecke, Wände) reflektiert, dabei aber oft soweit gedämpft, dass die Übertragung unsicher wird.

Abhilfe bringt ein IR-Repeater, also ein kleines Gerät, das das IR-Signal z.B. der TV-Fernbedienung empfängt, verstärkt und wieder abstrahlt. Die folgende Schaltung ist so konzipiert, dass sie in Nähe der Fernbedienung angeordnet ist und deshalb das IR-Signal gut und ohne Hindernis empfangen kann. Der Sender dagegen (die IR-LED) wird vor dem TV-Gerät, idealerweise vor dem TV-Empfangsmodul, positioniert. Beides, die Verstärkerschaltung und die Sende-LED sind mit Kabel verbunden.

Schaltungsbeschreibung

Es gibt verschiedene Prinzipien, das IR-Signal so aufzubereiten, dass es über die Sendediode das TV-Gerät sicher erreicht. Hier werden die 38kHz-Pakete (neben 38kHz auch z.B. 36 kHz oder 40 kHz möglich) nur dazu benutzt, einen Oszillator anzustoßen, der das 38kHz-Signal selbst erzeugt. Das hat den Vorteil, ein sauberes IR-Signal generieren zu können, das stabil und ohne Amplituden-Schwankungen der Sendediode zugeführt werden kann.

IR1 empfängt das Signal und liefert bereits die fertig verstärkten und gefilterten Impulsgruppen. Über Transistor Q1 wird damit der 555-AMV IC1 so gesteuert, dass der 555-Oszillator im Start-Stopp-Betrieb die 38kHz-Pakete erzeugt. Mit Q2 werden diese verstärkt, über eine 2-adrige Leitung zur Sende-LED geschickt und schließlich vor oder in Nähe des TV-Geräts abgestrahlt.

Es gibt viele Möglichkeiten, einen gesteuerten 555-AMV zu realisieren. Die Schaltung ist eine davon und benutzt den Reset-Eingang zur Start-Stopp-Steuerung. LED2 dient der Kontrolle und leuchtet jedes Mal auf, wenn ein 38kHz-Paket vorhanden ist.

Die Stromversorgung erfolgt in diesem Falle mit 5 V, da das Empfangsmodul TSOP1138 nur maximal 5,5 V verträgt. R4 und C04 bilden ein Siebglied, so wie es im entsprechenden Datenblatt empfohlen ist. Natürlich schränkt die niedrige Betriebsspannung die mögliche Sendeleistung der IR-LED etwas ein. Man könnte auch z.B. 10 V für den 555 und den Verstärker Q2 vorsehen, müsste dann aber das Empfangsmodul mindestens mit einer 5V-Z-Diode schützen.

Wichtig ist, dass Transistor Q2 die Strom-Impulsbelastung sicher aushält. Deshalb wurde ein 1A-Typ verwendet. Eine Kühlung ist nicht nötig, da einerseits zwischen den zu übertragenden Impulsen genügend Pausen vorhanden sind, und dass andererseits Q2 sowieso im Schaltbetrieb arbeitet.

555-Remote: Fernbedienung
2022-12 © Peter E. Burkhardt
Fazit

Die Schaltung funktioniert gut, wenn die Anordnung des Empfangsmoduls im sicheren Sendebereich der TV-Fernbedienung erfolgt. Dagegen muss die Sendediode im Sichtbereich und in unmittelbarer Nähe (günstigerweise 10 bis 20 Zentimaeter) der IR-TV-Empfangseinrichtung angebracht werden.

Allerdings hat die Schaltung einen Nachteil. Sie muss aufgrund des Oszillators (555-AMV) auf die konkrete Übertragungsfrequenz der TV-Fernbedienung abgestimmt sein. Der Repeater ist also nicht universell und ohne Frequenzabgleich nutzbar.

© Peter E. Burkhardt