555: AMV LED PWM Zeit Digital Messtechnik Power Alarm Kfz NF Spiele Remote Diverses
555 als AMV
2010-2024 © Peter E. Burkhardt
555 als AMV

555-AMV mit Tastgrad 0,5

AMV, Ladesteuerung mit Diode, Frequenz fest

AMV, Ladesteuerung mit Transistor, Frequenz einstellbar

AMV, Ladesteuerung über Pin 3 (1)

AMV, Ladesteuerung über Pin 3 (2)

AMV, Ladesteuerung über Pin 7 (1)

AMV, Ladesteuerung über Pin 7 (2)

AMV, Tastgrad 0,5 mit TTL-Teiler 2:1

AMV, Tastgrad 0,5 mit CMOS-Teiler 2:1

555-AMV mit linearer Kondensatorladung

555-Sägezahn-Generatoren

Sägezahn-Generator, LED-SQ

Sägezahn-Generator, LED-SQ, GND-Bezug, CV

Sägezahn-Generator, LED-SQ, GND-Bezug, CV, Dis extern

Sägezahn-Generator (steigend), LED-SQ, Entladediode

Sägezahn-Generator (fallend), LED-SQ, Ladediode

555-Sägezahn-/Dreieck-Generatoren

Sägezahn/Dreieck-Generator, LED-SQ

Sägezahn/Dreieck-Generator, LED-SQ, CV

Sägezahn/Dreieck-Generator, LM385-SQ mit LM324

Sägezahn/Dreieck-Generator, LED-SQ, Ua-Opamp

Sägezahn/Dreieck-Generator, LED-SQ, Ua-Opamp (Curve tracer)

Sägezahn/Dreieck-Generator, LED-SQ, Diodes control

CMOS-555-AMV mit linearer Kondensatorladung

CMOS-555-Sägezahn-Generatoren

Sägezahn-Generator, LM336-SQ

Sägezahn-Generator, LED-SQ, GND-Bezug, CV

Sägezahn-Generator, LED-SQ, GND-Bezug, CV, Dis extern

Sägezahn-Generator (steigend), LED-SQ, Entladediode

Sägezahn-Generator (fallend), LED-SQ, Ladediode

CMOS-555-Sägezahn-/Dreieck-Generatoren

Sägezahn/Dreieck-Generator, LM336-SQ mit LM324

Sägezahn/Dreieck-Generator, LM336-SQ mit NE5532

Sägezahn/Dreieck-Generator, LM336-SQ mit Transistorschalter

Sägezahn/Dreieck-Generator, LED-SQ, Ua-Opamp, Diodes control

Sägezahn/Dreieck/PWM-Prüfgenerator für den 555

 

555 als AMV: Tastgrad 0,5
2010-01 © Peter E. Burkhardt

AMV mit Tastgrad 0,5

Der 555 lässt in Standardschaltung (siehe "AMV, Grundschaltung") keinen Tastgrad 0,5 zu. Die folgenden Schaltungen liefern gleich lange H- und L-Zeiten. Die Genauigkeit TH = TL hängt nicht nur von der Schaltungsvariante, sondern auch von der AMV-Arbeitsfrequenz ab.

AMV, Ladesteuerung mit Diode, Frequenz fest

Wirkungsweise

Die Grundschaltung des astabilen Multivibrators ist hier um die Diode D1, optional auch D2, erweitert. Die Auf- und Entladung des Kondensators C erfolgt über jeweils einen eigenen Widerstand. C wird nur über Ra und D1 aufgeladen, da Rb durch die in Durchlass-Richtung gepolte Diode D1 überbrückt ist. Die Entladung erfolgt über Rb-D2 und den internen Entladetransistor Qdis. Dabei ist D1 für Uc in Sperr-Richtung gepolt.

Impulsfrequenz und Tastgrad

Die erste Ladezeit ist länger, da C sich von Uc = 0 beginnend aufladen muß. Die erste H-Zeit der Ausgangsimpulsfolge ergibt sich aus der MMV-Gleichung:

T0 = 1,1 * Ra * C

(1)   H-Zeit nach Start

Die folgenden Lade- und Entladezeiten werden vom Pendeln zwischen 1/3 und 2/3 von Ub bestimmt:
TH = Ra * C * ln 2 und TL = Rb * C * ln 2, daraus folgt:

TH = 0,693 * Ra * C
TL = 0,693 * Rb * C

(2)
(3)
  H-Zeit
L-Zeit

Die Periodendauer errechnet sich aus der Summe dieser Zeiten:
T = TH + TL, daraus folgt mit (2) und (3):

T = 0,693 * (Ra + Rb) * C

(4)   Periodendauer

Mit f = 1 / T ist die Frequenz gegeben:

f = 1,443 / ((Ra + Rb) * C)

(5)   Frequenz

Wird Ra = Rb dimensioniert, ergeben sich für Aufladung und Entladung die gleichen Zeitkonstanten und damit am Ausgang für H und L die gleiche Zeitdauer. Der Tastgrad der Rechteckwelle kann wie folgt berechnet werden:

TH / (TH + TL) = Ra / (Ra + Rb) = 0,5      mit Ra = Rb

(6)   Tastgrad 0,5
Die Gleichungen gelten für ideale Voraussetzungen:

Wie bei der astabilen Grundschaltung gelten die Gleichungen nur für ideale Voraussetzungen. Gleiche Dioden D1 und D2 angenommen, wirken sich deren Fluss-Spannungen nicht auf Impulslänge und Impulspause von Ua aus. Unberücksichtigt bleibt die Qdis-Kollektor-Emitter-Restspannung.

Fazit

Vorteil der Schaltung ist der exakte Tastgrad 0,5, solange die Bedingung Ra = Rb erfüllt ist. Nachteil ist, daß zur Frequenzeinstellung zwei Widerstände geändert werden müssen. Für eine feste Frequenz ist die Schaltung gut geeignet, wenn gleichzeitig ein Tastgrad von 0,5 gefordert ist.

555 als AMV: Tastgrad 0,5
2022-10 © Peter E. Burkhardt

AMV, Ladesteuerung mit Transistor, Frequenz einstellbar

Schaltung und Funktion

In der folgenden Schaltung erfolgt das Laden des frequenzbestimmenden Kondensators C über einen Transistor, das Entladen über eine Diode und den Discharge-Transistor im 555. Lade- und Entladestrom fließen durch die gleichen Widerstände, so dass sich die Frequenz verändern lässt, ohne dass sich der Tastgrad ändert.

AMV, Frequenz einstellbar, Tastgrad 0,5 mit Transistor und Diode

Laden/Entladen über R

Für Auf- und Entladung des Kondensators C ist der gleiche Widerstand R = R1 + R2 zuständig. Das wird mit dem Transistorschalter Q1 erreicht. Die Aufladung von C erfolgt über den durch­ge­steuerten Transistor Q1 und R. Die Entladung erfolgt ebenfalls über R und die Diode D1. Q1 ist jetzt gesperrt. Damit kann die Impulsfrequenz für den Tastgrad 0,5 bequem mit nur einem Widerstand eingestellt werden.

Laden

Die Ansteuerung des Ladetransistors Q1 erfolgt indirekt von Discharge Pin 7. Beim Laden ist der interne Entladetransistor gesperrt. D1 ist ebenfalls gesperrt, Q1 erhält über R4 Basisstrom. Somit kann der Ladestrom für C über Q1-R1-R2 fließen.

Entladen

Beim Entladen ist der Entladetransistor Qdis durchgesteuert. Damit führt Pin 7 und damit auch die Q1-Basis L-Potential. Q1 sperrt, es fließt kein Ladestrom mehr. Gleichzeitig öffnet Diode D1 und C kann sich über R und D1 nach Masse entladen.

Für Q1 kann auch ein ähnlicher Typ verwendet werden. Die Stromverstärkung sollte über 200 sein.

555 als AMV: Tastgrad 0,5
2022-10 © Peter E. Burkhardt
Impulsfrequenz und Tastgrad

Im Folgenden gilt R = R1 + R2. Die erste Ladezeit ist länger, da C sich von Uc = 0 beginnend aufladen muß. Die erste H-Zeit der Ausgangsimpulsfolge ergibt sich aus der MMV-Gleichung:

T0 = 1,1 * R * C

(1)   H-Zeit nach Start

Die folgenden Lade- und Entladezeiten werden vom Pendeln zwischen 1/3 und 2/3 von Ub bestimmt:
TH = R * C * ln 2 und TL = R * C * ln 2, daraus folgt:

TH = 0,693 * R * C
TL = 0,693 * R * C

(2)
(3)
  H-Zeit
L-Zeit

Die Periodendauer errechnet sich aus der Summe dieser Zeiten:
T = TH + TL, daraus folgt mit (2) und (3):

T = 2 * (0,693 * R * C) = 1,386 * R * C

(4)   Periodendauer

Mit f = 1 / T ist die Frequenz gegeben:

f = 0,721 / (R * C)

(5)   Frequenz

Der Tastgrad der Rechteckwelle kann wie folgt berechnet werden:

TH / (TH + TL) = R / (R + R) = 0,5

(6)   Tastgrad 0,5
Die Gleichungen gelten für ideale Voraussetzungen:

Wie bei der astabilen Grundschaltung gelten die Gleichungen nur für ideale Voraussetzungen. Zusätzlich wird hier der Durchlaßwiderstand des Transistors Q1 und die Fluss-Spannung der Diode D1 vernachlässigt. Der Einfluß dieser Größen ist bei hoher Betriebsspannung Ub am geringsten.

Einfluss Q1 und D1 auf D

Bedingung für den Tastgrad 0,5 (Einschaltdauer 50 %) ist der gleiche Lade- und Entladestrom für C. Fehlerquellen des 555 sind nicht beeinflussbar und sollen hier deshalb nicht betrachtet werden. Gemessen wurde aber für das Laden eine Q1-Kollektor-Emitter-Spannung von 0,6 V, für das Entladen eine D1-Fluss-Spannung von 0,5 V. Der im Entladeweg liegender 555-Discharge-Transistor Qdis hat eine Uce von etwa 0,1 V.

Fazit

Vorteil der Schaltung ist der Tastgrad von 0,5 bei gleichzeitig einfach einstellbarer Frequenz mit nur einem Widerstand.

Nachteil ist, dass wegen der negativen Einflüsse von Q1 und D1 das Betreiben der Schaltung bei sehr niedriger Betriebsspannung zu größerer Abweichung vom Tastgrad 0,5 führt. Außerdem steigt bei höherer Frequenz der Tastgrad an, d.h. die Einschaltdauer am 555-Ausgang nimmt zu. Die geplante Frequenz sollte nicht mehr als 25 kHz betragen.

555 als AMV: Tastgrad 0,5
2010-02 © Peter E. Burkhardt

AMV, Ladesteuerung über Pin 3 (1)

AMV, Frequenz einstellbar, Tastgrad 0,5 und Ladesteuerung über Pin 3

Laden/Entladen über R

In dieser Schaltung ist für Auf- und Entladung des Kondensators C der gleiche Widerstand R = R1 + R2 zuständig. Das wird mit dem Transistorschalter Q2 erreicht. Die Aufladung von C erfolgt über den durch­ge­steuerten Transistor Q2 und R. Die Entladung erfolgt ebenfalls über R und den internen Ent­lade­transistor. Q2 ist jetzt gesperrt. Damit kann die Impulsfrequenz für den Tastgrad 0,5 bequem mit nur einem Widerstand eingestellt werden.

Laden

Die Ansteuerung des Ladetransistors Q2 erfolgt von Output 3 (Ausgang Ua) über den npn-Transistor Q1. Mit H steuert Ua den Transistor Q1 durch, dadurch wird auch Q2 durchgesteuert und somit kann der Ladestrom von Ub über Q2 und R nach C fließen. In dieser Zeit ist der interne Entladetransistor des 555 gesperrt.

Entladen

Mit L sperrt Ua den Transistor Q1, dadurch wird auch Q2 gesperrt. Gleichzeitig öffnet aber der interne Entladetransistor. Somit kann der Entladestrom von C über R und den Entladetransistor nach Masse abfließen. Die Stromverstärkung für Q1 und Q2 sollte über 200 sein.

Impulsfrequenz und Tastgrad

Es gelten die Gleichungen im Bild, siehe auch AMV, Tastgrad 0,5 mit Transistor/Diode (1). Sie gelten nur für ideale Voraussetzungen. Zusätzlich wird hier der Durchlaßwiderstand des Transistors Q2 vernachlässigt. Hohe Ub mindert den Einfluß von Q2.

Fazit

Vorteil der Schaltung ist der exakte Tastgrad von 0,5 bei gleichzeitig einfach einstellbarer Frequenz mit nur einem Widerstand.

Nachteil ist, daß während der Umschaltung vom Laden zum Entladen Störspitzen auftreten, die sich auch auf das Ausgangssignal Ua auswirken. Ursache ist das nicht ganz zeitgleiche Umschalten von Q2 und dem internen Entladetransistor. Das tritt allerdings erst bei höheren Frequenzen auf und hängt vom jeweiligen 555-Exemplar ab.

Ebenso besteht kein strombegrenzender Schutz für den Pfad von Ub über Q2 und den Entladetransistor nach Masse, wenn beide Transistoren kurzzeitig durch Laufzeitfehler und Störeffekte gleichzeitig eingeschaltet sein sollten.

555 als AMV: Tastgrad 0,5
2010-02 © Peter E. Burkhardt

AMV, Ladesteuerung über Pin 3 (2)

AMV, Frequenz einstellbar, Tastgrad 0,5 und Steuerung über Pin 3

Laden/Entladen über R

Auf- und Entladung des Kondensators C erfolgt auch hier über den gleichen Widerstand R = R1 + R2. Das wird mit 2 abwechselnd schaltenden Transistoren Q2 und Q4 erreicht. Die Aufladung von C erfolgt über den durch­ge­steuerten Transistor Q2 und R. Die Entladung erfolgt ebenfalls über R, den Shunt R10 und den Transistor Q4. Q2 ist also der Ladetransistor, Q4 der Entladetransistor.

Zusätzlicher Ausgang Ua7

Der interne Entladetransistor des 555 wird nicht verwendet. Damit können sich Laufzeitunterschiede zwischen Output 3 und Discharge 7 nicht bei der Umschaltung der Ladung/Entladung auswirken. Es steht ein zusätzlicher  Impulsausgang Ua7 Verfügung. Uss erreicht Ub, ist nicht so hoch belastbar wie Ua, hat aber besonders bei hohen Frequenzen u.U. eine bessere Impulsform als Ua (abhängig vom 555-Exemplar).

Laden

Die Ansteuerung der Umschalteinheit erfolgt ausschließlich über Output 3 (Ausgang Ua). Mit H sperrt Ua den Transistor Q1, dadurch wird Q2 durchgesteuert und somit kann der Ladestrom von Ub über Q2 und R nach C fließen. In dieser Zeit ist Q3 durchgesteuert und Q4 gesperrt.

Entladen

Mit L sperrt Ua den Transistor Q3, dadurch wird Q4 durchgesteuert und somit kann der Entladestrom von C über R, R10 und Q4 nach Masse abfließen. In dieser Zeit ist Q1 durchgesteuert und Q2 gesperrt.

Strombegrenzung

Stromspitzen, die beim Lade-/Entlade-Umschaltvorgang evtl. auftreten, werden durch eine Strombegrenzung abgefangen und somit Q2 und Q4 geschützt. Transistor Q5 erfaßt über Shunt R10 den Stromistwert und steuert bei zu hohem Strom den Transistor Q1 durch. Dadurch wird Q2 gesperrt und somit dem zu hohen Stromfluß entgegengewirkt. R10 ist sehr klein gegenüber dem Teilwiderstand R1, so daß R10 beim Entladen von C nicht stört und auch dieser Fehler gering bleibt.

Impulsfrequenz und Tastgrad

Es gelten die Gleichungen im Bild, siehe auch AMV, Tastgrad 0,5 mit Transistor/Diode (1). Sie gelten nur für ideale Voraussetzungen. Zusätzlich werden hier die Durchlaßwiderstände der Transistoren Q2 und Q4 vernachlässigt. Hohe Ub mindert den Einfluß von Q2 und Q4. Insgesamt ergeben sich geringe Einflüsse, wenn gleiche Transistoren mit ähnlicher Stromverstärkung verwendet werden. Die Fehler heben sich dann auf. Die Stromverstärkung von Q1 bis Q5 sollte über 200 sein.

555 als AMV: Tastgrad 0,5
2010-02 © Peter E. Burkhardt
Fazit

Vorteil der Schaltung ist der Tastgrad von 0,5 bei gleichzeitig einfach einstellbarer Frequenz mit nur einem Widerstand. Durch die verbesserte Lade-/Entlade-Umschaltung, ausgelöst nur durch Ua, treten weniger Störspitzen auf. Nachteil ist der erhöhte Schaltungsaufwand.

Der nutzbare Frequenzbereich ist hoch. Es sind bequem 10 Hz bis 100 kHz mit nur einem Potentiometer durchstimmbar (R2 = 10 MΩ, C = 6,8 nF). Dabei kann der volle Betriebsspannungsbereich (4,5...16 V) genutzt werden. Über 50 kHz ändert sich die Frequenz an den Ub-Grenzen etwas. Auch der ideale Tastgrad von 0,5 ist über 50 kHz und bei Ub < 5 V nicht mehr 100%-ig gewährleistet.

Der maximal einsetzbare Kondensator C zur Erzielung langer Zeiten ist durch den Shunt R10 limitiert. Für Ub = 16 V und dem kleinstmöglichen R = R1 = 1 kΩ sind maximal C = 100 µF möglich. Sollen für diese Situation größere Kondensatoren eingesetzt werden, muß R10 verkleinert werden, um einen höheren Strom zuzulassen. Q2 und Q4 müssen diesen Strom aber auch vertragen können.

555 als AMV: Tastgrad 0,5
2010-02 © Peter E. Burkhardt

AMV, Ladesteuerung über Pin 7 (1)

AMV, Frequenz einstellbar, Tastgrad 0,5 und Steuerung über Pin 7

Laden/Entladen über R

Auf- und Entladung des Kondensators C erfolgt auch hier über den gleichen Widerstand R = R1 + R2. Das wird mit 2 abwechselnd schaltenden Transistoren Q2 und Q4 erreicht. Die Aufladung von C erfolgt über den Shunt R10, den durch­ge­steuerten Transistor Q2 und R. Die Entladung erfolgt ebenfalls über R und den Transistor Q4. Q2 ist also der Ladetransistor, Q4 der Entladetransistor.

Zusätzlicher Ausgang Ua7

Der interne Entladetransistor des 555 wird ohne den Ausgang Ua für die Lade-/Entladesteuerung verwendet. Damit können sich Laufzeitunterschiede zwischen Output 3 und Discharge 7 nicht bei der Umschaltung der Ladung/Entladung auswirken. Es steht ein zusätzlicher  Impulsausgang Ua7 Verfügung. Uss beträgt nur ca. 0,7 V, ist nicht so hoch belastbar wie Ua, hat aber besonders bei hohen Frequenzen u.U. eine bessere Impulsform als Ua (abhängig vom 555-Exemplar).

Laden

Die Ansteuerung der Umschalteinheit erfolgt ausschließlich über Discharge 7 (Ausgang Ua7). Mit gesperrtem internen Entladetransistor (Ua und Ua7 sind L) wird Q1 (auch Q3) über R5 durchgesteuert, dadurch wird Q2 ebenfalls durchgesteuert und somit kann der Ladestrom von Ub über Shunt R10, Q2 und R nach C fließen. In dieser Zeit ist Q3 durchgesteuert und Q4 gesperrt.

Entladen

Mit L sperrt Ua7 den Transistor Q3 (auch Q1), dadurch wird Q4 durchgesteuert und somit kann der Entladestrom von C über R und Q4 nach Masse abfließen. In dieser Zeit ist Q1 durchgesteuert und Q2 gesperrt.

Strombegrenzung

Stromspitzen, die beim Lade-/Entlade-Umschaltvorgang evtl. auftreten, werden durch eine Strombegrenzung abgefangen und somit Q2 und Q4 geschützt. Transistor Q5 erfaßt über Shunt R10 den Stromistwert und sperrt bei zu hohem Strom den Transistor Q2. R10 ist sehr klein gegenüber dem Teilwiderstand R1, so daß R10 beim Laden von C nicht stört und auch dieser Fehler gering bleibt.

Impulsfrequenz und Tastgrad

Es gelten die Gleichungen im Bild, siehe auch AMV, Tastgrad 0,5 mit Transistor/Diode (1). Sie gelten nur für ideale Voraussetzungen. Zusätzlich werden hier die Durchlaßwiderstände der Transistoren Q2 und Q4 vernachlässigt. Hohe Ub mindert den Einfluß von Q2 und Q4. Insgesamt ergeben sich geringe Einflüsse, wenn gleiche Transistoren mit ähnlicher Stromverstärkung verwendet werden. Die Fehler heben sich dann auf. Die Stromverstärkung von Q1 bis Q5 sollte über 200 sein.

555 als AMV: Tastgrad 0,5
2010-02 © Peter E. Burkhardt
Fazit

Vorteil ist der Tastgrad von 0,5 bei gleichzeitig einfach einstellbarer Frequenz mit nur einem Widerstand. Durch die exakte Lade-/Entlade-Umschaltung treten keine Störspitzen auf. Die Steuerung über Discharge 7 in Verbindung mit dem niederohmigen Pullup-Widerstand R5 liefert sehr saubere Umschaltsignale.

Der nutzbare Frequenzbereich ist hoch. 10 Hz bis 100 kHz sind mit nur einem Potentiometer bequem durchstimmbar (R2 = 10 MΩ, C = 6,8 nF). Dabei kann der Ub-Bereich voll genutzt werden.

Für lange Zeiten ist C durch den Shunt R10 limitiert. Für Ub = 16 V und dem kleinstmöglichen R = R1 = 1 kΩ sind maximal C = 100 µF möglich. Soll C größer sein, muß R10 verkleinert werden, um einen höheren Strom zuzulassen. Q2 und Q4 müssen diesen Strom aber auch vertragen können.

R4 und R6 zur Ansteuerung des Ladetransistors V2 sind auf die untere Ub = 4,5 V optimiert. Bei höherer Ub kann R4 vergrößert werden. Kriterium ist die Form der Ladekurve am Shunt R10.

555 als AMV: Tastgrad 0,5
2011-10 © Peter E. Burkhardt

AMV, Ladesteuerung über Pin 7 (2)

Die folgende Schaltung arbeitet prinzipiell wie im vorigen Abschnitt beschrieben. Der Tastgrad ist aber bei Ub-Änderungen und hoher Frequenz stabiler.

Eigenschaften
Prinzip

Das Laden und Entladen des zeitbestimmenden Kondensators C erfolgt über den gleichen (einstellbaren) Widerstand. Dadurch ergeben sich gleiche Lade-/Entlade-Zeiten und damit gleiche H- und L-Zeit des Ausgangssignals Ua.

Die Umschaltung erfolgt mit Transistoren, die über Schaltstufen vom Discharge-Ausgang Pin 7 gesteuert werden.

AMV, Frequenz einstellbar, Tastgrad 0,5 und Steuerung über Pin 7 (optimiert)

Laden und Entladen über R1 + R2

Ua ist H. Kondensator C wird von +Ub über Q5-R1-R2 aufgeladen. In dieser Ua-H-Zeit ist der interne Qdis gesperrt, Q1 ist durchgesteuert und Q2 ist gesperrt. Gleichzeitig sind Q3 und Q4 gesperrt, Q5 aber durchgesteuert. Ist die obere Schwelle 2/3 von Ub erreicht, schaltet Ua auf L.

Ua ist L. C wird über R2-R1-Q2 nach GND entladen. In dieser Ua-L-Zeit ist Qdis durchgesteuert, Q1 ist gesperrt und Q3 sowie Q4 sind durchgesteuert und damit Q5 gesperrt. Gleichzeitig ist Q2 durchgesteuert. Ist die untere Schwelle 1/3 von Ub erreicht, schaltet Ua auf H. Nun beginnt ein neuer Lade-Zyklus.

Lade-/Entladesteuerung

Um für den Ladezweig Q5 und den Enladezweig Q2 gleich Ansteuerbedingungen zu erhalten, wurde zusätzlich Q4 eingefügt. Damit sperrt Q5 sicher bei leitendem Q4, genauso wie Q2 sicher sperrt bei leitendem Q1.

Außerdem sind alle Widerstände so optimiert, dass sich die geringsten Abhängigkeiten des Ua-Tastgrads von Ub und von der Ua-Frequenz ergeben.

Ua-Frequenz und Tastgrad

Die Messwerte enthält das Bild. Bei hoher Frequenz machen sich schon Schwellwert-Fehler bemerkbar. Für noch niedrigere Frequenz als angegeben gibt es keine Probleme. Die Stabilität der Frequenz und des Tastgrades war im angegebenen Bereich gut.

Fazit

Der Tastgrad 0,5 ist durch entsprechenden Steuerungs-Aufwand unabhängig von Ub und Frequenz möglich. Für saubere Ua-Rechteckform sollten aber nicht wesentlich mehr als 20 kHz genutzt werden.

555 als AMV: Tastgrad 0,5
2010-02 © Peter E. Burkhardt

AMV, Tastgrad 0,5 mit TTL-Teiler 2:1

AMV, Frequenz einstellbar, Tastgrad 0,5 durch TTL-Teiler 2:1

Schaltungsprinzip

Dem normalen AMV ist ein Frequenzteiler nachgeschaltet, der präzise Rechteckimpulse bei exaktem Tastgrad von 0,5 garantiert.

Der AMV muss mit der doppelten Ua1-Frequenz schwingen. Der Tastgrad oder irgendwelche Störungen des AMV-Ausgangssignals spielen absolut keine Rolle, da das D-FF nur positive Flanken am Takteingang C Pin 3 auswertet. Für hohe Frequenzen kann Rb ganz entfallen.

Frequenz

Das im Versuchsaufbau frei schwingende Muster ohne C (nur Schaltkapazität) und nur mit R1 = 1 kΩ ergab eine Ua-Frequenz von ca. 400 kHz. Saubere Ladekurve Uc im Bereich 1/3 bis 2/3 Ub ergab mit R1 = 1 kΩ, R2 = 6,7 kΩ und C = 1 nF eine Ua-Frequenz von 100 kHz, am Ausgang Ua1 entsprechend 50 KHz. Diese Werte sind allerdings sehr abhängig vom 555-Exemplar.

Ist eine Festfrequenz gefordert und Ub konstant, kann die Frequenz-Grenze des jeweiligen 555-Exemplars genutzt werden. C sollte aber trotzdem so groß wie möglich sein, damit die unberechenbare Schaltkapazität an Einfluss verliert.

Einschaltverhalten (Rücksetzschaltung)

Besonders bei Anwendungen mit langen Impulsen stört oft, wenn der 1. verlängerte AMV-Impuls wirksam wird. Dieser 1. Impuls wird mit dem RC-Glied R3-C3 am Rücksetzeingang des D-FF unterdrückt. Beim Einschalten wirkt kurz ein L-Pegel an R, der das D-FF rücksetzt, so dass am Q-Ausgang Pin 5 erst H erscheint, wenn die nächste steigende Flanke am Takteingang C Pin 3 erscheint.

Bei höheren Ua-Frequenzen werden evtl. nicht nur der verlängerte Anfangsimpuls, sondern noch weitere Impulse unterdrückt. Das RC-Glied kann aber auch entfallen, wenn der 1. verlängerte AMV-Impuls nicht stört. Pin 1 des 074 ist dann an +Ub zu legen.

Betriebsspannung

Die Wahl des Teiler-IC bestimmt Ub. Hier wurde ein TTL-Teiler eingesetzt, der Ub = 5,0 V verlangt. Bei Einsatz eines D-FF der HEF4000B-Reihe (z.B. 4013) wäre ein Betriebsspannungsbereich von 5 bis 15 V möglich.

Fazit

Vorteil der Schaltung ist die absolute 1:1-Impulsfolge am Ausgang bei voller Ausnutzung der maximalen Schwingfrequenz des 555. Allerdings ist zu beachten, dass nur die halbe Frequenz und nur TTL-Pegel am Ausgang Ua1 zur Verfügung steht.

555 als AMV: Tastgrad 0,5
2010-02 © Peter E. Burkhardt

AMV, Tastgrad 0,5 mit CMOS-Teiler 2:1

AMV, Frequenz einstellbar, Tastgrad 0,5 durch CMOS-Teiler 2:1

Schaltung

Dem normalen AMV ist ein Frequenzteiler nachgeschaltet, der präzise Rechteckimpulse bei exaktem Tastgrad von 0,5 garantiert.

Hier wird ein CMOS-Teiler der HEF4000B-Reihe verwendet, damit der Ub-Bereich des 555 voll genutzt werden kann. Der AMV muss mit der doppelten Ua1-Frequenz schwingen. Der Tastgrad des AMV-Ausgangssignals spielt absolut keine Rolle, da das D-FF nur positive Flanken am Takteingang C Pin 3 auswertet.

Der Teiler ist gleich zweimal vorhanden, so dass 1/2 und 1/4 der AMV-Frequenz zur Verfügung steht. Für hohe Frequenzen kann Rb ganz entfallen.

Frequenz

Das im Versuchsaufbau frei schwingende Muster ohne C (nur Schaltkapazität) und nur mit R1 = 1 kΩ ergab eine Ua-Frequenz von ca. 400 kHz. Saubere Ladekurve Uc im Bereich 1/3 bis 2/3 Ub ergab mit R1 = 1 kΩ, R2 = 6,7 kΩ und C = 1 nF eine Ua-Frequenz von 100 kHz, am Ausgang Ua2 entsprechend 25 KHz. Diese Werte sind allerdings sehr abhängig vom 555-Exemplar.

Ist eine Festfrequenz gefordert und Ub konstant, kann die Frequenz-Grenze des jeweiligen 555-Exemplars genutzt werden. C sollte aber trotzdem so groß wie möglich sein, damit die unberechenbare Schaltkapazität an Einfluss verliert.

Einschaltverhalten (Rücksetzschaltung)

Für definierte Anfangsbedingungen werden beim Einschalten von Ub die FFs zurückgesetzt und damit gleichzeitig der 1. verlängerte AMV-Impuls unterdrückt.

Mit dem RC-Glied R3-C3 wird der Ub-Einschaltanstieg differenziert. Dieser H-Impuls liegt über Schutzwiderstand R4 an den Rücksetzeingängen der FFs. Damit wird ein definierter Anfangszustand hergestellt. Beide FFs führen am Q-Ausgang L. Ist der Rücksetzimpuls abgeklungen, reagiert das erste FF auf die nächste steigende Flanke am Takteingang C Pin 3. D1 begrenzt zusätzlich zur internen Schutzdiode des 4013 die negative Spitze des Differenzierimpulses, verursacht durch die Ub-Ausschaltflanke beim Abschalten von Ub.

Bei höheren Ua-Frequenzen werden evtl. nicht nur der verlängerte Anfangsimpuls, sondern noch weitere Impulse unterdrückt. Die Rücksetzschaltung kann auch komplett entfallen. Die Pins 4 und 10 des 4013 sind dann an GND zu legen.

Betriebsspannung

Die Wahl des Teiler-IC bestimmt Ub. Die HEF4000B-Reihe arbeitet schon ab 3 V und max. bis zu 18 V, so dass keine Beschränkungen für den 555 bestehen.

Fazit

Vorteil der Schaltung ist die absolute 1:1-Impulsfolge am Ausgang bei voller Ausnutzung der maximalen Schwingfrequenz des 555 (bei halber Ausgangsfrequenz). Allerdings ist zu beachten, dass je nach weiterer Signalverarbeitung an Ua1 und Ua2 evtl. Treiber erforderlich sind, da die CMOS-Ausgänge nur geringfügig belastbar sind.

555 als AMV: AMV mit Stromquellen-Steuerung
2010-03, 2020-02 © Peter E. Burkhardt

555-AMV mit linearer Kondensatorladung

In der AMV-Standardschaltung erfolgt die Auf- und Entladung des zeitbestimmenden Kondensators nach einer e-Funktion über einen Widerstand. Meist ist das Aufladen von besonderem Interesse, da in vielen Schaltungen die Ladezeit den größten Teil des sich wiederholenden zeitlichen Vorgangs ausmacht. Das Entladen des Kondensators ist ein notwendiges Übel und soll möglichst schnell erfolgen. Natürlich gibt es auch Schaltungen, in denen die Entladezeit des Kondensators bewusst genutzt wird, um den entsprechenden Vorgang zeitlich zu steuern.

Die folgenden Schaltungen realisieren mittels Stromquelle eine lineare Aufladung des Kondensators C. Auch die C-Entladung kann stromquellen-gesteuert und damit linear erfolgen.

Somit sind mit dem 555-Timer Dreieck- und Sägezahngeneratoren möglich. Allerdings muss die Betriebsspannung stabilisiert sein, da durch die Stromquellen die prinzipbedingte Ub-Unabhängigkeit des 555 nicht mehr wirksam ist.

555-Sägezahn-Generatoren

Die sägezahnförmige Schwingung ist durch den langsamen Anstieg und einen schnellen Abfall der Spannung über dem Kondensator gekennzeichnet. Natürlich kann das auch umgekehrt realisiert sein. Demzufolge steigt dann die Spannung schnell an und fällt langsam ab, so dass sich das zeitliche Spiegelbild des Sägezahns ergibt. Im Folgenden ist, wie üblich, eine langsame Anstiegsflanke mit schnell abfallender Flanke des Sägezahns favorisiert.

Der langsame Anstieg und damit der lange Teil der Sägezahnschwingung bestimmt im Wesentlichen die Gesamtzeit der Schwingung. Für eine zeitlich zu definierende Sägezahnschwingung ist deshalb die Kontrolle bzw. Steuerung der Ladezeit ausschlaggebend. Ist diese Aufladung linear, also nicht nach einer e-Funktion, ergibt sich auch ein linearer Zusammenhang zwischen den Einstellwinkeln eines Potis und der zeitlichen Länge des Sägezahns.

Die Rückflanke kann nichtlinear abfallen, ohne dass dies großen Einfluss auf die Gesamtlänge des Sägezahns hätte. Deshalb erfolgt das C-Aufladen über eine Stromquelle mit konstantem Ladestrom, das Entladen dagegen einfach entweder über einen kleinen strombegrenzenden Widerstand oder auch direkt über den entladenden Transistor.

Sägezahn-Generator, LED-SQ

LED-SQ = Stromquelle mit LED-Referenz und Transistor

Die einfachste Variante der linearen stromgesteuerten C-Aufladung ergibt sich, wenn der Widerstand des zeitbestimmenden RC-Gliedes durch eine Konstant-Stromquelle ersetzt wird.

Schaltungsbeschreibung

Die Stromquelle mit Q1 liefert den konstanten Ladestrom. Sie lädt den Kondensator C1 linear von 1/3 Ub bis 2/3 Ub auf. Das Entladen erfolgt über R3 durch den internen Entladetransistor Qdis. Zur hochohmigen Auskopplung des Sägezahnes dient der Emitterfolger mit Q2. Am Ausgang Ua steht der L-aktive Rückflankenimpuls des Sägezahnes zur Verfügung.

555 als AMV: AMV mit Stromquellen-Steuerung
2010-03, 2020-02 © Peter E. Burkhardt
Stromquelle mit LED-Referenz

Zur Temperaturkompensation und als Referenzspannung ist eine LED gut geeignet. Die Temperaturdrift der LED ist mit -2 mV/K vergleichbar mit der Drift der Q1-UBE-Strecke. Q1 und LED1 sollten beieinanderstehen (idealerweise thermischer Kontakt). Über LED1 und R2 fließen bei Ub = 12 V ca. 3,1 mA (mit R2 festgelegt), das ergibt einen günstigen Arbeitspunkt für die rote 3mm-Kleinleistungs-LED. Der LED-Strom sollte mehr als das 10-fache des Q1-Basisstromes betragen. Dann sind die Schwankungen der LED1-Referenzspannung (1,75 V), verursacht durch den benötigten Basisstrom, gering.

Über dem Emitterwiderstand R = R1 + VR1 fallen ca. 1,1 V ab:

UE = UF - UBE = 1,75 V - 0,65 V = 1,1 V (konstant)

Widerstand R bestimmt den Konstantstrom für die C-Aufladung und berechnet sich zu:

R = UE / (Ic - IB)

Da UE konstant ist und der Basisstrom IB zu vernachlässigen ist, kann Ic mit R eingestellt werden.

Da C1 linear um 1/3 von Ub mit diesem Strom Ic aufgeladen werden muss (Hub des Sägezahnes zwischen 1/3 und 2/3 von Ub), ergibt sich je nach geforderter Sägezahn-Zeit TH (High-Zeit) der benötigte Konstantstrom Ic:

Ic = (C1 * 0,33 * Ub) / TH, wobei Ic = f(Ub)

R bestimmt also die Sägezahn-Zeit TH. VR1 ist einstellbar, R1 begrenzt den maximalen Ic.

Der minimale Ic für die C1-Aufladung ist für die maximale Sägezahn-Zeit verantwortlich. Icmin kann aber nicht beliebig klein sein, da in den Threshold-Eingang Pin 6 Strom fließt und auch C1 nicht ideal ist. Außerdem muss der Sägezahn ausgekoppelt werden, damit wird auch Basistrom für den Emitterfolger mit Q2 benötigt. Es sind also für Rmax (Summe R1 + VR1) Grenzen gesetzt.

Rmax = (Ub - UE - UCEmin) / Icmin

Die minimale Kollektor-Emitter-Spannung UCEmin ist für einen vernünftigen Arbeitpunkt von Q1 notwendig und sollte 2 bis 3 V, aber wenigstens 1 V betragen.

Beispiel Ub = 12 V, UE = 1,1 V, UCE = 2 V:

Bei Ub = 12 V stehen über Q1 und R1 + VR1 am Ende der C1-Ladezeit nur noch 1/3 Ub = 4 V zur Verfügung. Da UE + UCE = 3,1 V < 4 V ist, kann Q1 noch richtig arbeiten.

Der minimale Konstantstrom ist in diesem Fall:

Icmin = UE / (R1 + VR1) = 1,1 V / 101 kΩ = 11 µA, also noch groß genug für eine stabile Aufladung.

C-Entladung

Die Entladung könnte normalerweise ohne R3 direkt über den internen Entladetransistor erfolgen. Wie an anderer Stelle schon erwähnt, sind aber beim 555 mindestens 20 µs für die Entladung erforderlich, damit der Threshold-Komparator die untere 1/3-Schwelle richtig erkennt und zeitnah das FF umschaltet. Ist die Entladezeit kürzer, senkt sich die erkannte Umschaltschwelle auf Werte unterhalb der 1/3-Schwelle und die nächste Ladezeit bis zur 2/3-Schwelle wird länger, d.h. die Sägezahn-Zeit wird verlängert und damit verfälscht.

Bei großem C1 (z.B. etwa ab 220 nF) ist die Entladezeit wegen der großen Ladung und dem Entladetransistor-Innenwiderstand meist größer als 20 µs, muss also nicht zusätzlich verlängert werden.

Für eine hohe Sägezahn-Frequenz muss C1 klein sein, auch R1 kann nicht kleiner als 1 kΩ gewählt werden. Bei kleinem C1 muss aber die Entladezeit künstlich verlängert werden. Um das Verhältnis Sägezahn-Anstieg zu Sägezahn-Abfall groß genug zu halten, wurde C1 = 100 nF gewählt und mit R3 die Entladezeit verlängert.

Es ergaben sich die im Bild angegebenen Frequenzbereiche in Abhängigkeit von C1, R und Ub.

Auskopplung des Sägezahnes

Der Lade-Konstantstrom ist besonders bei niedrigen Frequenzen gering, so dass der Sägezahn hochohmig ausgekoppelt werden muss. Der eingesetzte Emitterfolger hat bei einer Q2-Stromverstärkung von 200 etwa den 200-fachen Eingangswiderstand des Emitterwiderstandes R4, also ca. 2 MΩ. Niedriger sollte R4 nicht gewählt werden, da dann die Ladeschaltung zu sehr belastet wird. Der Ua-Sägezahn hat natürlich bezogen auf GND den gleichen Hub und Abstand wie über C1 (1/3 bis 2/3 von Ub). Soll der Sägezahn auf GND aufsetzen, ist durch die Folgeschaltung eine entsprechende Verschiebung erforderlich.

Wahl der Betriebsspannung Ub

Optimal ist, wenn Ub hoch ist. 12 V sind günstig. Bis 6 V arbeitet die Schaltung noch frequenztreu, darunter wird die Frequenzeinstellung mit VR1 zunehmend nichtlinear. Funktionsfähig ist die Schaltung im gesamten 555-Ub-Bereich.

Ub sollte stabilisiert sein, es wirkt hier also nicht die 555-typische Ub-Unabhängigkeit der erzeugten Impulse.

555 als AMV: AMV mit Stromquellen-Steuerung
2010-03, 2020-02 © Peter E. Burkhardt
Fazit

Die Schaltung ist einfach, neben dem Sägezahn steht der L-aktive Impuls der Sägezahn-Abfallflanke zur Verfügung.

Nachteilig sind die niedrige Maximal-Frequenz und die relativ lange und nichtlineare Abfallzeit des Sägezahnes. Außerdem setzt der Sägezahn am Ausgang nicht auf GND, sondern auf 1/3 von Ub auf.

555 als AMV: AMV mit Stromquellen-Steuerung
2010-03, 2020-02 © Peter E. Burkhardt

Sägezahn-Generator, LED-SQ, GND-Bezug, CV

LED-SQ = Stromquelle mit LED-Referenz und Transistor, GND-Bezug = Ua-Kurve auf GND, CV = Steuerung des Control-Voltage-Eingangs

Schaltung und Funktion

Werden die 555-typischen Schaltschwellen für die Sägezahnkurve genutzt, beträgt der Spannungshub nur 1/3 von Ub. Außerdem ist kein GND-Bezug vorhanden, d.h. der Sägezahn beginnt nicht bei Null-Potential, sondern erst bei 1/3 von Ub. Beide Nachteile hat die folgende Schaltung nicht.

Konstantstrom und Schwellwertverschiebung

Die Stromquelle mit Q1 liefert den konstanten Ladestrom. Sie lädt den Kondensator C1 linear von GND bis 2/3 Ub auf. Das Entladen erfolgt ganz normal über den 555-internen Entladetransistor Qdis, hier allerdings bis nahezu GND. Normalerweise geschieht das Entladen nur bis zur unteren 555-Schaltschwelle 1/3 von Ub. Ist aber der Entladetransistor schnell genug bzw. ist die zu entladende Kapazität klein genug, sinkt die Spannung Uc über C1 so schnell, dass aufgrund interner 555-Verzögerungen das FF nicht schnell genug reagieren kann.

Eigentlich ist dieses Unterschreiten des unteren Schwellwertes ein fehlerhaftes Verhalten, da so abhängig von der Frequenz und abhängig vom Wert des Kondensators C1 die Periodendauer der erzeugten Schwingung verfälscht wird.

Bezieht man dagegen den Sägezahn auf GND, d.h. legt man den unteren Schwellwert auf GND, kann diese Abhängigkeit vom 555-Schaltverhalten unterdrückt bzw. zumindest stark gemindert werden.

Den GND-Bezug für den Sägezahn herzustellen ist relativ einfach. Man kann den CV-Eingang nutzen, um die untere 555-Schwelle abzusenken.

Control-Voltage-Absenkung auf GND

Damit C1 bis nahezu GND entladen wird, muss die Schwelle für den Trigger-Komparator (unten) von 1/3 Ub auf GND abgesenkt werden. Allerdings ist die Trigger-Komparator-Referenz nicht direkt zugänglich. Die Absenkung kann aber über den Control-Eingang Pin 5 erfolgen. Die Schottky-Diode D1 senkt immer dann das CV-Potential auf nahezu Null (GND) ab, wenn C1 entladen wird und der 555-Ausgang L-Potential führt. Damit ist auch die Referenz des Trigger-Komparators nahezu Null. Das bedeutet, C1 wird bis fast GND entladen. Exakt GND-Potential kann am CV-Eingang nicht erreicht werden, da die Fluss-Spannung der Diode D1 dies verhindert.

Während der C1-Aufladung (steigende Flanke des Sägezahns) muss CV unbeeinflusst bleiben, damit der Threshold-Komparator (oben) erst bei der oberen 555-Schwelle wie gewohnt die C1-Aufladung beendet. Das ist gewährleistet, weil Diode D1 während des Ladens aufgrund des H-Pegels am 555-Ausgang gesperrt ist.

Stromquelle mit LED-Referenz

Eine Stromquelle mit LED-Referenz ist einfach und gleichzeitig gut geeignet, den konstanten C1-Ladestrom bereit zu stellen. Die LED kompensiert den Temperaturgang der Q1-Ube-Strecke und dient gleichzeitig als Referenzelement. Mit dem Poti VR1 kann der Konstantstrom Ic in weiten Grenzen verändert werden, so dass sich ein großer einstellbarer Frequenzbereich ergibt.

Näheres zur Konstantstromquelle mit LED steht in "Sägezahn-Generator, LED-SQ".

555 als AMV: AMV mit Stromquellen-Steuerung
2010-03, 2020-02 © Peter E. Burkhardt
C-Entladung

Die Entladezeiten TL sind im Bild angegeben. Sie hängen in erster Linie vom C1-Wert ab. Im 1nF-Bereich ist TL so kurz, dass der Sägezahn sicher das GND-Potential erreicht, bevor der 555 reagieren kann. Da spielt es keine Rolle, ob die CV-Absenkung mit Diode D1 erfolgt oder nicht. Im 1nF-Bereich ist also D1 nicht erforderlich, die Verbindung zum 555-Ausgang entfällt. CV Pin 5 sollte dann wie üblich mit 100 nF abgeblockt werden.

Auskopplung des Sägezahnes

Der Lade-Konstantstrom ist besonders bei niedrigen Frequenzen gering, so dass der Sägezahn hochohmig ausgekoppelt werden muss. Der eingesetzte Emitterfolger hat bei einer Q2-Stromverstärkung von 200 etwa den 200-fachen Eingangswiderstand des Emitterwiderstandes R4, also ca. 2 MΩ. Niedriger sollte R4 nicht gewählt werden, da dann die Ladeschaltung zu sehr belastet wird. Der Ua-Sägezahn hat bezogen auf GND den gleichen Hub und Abstand wie über C1 (GND bis 2/3 von Ub).

Allerdings hat dieser einfache Emitterfolger den Nachteil, das Signal nicht bis GND hinab übertragen zu können. Am unteren Ende des Sägezahnes wird immer die UBE = 0,6 V des Transistors Q2 subtrahiert. Für eine präzisere Ankopplung ist daher ein Opamp notwendig, der aber je nach Typ eine negative Betriebsspannung erfordert.

Wahl der Betriebsspannung Ub

Optimal ist, wenn Ub hoch ist. Die Messungen wurden hier bei 10 V gemacht. Funktionsfähig ist die Schaltung im gesamten 555-Ub-Bereich.

Ub sollte stabilisiert sein, es wirkt hier also nicht die 555-typische Ub-Unabhängigkeit der erzeugten Impulse.

Fazit

Die CV-Absenkung mittels Schottky-Diode ist einfach, erfüllt aber ihren Zweck. Sägezahn-Impulse bis ca. 50 kHz haben noch ein akzeptables Aussehen. Im unteren Frequenzbereich gibt es keine Einschränkungen.

555 als AMV: AMV mit Stromquellen-Steuerung
2010-03, 2020-02 © Peter E. Burkhardt

Sägezahn-Generator, LED-SQ, GND-Bezug, CV, Dis extern

LED-SQ = Stromquelle mit LED-Referenz und Transistor, GND-Bezug = Ua-Kurve auf GND, CV = Steuerung des Control-Voltage-Eingangs, Dis extern = Discharge mit externem Transistor

Schaltung und Funktion

Der Spitzenstrom des 555-internen Entladetransistors Qdis wird IC-intern begrenzt, um den Transistor zu schützen. Dadurch dauert das Entladen eines großen Kondensators relativ lange, selbst wenn kein zusätzlicher Widerstand eingefügt wird. Abhilfe für eine etwas schnellere C1-Entladung bringt ein externer Entladetransistor.

Auch die CV-Absenkung, um den Sägezahn GND-bezogen erzeugen zu können, kann mit einem zusätzlichen Transistor erfolgen, um evtl. eine bessere CV-Umschaltung zu erreichen.

Beide Möglichkeiten werden in der folgenden Schaltung genutzt. Neben Entladetransistor und CV-Umschalttransistor ist jeweils ein negierender Steuertransistor erforderlich. Für Stromquelle und Auskopplung werden weitere 2 Transistoren benötigt, so dass in der Schaltung insgesamt 6 zusätzliche Transistoren verbaut sind. Bei den heutigen Preisen von Bruchteilen eines Cent je Transistor ist das aber kein Problem.

Konstantstrom und Schwellwertverschiebung

Die Stromquelle mit Q1 liefert den konstanten Ladestrom. Sie lädt den Kondensator C1 linear von GND bis 2/3 Ub auf. Das Entladen bis auf nahezu GND erfolgt mittels Transistor Q5, der vom als Negator arbeitenden Transistor Q4 angesteuert wird. Dieser erhält seine Steuerspannung vom Kollektor des internen Transistors Qdis, der in normalen Standardschaltungen direkt die C1-Entladung übernimmt.

Das Verschieben der Spannung am 555-CV-Eingang nach GND übernimmt hier Transistor Q3. Er wird vom Negator Q2 angesteuert. Auch hier steuert letzlich der interne Entladetransistor Qdis diese Schaltstufen, um bei C1-Entladung das CV-Potential und damit die untere 555-Schwelle auf GND abzusenken.

Control-Voltage-Absenkung auf GND

Immer dann, wenn die obere 555-Schwelle erreicht war und das interne FF rückgesetzt wurde, führt der 555-Ausgang L-Potential und der Ausgang Discharge Pin 7 ebenfalls ein L.

Dieser L-Pegel sperrt Q2, Q3 kann über R6 durchsteuern und senkt somit den CV-Eingang Pin 5 auf einen Pegel ab, der nahe GND liegt, aber nicht GND erreicht. Der Widerstand R7 ist nötig, da sonst in bestimmten Frequenzbereichen der 555 nicht mehr korrekt arbeitet, d.h. nicht mehr schwingt.

Während der C1-Aufladung (steigende Flanke des Sägezahns) muss CV unbeeinflusst bleiben, damit der Threshold-Komparator (oben) erst bei der oberen 555-Schwelle wie gewohnt die C1-Aufladung beendet. Das ist gewährleistet, weil während der C1-Aufladung der interne Transistor Qdis sperrt, Q2 durchsteuert und Q3 ebenfalls sperrt. Damit Pin 7 H-Pegel führen kann, ist er mit Pull-Up-Widerstand R3 beschaltet.

555 als AMV: AMV mit Stromquellen-Steuerung
2010-03, 2020-02 © Peter E. Burkhardt

Diese Schwellenverschiebung ist schon ab 100 nF nötig. Besonders bei C = 1 µF ist die Entladezeit so groß, dass der 555 sauber auf die untere Schwelle reagiert. Somit ist er hier für einen GND-bezogenen Sägezahn auf eine untere Schwelle möglichst bei Null angewiesen. Das gilt selbstverständlich auch für noch größere C, die für ganz langsame Sägezahnanstiege durchaus einsetzbar sind. Bei 10 nF wäre übrigens die Schwellenverschiebung nicht erforderlich, weil die Entladung sehr schnell erfolgt und die Entladekurve sowieso bis GND über die normale 1/3-Schwelle hinausschießt.

Stromquelle mit LED-Referenz

Eine Stromquelle mit LED-Referenz ist einfach und gleichzeitig gut geeignet, den konstanten C1-Ladestrom bereit zu stellen. Die LED kompensiert den Temperaturgang der Q1-Ube-Strecke und dient gleichzeitig als Referenzelement. Mit dem Poti VR1 kann der Konstantstrom Ic in weiten Grenzen verändert werden, so dass sich ein großer einstellbarer Frequenzbereich ergibt.

Näheres zur Konstantstromquelle mit LED steht in "Sägezahn-Generator, LED-SQ".

C-Entladung

Die Entladezeiten TL sind im Bild angegeben. Sie hängen in erster Linie vom C1-Wert ab. Im 10nF-Bereich ist TL so kurz, dass bis zum Ansteigen der Sägezahn-Spannung noch eine Verzhögerungszeit TD (Delay-Time) vergeht. Erst dann reagiert der 555. Allerdings ist diese Verzögerungszeit von 1,5 Mikrosekunden relativ kurz. Diese Zeit ist durch die internen Laufzeiten des 555 bedingt. Bei 100 nF und 1 µF ist die Entladezeit größer und der Sägezahnanstieg beginnt sofort nach der abfallenden Sägezahnflanke.

Auskopplung des Sägezahnes

Der Lade-Konstantstrom ist besonders bei niedrigen Frequenzen gering, so dass der Sägezahn hochohmig ausgekoppelt werden muss. Der eingesetzte Emitterfolger hat bei einer Q2-Stromverstärkung von 200 etwa den 200-fachen Eingangswiderstand des Emitterwiderstandes R4, also ca. 2 MΩ. Niedriger sollte R4 nicht gewählt werden, da dann die Ladeschaltung zu sehr belastet wird. Der Ua-Sägezahn hat bezogen auf GND den gleichen Hub und Abstand wie über C1 (GND bis 2/3 von Ub).

Allerdings hat dieser einfache Emitterfolger den Nachteil, das Signal nicht bis GND hinab übertragen zu können. Am unteren Ende des Sägezahnes wird immer die UBE = 0,6 V des Transistors Q2 subtrahiert. Für eine präzisere Ankopplung ist daher ein Opamp notwendig, der aber je nach Typ eine negative Betriebsspannung erfordert.

Wahl der Betriebsspannung Ub

Optimal ist, wenn Ub hoch ist. Die Messungen wurden hier bei 10 V gemacht. Funktionsfähig ist die Schaltung im gesamten 555-Ub-Bereich.

Ub sollte stabilisiert sein, es wirkt hier also nicht die 555-typische Ub-Unabhängigkeit der erzeugten Impulse.

Fazit

Die Schaltung nutzt die Möglichkeiten des 555 ziemlich gut aus. Höhere Frequenzen sind aufgrund der 555-Laufzeiten nicht sinnvoll. Vorteilhaft ist neben dem großen Frequenzbereich auch der große Spannungshub. Die Sägezahn-Abfallflanke reicht bis fast an GND heran. Neben dem Sägezahn steht der L-aktive Impuls der Sägezahn-Abfallflanke zur Verfügung.

555 als AMV: AMV mit Stromquellen-Steuerung
2020-02 © Peter E. Burkhardt

Sägezahn-Generator (steigend), LED-SQ, Entladediode

LED-SQ = Stromquelle mit LED-Referenz und Transistor, C-Entladen mit Diode

Schaltung und Funktion

Ein Kondensator C wird mit konstantem Strom geladen. Diese steigende Flanke des Sägezahns ist linear und einstellbar. Das C-Entladen erfolgt mittels Diode schlagartig. Die fallende Flanke des Sägezahns ist deshalb sehr kurz. Die Lade-/Entladesteuerung erledigt der 555 über seinen Ausgang Pin 3.

Schaltungsbeschreibung

Die Stromquelle mit Q1 liefert den konstanten Ladestrom. Sie lädt den Kondensator C linear von 1/3 Ub bis 2/3 Ub auf. In dieser Zeit führt der 555-Ausgang H-Pegel. Die Spannung Ua ist höher im Vergleich zur Spannung Uc über dem Kondensator C. Deshalb ist Diode D1 gesperrt und beeinflusst so das C-Laden nicht.

Hat Uc die 2/3-Schwelle erreicht, schaltet der 555 seinen Ausgang auf L (nahezu GND). Jetzt ist Ua kleiner als Uc. D1 wird leitend und C entlädt sich über D1 und den unteren Zweig der 555-Ausgangsstufe in Richtung GND.

Sobald Uc bis unter die 1/3-Schwelle sinkt, schaltet der 555 seinen Ausgang wieder auf H. Deshalb sperrt D1 wieder und der konstante Q1-Strom lädt C auf, Uc steigt und erreicht wieder die 2/3-Schwelle. Somit wiederholt sich das Laden und Entladen.

Widerstand Rv für gute Kurvenform und Amplitude des Sägezahnes

Um in den mit C gewählten Frequenzbereichen den 555-Laufzeiten entgegen zu wirken, wurde Rv eingefügt. Er verlängert die steile Entlade- bzw. Ladeflanke des Sägezahns soweit, dass die 555-Schaltschwellen nahezu eingehalten werden. Das heißt, Uss des Sägzahnes bleibt im Bereich 1/3 bis 2/3 von Ub. Rv kann auf den nächsthöheren Normwert aufgerundet werden.

Sägezahnausgang Ua1

Zur hochohmigen Auskopplung des Sägezahnes dient der Emitterfolger mit Q2. Sein Eingangswiderstand ist das B-fache des Emitterwiderstandes R3. Mit Q2-Stromverstärkung B = 200 ergibt sich Re zu 2 MOhm. Der Ua1-Sägezahn hat den gleichen Spitzenwert Uss wie über C (1/3 bis 2/3 von Ub), ist allerdings um die Q2-UBE (0,65 V) in Richtung GND versetzt.

Stromquelle mit LED-Referenz

Eine Stromquelle mit LED-Referenz ist einfach und gleichzeitig gut geeignet, den konstanten C-Ladestrom bereit zu stellen. Die LED kompensiert den Temperaturgang der Q1-Ube und dient gleichzeitig als Referenzelement. Mit dem Poti VR1 kann der Konstantstrom Ic in weiten Grenzen verändert werden, so dass sich ein großer einstellbarer Frequenzbereich ergibt.

Näheres zur Konstantstromquelle mit LED steht in "Sägezahn-Generator, LED-SQ".

Fazit

Das schnelle C-Entladen bzw. -Laden über eine Diode vereinfacht die Schaltung. Zusätzliche Steuertransistoren sind nicht erforderlich.

555 als AMV: AMV mit Stromquellen-Steuerung
2020-02 © Peter E. Burkhardt

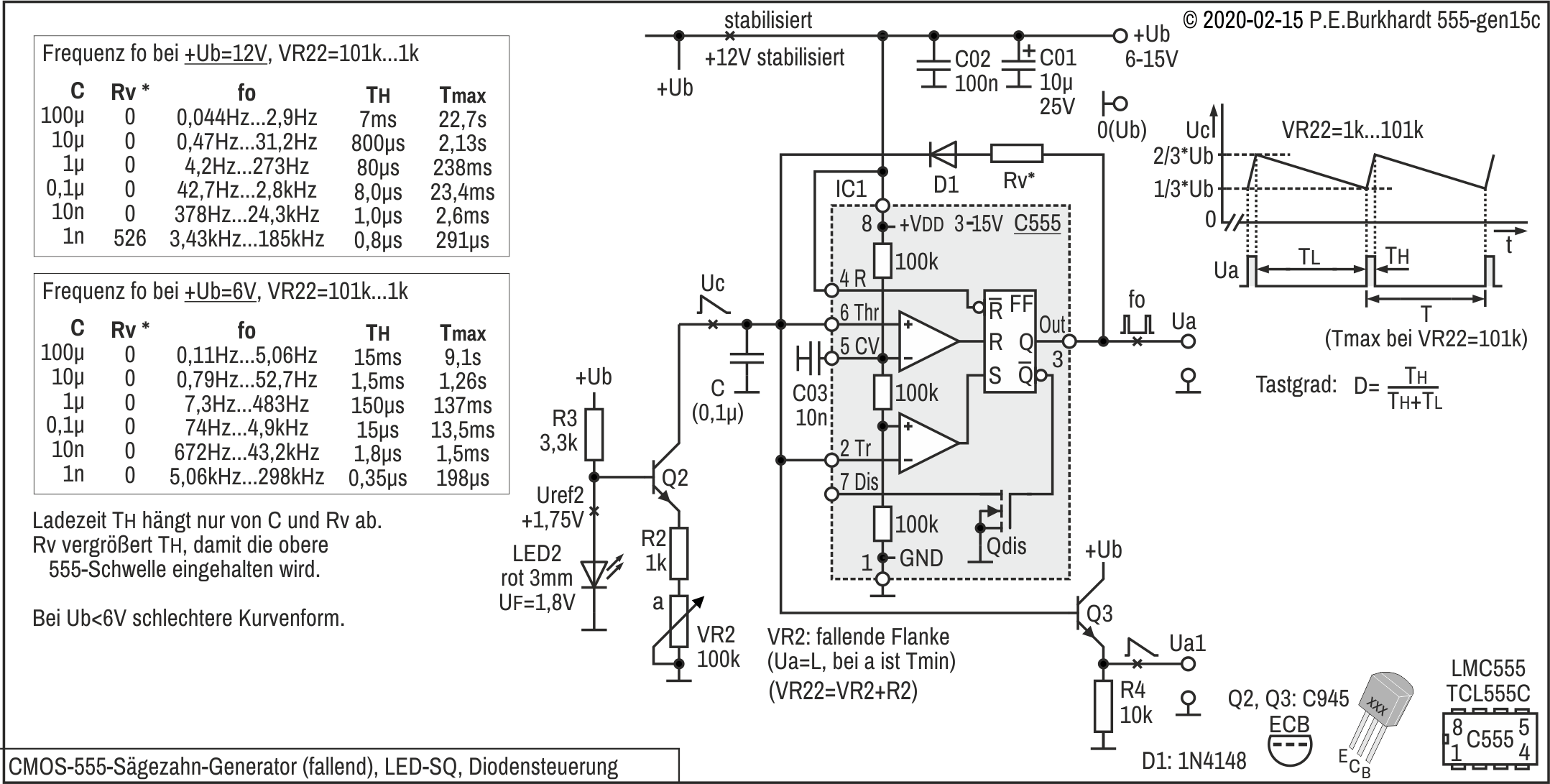
Sägezahn-Generator (fallend), LED-SQ, Ladediode

LED-SQ = Stromquelle mit LED-Referenz und Transistor, C-Laden mit Diode

Schaltung und Funktion

Ein Kondensator C wird mit konstantem Strom entladen. Diese fallende Flanke des Sägezahns ist linear und einstellbar. Das C-Aufladen erfolgt mittels Diode schlagartig. Die steigende Flanke des Sägezahns ist deshalb sehr kurz. Die Lade-/Entladesteuerung erledigt der 555 über seinen Ausgang Pin 3.

Schaltungsbeschreibung

Die Stromquelle mit Q2 entlädt C mit einem konstanten Strom (Stromsenke). Sie entlädt den Kondensator C linear von 2/3 Ub auf 1/3 Ub. In dieser Zeit führt der 555-Ausgang L-Pegel. Die Spannung Ua ist niedriger im Vergleich zur Spannung Uc über dem Kondensator C. Deshalb ist Diode D1 gesperrt und beeinflusst so das C-Entladen nicht.

Hat Uc die 1/3-Schwelle erreicht, schaltet der 555 seinen Ausgang auf H (nahezu +Ub). Jetzt ist Ua größer als Uc. D1 wird leitend und C lädt sich über D1 und den oberen Zweig der 555-Ausgangsstufe in Richtung +Ub auf.

Sobald Uc bis über die 2/3-Schwelle steigt, schaltet der 555 seinen Ausgang wieder auf L. Deshalb sperrt D1 wieder und der konstante Q1-Strom entlädt C in Richtung GND, Uc sinkt und erreicht wieder die 1/3-Schwelle. Somit wiederholt sich das Entladen und Laden.

Widerstand Rv für gute Kurvenform und Amplitude des Sägezahnes

Um in den mit C gewählten Frequenzbereichen den 555-Laufzeiten entgegen zu wirken, wurde Rv eingefügt. Er verlängert die steile Entlade- bzw. Ladeflanke des Sägezahns soweit, dass die 555-Schaltschwellen nahezu eingehalten werden. Das heißt, Uss des Sägzahnes bleibt im Bereich 1/3 bis 2/3 von Ub. Rv kann auf den nächsthöheren Normwert aufgerundet werden.

Sägezahnausgang Ua1

Zur hochohmigen Auskopplung des Sägezahnes dient der Emitterfolger mit Q3. Sein Eingangswiderstand ist das B-fache des Emitterwiderstandes R4. Mit Q3-Stromverstärkung B = 200 ergibt sich Re zu 2 MOhm. Der Ua1-Sägezahn hat den gleichen Spitzenwert Uss wie über C (1/3 bis 2/3 von Ub), ist allerdings um die Q3-UBE (0,65 V) in Richtung GND versetzt.

Stromquelle mit LED-Referenz

Eine Stromquelle mit LED-Referenz ist einfach und gleichzeitig gut geeignet, den konstanten C-Ladestrom bereit zu stellen. Die LED kompensiert den Temperaturgang der Q2-Ube und dient gleichzeitig als Referenzelement. Mit dem Poti VR2 kann der Konstantstrom Ic in weiten Grenzen verändert werden, so dass sich ein großer einstellbarer Frequenzbereich ergibt.

Näheres zur Konstantstromquelle mit LED steht in "Sägezahn-Generator, LED-SQ".

Fazit

Das schnelle C-Entladen bzw. -Laden über eine Diode vereinfacht die Schaltung. Zusätzliche Steuertransistoren sind nicht erforderlich.

555 als AMV: AMV mit Stromquellen-Steuerung
2010-03, 2020-02 © Peter E. Burkhardt

555-Sägezahn-/Dreieck-Generatoren

Ein Dreieck-Generator, dessen Flanken sich unabhängig voneinander einstellen lassen, ist vielseitig verwendbar. Dazu sind zwei getrennte Zweige für das Kondensator-Laden erforderlich, einer für das Aufladen und einer für das Entladen. Zur Realisierung sind in den folgenden Schaltungen unterschiedlich aufgebaute Stromquellen vorhanden.

Sägezahn/Dreieck-Generator, LED-SQ

LED-SQ = Stromquelle mit LED-Referenz und Transistor

Schaltung und Funktion

Dieser Generator mit stromgesteuerter Auf- und Entladung des Kondensators kann Dreieck-, Sägezahn- und Rechteckimpulse liefern. Lade- und Entladezeit sind getrennt einstellbar, so dass sich vielfältige Impulsformen ergeben.

Schaltungsprinzip

Die Stromquellen mit Q6 und Q4 laden/entladen den Kondensator C linear zwischen 1/3 Ub bis 2/3 Ub. Die Ansteuerung dazu erfolgt ausgehend vom Discharge-Ausgang Pin 7 mittels der Transistorschaltstufen Q1, Q2, Q3 und Q5. Zur Auskopplung der Lade-/Entladekurve dient der Emitterfolger mit Q7. Am Ausgang Ua1 steht ein Rechtecksignal zur Verfügung, dessen Tastgrad der jeweiligen Lade-/Entladezeit entspricht.

Stromquellen mit LED-Referenz

Die Stromquelle mit Q6 dient der Aufladung, die Stromquelle mit Q4 der Entladung von C. Beide Stromquellen werden so gesteuert, dass jeweils eine leitend, die andere gesperrt ist.

Näheres zur Konstantstromquelle mit LED steht in "Sägezahn-Generator, LED-SQ".

Mit VR1 ist die Ladezeit, mit VR2 die Entladezeit einstellbar. R1 bzw. R2 begrenzen jeweils den maximalen Konstantstrom so, dass sich mit C = 100 nF eine minimale Lade- bzw. Entladezeit von 20 µs ergibt. Das ist notwendig, da bei kürzeren Zeiten die Schaltschwellen 1/3 und 2/3 vom 555 nicht eingehalten werden. Ist die Ladezeit zu kurz, schießt die Ladekurve über 2/3 von Ub hinaus, ist die Entladezeit zu kurz, sinkt die untere Schaltschwelle unter 1/3 von Ub.

Es ergab sich der im Bild angegebene Frequenzbereich in Abhängigkeit von VR1 und VR2.

Stromquellen-Steuerung bei C-Aufladung

Entsprechend der 555-AMV-Funktion ist der interne Entladetransistor bei C-Aufladung gesperrt (Ua = H). Demzufolge muss auch Entlade-Stromquelle Q4 gesperrt sein. Damit Q4 sperrt, wird LED2 mit Q3 kurzgeschlossen. Pull-Up-Widerstand R3 am Pin 7 ermöglicht H-Pegel und Q3 wird wie gewünscht durchgesteuert.

Die Lade-Stromquelle Q6 dagegen muss bei C-Aufladung Strom liefern. Dazu muss Q5 gesperrt sein, damit LED1 für Q6 wirken kann. Transistor Q5 ist nur gesperrt, wenn auch Q2 gesperrt ist. Nur so erhält die Q5-Basis keinen Basisstrom über R7-Q2 von GND. Damit nun Q2 gesperrt ist, muss Q1 durchgesteuert sein. Und genau dies ermöglicht das H am Pin 7.

555 als AMV: AMV mit Stromquellen-Steuerung
2010-03, 2020-02 © Peter E. Burkhardt
Stromquellen-Steuerung bei C-Entladung

Bei C-Entladung muss die Entlade-Stromquelle Q4 den Kondensator C mit einem konstanten Strom entladen, die Lade-Stromquelle Q6 muss aber gesperrt sein. Bei C-Entladung ist der interne Entladetransistor durchgesteuert und am Pin 7 liegt L (ebenfalls Ua1 = L). Dadurch ist Q3 gesperrt und die Entlade-Stromquelle Q4 kann C entladen.

Durch das L am Pin 7 ist aber auch Q1 gesperrt. Das bewirkt, dass Q2 leitend ist und den pnp-Transistor Q5 von GND aus über R7 mit Basisstrom versorgt. Q5 ist also auch leitend und schließt die LED1 kurz. Deshalb ist die Lade-Stromquelle Q6 gesperrt und kann schließlich wie gewünscht keinen Lade-Strom für C liefern.

Auskopplung der Lade-/Entladekurve

Der Lade-/Entlade-Konstantstrom ist besonders bei niedrigen Frequenzen gering, so dass der Sägezahn hochohmig ausgekoppelt werden muss. Der eingesetzte Emitterfolger hat bei einer Q7-Stromverstärkung von 200 etwa den 200-fachen Eingangswiderstand des Emitterwiderstandes R4, also ca. 2 MΩ. Niedriger sollte R4 nicht gewählt werden, da dann die Lade-/Entladeschaltung zu sehr belastet wird. Die Lade-/Entladekurve hat natürlich bezogen auf GND den gleichen Hub und Abstand wie über C (1/3 bis 2/3 von Ub). Soll die Kurve auf GND aufsetzen, ist durch die Folgeschaltung eine entsprechende Verschiebung erforderlich.

Wahl der Betriebsspannung Ub

Optimal ist, wenn Ub hoch ist. 12 V sind günstig, bis 16 V möglich. Bis 6 V arbeitet die Schaltung noch. Darunter setzen die Schwingungen aus.

Ub sollte stabilisiert sein, es wirkt hier also nicht die 555-typische Ub-Unabhängigkeit der erzeugten Impulse.

Fazit

Die Schaltung liefert durch die stromgesteuerte und getrennt einstellbare Auf- und Enladung freizügig einstellbare Sägezahn-Impulse oder eine symmetrische Dreieckspannung, und dies alles bei Frequenzen von 20 Hz bis 20 kHz. Ebenso stehen die zugehörigen Rechteckimpulse mit entsprechendem Tastgrad an Ua zur Verfügung.

Nachteilig sind die niedrige Maximal-Frequenz und die nicht GND-bezogene Lade-/Entladekurve am Ua-Ausgang.

555 als AMV: AMV mit Stromquellen-Steuerung
2010-03, 2020-02 © Peter E. Burkhardt

Sägezahn/Dreieck-Generator, LED-SQ, CV

LED-SQ = Stromquelle mit LED-Referenz und Transistor, CV = Steuerung des Control-Voltage-Eingangs

Schaltung und Funktion

Dieser Generator mit stromgesteuerter Auf- und Entladung des Kondensators kann Dreieck-, Sägezahn- und Rechteckimpulse liefern. Lade- und Entladezeit sind getrennt einstellbar.

Durch zusätzliche Steuerung über den CV-Eingang sind die Dreieck-/Sägezahnschwingungen auf 8 Vss vergrößert (bei Ub = 12 V) gegenüber 4 Vss beim Sägezahn/Dreieck-Generator mit Standard-Schwellwerten. Auch der Frequenzbereich ist wesentlich größer.

Schaltungsprinzip

Die Stromquellen mit Q7 und Q4 laden/entladen den Kondensator C linear zwischen den Schaltschwellen des Threshold- und Trigger-Komparators. Die Ansteuerung dazu erfolgt ausgehend vom Discharge-Ausgang Pin 7 mittels der Transistorschaltstufen Q1, Q5, Q8 und Q3.

Zur Vergrößerung der erzeugten Schwingung wird die Hysterese, d.h. der Schaltschwellen-Abstand, über den CV-Eingang vergrößert. Dies erfolgt für die untere Schaltschwelle nur während der C-Entladung, für die obere Schaltschwelle dagegen mit einer zusätzlichen positiven Spannung. Dazu ist die Steuerung ausgehend vom internen 555-Entladetransistor mit Q1 und Q2 erforderlich.

Zur Auskopplung des Sägezahnes dient der Emitterfolger mit Q6. Am Ausgang Ua stehen die zur Ladung/Entladung gehörenden Rechteckimpulse zur Verfügung.

Stromquellen mit LED-Referenz

Die Stromquelle mit Q7 dient der Aufladung, die Stromquelle mit Q4 der Entladung von C. Beide Stromquellen werden so gesteuert, dass jeweils eine leitend, die andere gesperrt ist.

Näheres zur Konstantstromquelle mit LED steht in "Sägezahn-Generator, LED-SQ".

Mit VR1 ist die Ladezeit, mit VR2 die Entladezeit einstellbar. R1 bzw. R2 begrenzen jeweils den maximalen Konstantstrom so, dass sich mit C = 100 nF keine Schwellwertüberschreitung durch die 555-bedingten Laufzeitfehler ergibt. Ist die Ladezeit zu kurz, schießt die Ladekurve über den oberen Schwellwert hinaus, ist die Entladezeit zu kurz, sinkt die untere Schaltschwelle unter den unteren Schwellwert.

Es ergab sich der im Bild angegebene Frequenzbereich in Abhängigkeit von VR1 und VR2.

Stromquellen-Steuerung bei C-Aufladung

Entsprechend der 555-AMV-Funktion ist der interne Entladetransistor bei C-Aufladung gesperrt (Ua = H). Demzufolge muss auch Entlade-Stromquelle Q4 gesperrt sein. Damit Q4 sperrt, wird LED2 mit Q3 kurzgeschlossen. Pull-Up-Widerstand R3 am Pin 7 ermöglicht H und Q3 wird wie gewünscht durchgesteuert.

555 als AMV: AMV mit Stromquellen-Steuerung
2010-03, 2020-02 © Peter E. Burkhardt

Die Lade-Stromquelle Q7 dagegen muss bei C-Aufladung Strom liefern. Dazu muss Q8 gesperrt sein, damit die LED1 für Q7 wirken kann. Transistor Q8 ist nur gesperrt, wenn auch Q5 gesperrt ist. Nur so erhält die Q8-Basis keinen Basisstrom über R8-Q5 von GND. Damit nun Q5 gesperrt ist, muss Q1 durchgesteuert sein. Und genau dies ermöglicht das H am Pin 7.

Stromquellen-Steuerung bei C-Entladung

Bei C-Entladung muss die Entlade-Stromquelle Q4 den Kondensator C mit einem konstanten Strom entladen, die Lade-Stromquelle Q7 muss aber gesperrt sein. Bei C-Entladung ist der interne Entladetransistor durchgesteuert und am Pin 7 liegt L (ebenfalls ist Ua = L). Dadurch ist Q3 gesperrt und die Entlade-Stromquelle Q4 kann C entladen.

Durch das L am Pin 7 ist aber auch Q1 gesperrt. Das bewirkt, dass Q5 leitend ist und den pnp-Transistor Q8 von GND aus über R8 mit Basisstrom versorgt. Q8 ist also auch leitend und schließt die LED1 kurz. Deshalb ist die Lade-Stromquelle Q7 gesperrt und kann schließlich wie gewünscht keinen Lade-Strom für C liefern.

Schwellwert-Veschiebung

Für ein größeres Signal gegenüber dem 555-Standardwert 1/3 von Ub ist einerseits die untere Schwelle zu verringern, andererseits die obere Schwelle zu vergrößern. Die jeweilige Verschiebung erfolgt über den CV-Eingang durch Absenken bzw. Anheben der Control Voltage. Für einen möglichst großen Schaltabstand darf die CV-Absenkung nur während der C-Entladung erfolgen.

Ist der interne Entladetransistor während der C-Entladung leitend, sperrt Q1 und Q2 steuert durch. Q2 legt jetzt den CV-Eingang über den unteren Teil des Potis VR3 an GND. Der untere Schwellwert wird abgesenkt.

Ist dagegen der interne Entladetransistor während der C-Aufladung gesperrt, steuert Q1 über R3-R5 durch und Q2 sperrt. Jetzt hängt CV über den oberen Teil des Potis VR3 und über R14 an +Ub. Das hebt CV an und damit den oberen Schwellwert.

Die minimale untere Schwelle hängt vom 555-Exemplar ab. Zur genauen Einstellung des Uc-Signales auf einen Uc-Spitzenwert zwischen 10 V und 2 V muss VR3 bei Ub = 12 V so abgeglichen werden, dass die untere Schwelle bei 2 V liegt. Da die Einstellung auch noch vom eingesetzten C-Wert abhängt, sollte dies bei diesem C-Wert erfolgen. Werden mehrere umschaltbare C verwendet, ist die Einstellung bei C = 100 nF ein günstiger Kompromiss.

Insgesamt ergeben sich durch diese schaltungstechnischen Maßnahmen saubere Umschaltpunkte in einem großen Frequenzbereich.

Auskopplung der Lade-/Entladekurve

Der Lade-/Entlade-Konstantstrom ist besonders bei niedrigen Frequenzen gering, so dass der Sägezahn hochohmig ausgekoppelt werden muss. Der eingesetzte Emitterfolger hat bei einer Q6-Stromverstärkung von 200 etwa den 200-fachen Eingangswiderstand des Emitterwiderstandes R4, also ca. 2 MΩ. Niedriger sollte R4 nicht gewählt werden, da dann die Lade-/Entladeschaltung zu sehr belastet wird.

Die Lade-/Entladekurve hat natürlich bezogen auf GND den gleichen Hub und Abstand wie über C. Die Auskopplung über den Emitterfolger ist signaltreu, da der untere Spitzenwert bei 2 V liegt und somit die Basis-Emitter-Spannung des Transistors Q6 keinen negativen Einfluss hat. Soll die Kurve auf GND aufsetzen, ist durch die Folgeschaltung eine entsprechende Verschiebung erforderlich.

Wahl der Betriebsspannung Ub

Die Schaltung wurde für 12 V optimiert. Auch bei 9 V arbeitet der Generator noch sicher, bis 16 V sind möglich.

Ub muss stabilisiert sein, es wirkt hier also nicht die 555-typische Ub-Unabhängigkeit der erzeugten Impulse. Nicht nur die Konstantströme, sondern auch die eingestellten Schwellwerte hängen von Ub ab.

Fazit

Die Schaltung liefert durch die stromgesteuerte und getrennt einstellbare Auf- und Entladung freizügig einstellbare Sägezahn-Impulse oder eine symmetrische Dreieckspannung, und dies alles bei Frequenzen bis über 50 kHz. Die untere Frequenzgrenze lag bei weniger als 1 Hz, kann aber mit einem größeren Kondensator weiter verringert werden. Der Lade-/Entladewiderstand VR1/VR2 sollte nicht größer als 100 kΩ sein, da sonst die Lade-/Entladekurve zunehmend nichtlinear wird.

Die zugehörigen Rechteckimpulse mit entsprechendem Tastgrad stehen an Ua zur Verfügung. Bei genauer Justierung der Dreieckspannung sind Rechteckimpulse mit dem Tastgrad 0,5 vorhanden.

555 als AMV: AMV mit Stromquellen-Steuerung
2011-02, 2020-02 © Peter E. Burkhardt

Sägezahn/Dreieck-Generator, LM385-SQ mit LM324

LM385-SQ = Stromquelle mit Referenzelement LM385, LM324 = 4-fach-Opamp

Schaltung und Funktion

Dieser Generator mit stromgesteuerter Auf- und Entladung des Kondensators kann Dreieck-, Sägezahn- und Rechteckimpulse liefern. Lade- und Entladezeit sind getrennt einstellbar. Der 555 arbeitet dabei mit seinen Standard-Schwellwerten.

Jede der beiden Konstant-Stromquellen arbeitet mit einem Referenzelement und einem Opamp. Es ergibt sich ein präziser zeitlinearer Spannungsverlauf über C.

Ein Opamp-Spannungsfolger stellt diese Sägezahn- bzw. Dreieckspannung niederohmig zur Verfügung. Gleichzeitig kann das entsprechende Rechtecksignal am 555-Ausgang abgenommen werden.

Schaltungsteile

Abweichend von der AMV-Standardschaltung arbeitet der 555 mit zeitlinearer Auf-/Entladung des Kondensators C. Dazu dient die Lade-Stromquelle mit Spannungsreferenz IC2, dem Opamp IC4:A und dem Ladetransistor Q6. Analog dazu besteht die Entlade-Stromquelle aus dem Referenzelement IC3, dem Opamp IC4:B und dem Transistor Q4.

Das Ein-/Ausschalten der Stromquellen erfolgt mit den Transistoren Q5 und Q3. Die nötige Ansteuerung dazu erledigen für den Ladezweig die Schaltstufen Q1 und Q2, diese sind vom 555-internen Discharge-Transistor Qdis gesteuert. Der untere Stromquellen-Schalter Q3 wird direkt von Qdis geschaltet.

Spannungsfolger IC4:C greift das zeitlineare Signal über C hochohmig ab. Mit Ua ist der Sägezahn, mit Ua1 das zugehörige Rechtecksignal niederohmig verfügbar.

Der Regler IC5 stellt eine stabile Spannung +Ub1 = 10 V für den 555, die C-Ladung und die Schaltstufen bereit. Der 4-fach-Opamp wird direkt mit der höheren Spannung +Ub = 13 V versorgt.

Funktion der Opamp-Stromquelle, C-Entladung

Anhand des Entladezweiges sei die Funktion der Opamp-Stromquelle erläutert. Der untere Opamp IC4:B vergleicht die Referenzspannung Uref2 mit dem Spannungsabfall UVR22 über R2 + VR2. Transistor Q4 wird vom Opamp so gesteuert, dass immer UVR22 = Uref2 gilt. Dazu öffnet Q4 mehr oder weniger, je nachdem, ob UVR22 kleiner oder größer wird. Dies geschieht mit der hohen Verstärkung des Opamp, der ja immer bestrebt ist, die Spannungsdifferenz an seinen Eingängen auf Null zu halten. Das Resultat der nun konstanten Spannung UVR22 ist ein konstanter Q4-Emitterstrom durch VR22.

Mit genügend hoher Q4-Stromverstärkung kann der Q4-Kollektorstrom dem Q4-Emitterstrom gleichgesetzt werden, d.h. der Q4-Kollektorstrom ist ebenfalls konstant. Die Konstanz des Kollektorstroms hängt hauptsächlich von der Uref2-Konstanz ab, ist also mit der Spannungsreferenz LM385 (IC3) sehr stabil gegenüber Temperatur- und Ub1-Schwankungen.

555 als AMV: AMV mit Stromquellen-Steuerung
2011-02, 2020-02 © Peter E. Burkhardt

Mit dem Q4-Konstantstrom wird der auf 2/3 von Ub (obere 555-Schaltschwelle) aufgeladene Kondensator C bis auf die Q4-Kollektor-Emitter-Restspannung entladen. Wie schnell dies geschieht, bestimmt die Größe des Konstantstroms. Um nun die Steilheit dieser C-Entladung verändern zu können, ist VR2 einstellbar. Letzlich wird mit VR2 die Steilheit der fallenden Sägezahnflanke und damit auch die Impulsfrequenz verändert.

Für den Konstant-Entladestrom gilt: IVR22 = Uref2 / VR22. R2 bestimmt den maximal möglichen Entladestrom und damit die minimal mögliche Abfallzeit des Sägezahnes.

Opamp-Stromquelle, C-Aufladung

Analog zur Entlade-Stromquelle funktioniert auch die Lade-Stromquelle. C wird über VR1,R1 und Q6 konstant aufgeladen, der Opamp IC4:A ist für die Regelung verantwortlich. IC2 ist die zugehörige Spannungsreferenz.

Hier wird die Steilheit der steigenden Sägezahnflanke und damit auch die Impulsfrequenz mit VR1 verändert.

Für den Konstant-Ladestrom gilt: IVR11 = Uref1 / VR11. R1 bestimmt den maximal möglichen Ladestrom und damit die minimal mögliche Anstiegszeit des Sägezahnes.

Stromquellen-Steuerung bei C-Aufladung

Entsprechend der 555-AMV-Funktion ist der interne Entladetransistor Qdis bei C-Aufladung gesperrt (Ua = H wegen R3). Demzufolge muss auch Entladetransistor Q4 gesperrt sein, damit C über Q6 aufgeladen werden kann.

Damit Q4 über Opamp IC4:B sperrt, wird die IC3-Referenspannung und damit auch der n.i.E. (nicht invertierende Eingang) mit Transistor Q3 kurzgeschlossen. Pull-Up-Widerstand R3 am Pin 7 liefert Q3-Basistrom und Q3 wird wie gewünscht durchgesteuert.

Der Ladetransistor Q6 dagegen muss bei C-Aufladung Strom liefern. Dazu muss Q5 gesperrt sein, damit die Spannungsreferenz IC2 über den Opamp IC4:A für Q6 wirken kann. Der pnp-Transistor Q5 ist nur gesperrt, wenn auch Q2 gesperrt ist. Nur so erhält die Q5-Basis keinen Basisstrom über R7-Q2 von GND. Damit aber Q2 und damit Q5 gesperrt sind, muss Q1 durchgesteuert sein. Pull-Up-Widerstand R3 am Pin 7 liefert Q1-Basistrom, Q2 und Q5 werden wie gewünscht gesperrt.

Stromquellen-Steuerung bei C-Entladung

Bei C-Entladung muss der Entladetransistor Q4 den Kondensator C mit einem konstanten Strom entladen, der Ladetransistor Q6 muss aber gesperrt sein. Bei C-Entladung ist der interne Entladetransistor Qdis durchgesteuert und am Pin 7 liegt L (ebenfalls Ua1 = L). Dadurch ist Q3 gesperrt, die Referenzspannung Uref2 ist freigegeben, Opamp IC4:B kann mit dem Entladetransistor Q4 den Kondensator C entladen.

Durch das L am Pin 7 ist aber auch Q1 gesperrt. Das bewirkt, dass Q2 leitend ist. Der pnp-Transistor Q5 wird jetzt von GND aus über R7 mit Basisstrom versorgt. Q5 ist also auch leitend und schließt die Spannungsreferenz IC2 gegen +Ub1 kurz. Damit liegt auch der n.i.E. des Opamp IC4:A auf +Ub1. Deshalb ist der Ladetransistor Q6 gesperrt und kann, wie gewünscht, keinen Ladestrom für C liefern.

Uref-Abschaltung und Opamp-Offset

Zum Laden muss der Entlade-Transistor Q4, zum Entladen der Lade-Transistor Q6 gesperrt werden. Dazu wird die jeweilige Uref abgeschaltet, damit der zugehörige Opamp seinen Regel-Transistor sperrt. Allerdings geschieht dies nicht perfekt.

Es sei der Entladezweig mit Q4 betrachtet. Q3 schließt die Referenz IC3 kurz. Es bleibt aber die Q3-Kollektor-Emitter-Restspannung bestehen, die auch am n.i.E. des Opamp wirkt. Dies hat zur Folge, dass der Opamp den Entladetransistor Q4 ein klein wenig geöffnet hält und einen Strom über R2-VR2 fließen läßt, damit die genannte Restspannung am n.i.E. durch eine gleich große Spannung am i.E. ausgeglichen wird. Dieser Strom wird aber vom Ladestrom über Q6 abgezweigt, d.h. die Aufladung wird verfälscht.

Ist bei kleinem Kondensator C die Ladezeit sehr lang, ist auch der Ladestrom durch Q6 gering. Dieser geringe Ladestrom wird also durch das nicht perfekte Sperren von Q4 weiter verringert und es kann passieren, dass der Lade-Schwellwert (obere 555-Schwelle) nicht erreicht wird, d.h. der 555 schwingt nicht mehr.

Ein zusätzlichr Opamp-Offset in die falsche Richtung verstärkt diesen Effekt noch.

555 als AMV: AMV mit Stromquellen-Steuerung
2011-02, 2020-02 © Peter E. Burkhardt

Deshalb sind die Begrenzungs-Widerstände R1 und R2 mit 1 kΩ relativ groß bemessen. Mit der angegebenen Dimensionierung liefert die Schaltung im getesteten Frequenzbereich eine einwandfreie Kurvenform ohne sichtbare Verzerrungen.

Auskopplung der Lade-/Entladekurve

Der Lade-/Entlade-Konstantstrom ist besonders bei niedrigen Frequenzen gering, eine zusätzliche Belastung und damit auch Verfälschung der Ladung/Entladung ist zu vermeiden. Der Sägezahn muss hochohmig ausgekoppelt werden.

Der eingesetzte Spannungsfolger mit dem Opamp IC4:C erfüllt diese Bedingung sehr gut. Am Ausgang steht der Sägezahn sehr niederohmig zur Verfügung. R4 ist lediglich ein Schutzwiderstand, der auch niederohmiger sein darf. Der LM324 ist gegen GND kurzschlussfest und liefert dauernd bis 20 mA.

Der Sägezahn hat natürlich bezogen auf GND den gleichen Hub und Abstand wie über C. Im konkreten Fall liegt die Kurve zwischen 3,33 und 6,66 V (1/3 bis 2/3 von Ub1). Soll die Kurve auf GND aufsetzen und/oder einen anderen Spannungshub haben, ist ein weiterer Opamp mit entsprechender Verstärkungseinstellung erforderlich.

Zu beachten ist dabei, dass der LM324 zwar bis nahe GND steuert (max. 20 mV bei 10 kΩ Last), dass aber der Aussteuerbereich gegen +Ub nur bis 1,5 V unterhalb Ub reicht (siehe Datenblatt).

Wahl der Betriebsspannung Ub

Die Schaltung wurde für +Ub1 = 10 V optimiert. Da das Aussteuern des Opamp LM324 nicht bis zu seiner positiven Betriebsspannung möglich ist, wird er mit der höheren Spannung +Ub = 13 V versorgt. Diese Spannung muss nicht stabil, aber als Spannungsregler-Eingangsspannung mindestens 12,5 V groß sein.

Der Spannungsregler IC5 liefert die stabile Betriebsspannung +Ub1, die hier unbedingt nötig ist. Schaltungsbedingt wirkt die 555-typische Ub-Unabhängigkeit der erzeugten Impulse hier nicht.

Die 555-Schwellwerte sind intern auf 1/3 bzw. 2/3 von +Ub1 festgelegt, die mit IC2 und IC3 referenzierten Konstantströme sind aber unabhängig von Ub1. Das bedeutet, eine Ub1-Änderung würde die 555-Schaltschwellen verschieben, den Lade-/Entladestrom aber nicht. Das bedeutet, die Sägezahnsteilheit bleibt zwar konstant, die Zeit bis zum Erreichen des oberen/unteren Schwellwertes aber nicht (wegen der veränderten Schwellwerte). Die Sägezahn-Frequenz würde sich also ändern.

Ist dagegen +Ub1 stabil, bleiben Frequenz und Spannungswerte der Sägezahn-/Dreieckschwingung ebenfalls stabil.

Frequenz und minimale Anstiegs-/Abfallzeit der Sägezahnkurve

Abhängig von den frequenzbestimmenden Bauelementen C, R1, VR1, R2 und VR2 wurde die Frequenz der Dreieckschwingung gemessen. Die folgende Tabelle enthält im oberen Teil die Werte für eine Referenzspannung von 1,25 V (LM385-1,2), im unteren Teil die Werte für die Spannungsreferenz LM385-2,5 wie im Schaltplan angegeben.

Uref1 = Uref2 C VR1+R1 R2+VR2 Frequenz fo min. Lade-/Entladezeit
1,25 V 100 nF 1 kΩ 1 kΩ 1,66 kHz 0,30 ms
1,25 V 100 nF 11 kΩ 11 kΩ 166 Hz -
1,25 V 470 nF 1 kΩ 1 kΩ 370 Hz 1,35 ms
1,25 V 470 nF 11 kΩ 11 kΩ 37 Hz -
1,25 V 1 µF 1 kΩ 1 kΩ 166 Hz 3,0 ms
1,25 V 1 µF 11 kΩ 11 kΩ 16,6 Hz -
Uref1 = Uref2 C VR1+R1 R2+VR2 Frequenz fo min. Lade-/Entladezeit
2,5 V 100 nF 1 kΩ 1 kΩ 3,28 kHz 0,15 ms
2,5 V 100 nF 11 kΩ 11 kΩ 345 Hz -
2,5 V 470 nF 1 kΩ 1 kΩ 780 Hz 0,64 ms
2,5 V 470 nF 11 kΩ 11 kΩ 78 Hz -
2,5 V 1 µF 1 kΩ 1 kΩ 357 Hz 1,4 ms
2,5 V 1 µF 11 kΩ 11 kΩ 35,7 Hz -

Aufgrund der Begrenzungswiderstände R1 und R2 (jeweils 1 kΩ) bleiben die minimalen Anstiegs-/Abfallzeiten relativ groß (in Abhängigkeit von C). Die Sägezahn-Anstiegszeit zur Abfallzeit verhält sich näherungsweise wie die Widerstände VR1 + R1 zu R2 + VR2. Das bedeutet, in der angegebenen Dimensionierung kann das Verhältnis der Sägezahnzeiten nicht größer als 1 zu 10 werden.

Für bestimmte Anwendungen ist aber ein möglichst großes Verhältnis von Anstiegs- zur Abfallzeit erwünscht. Werden VR1 und VR2 auf z.B. 100 kΩ erhöht, steigt dieses Verhältnis auf 1 zu 100.

Nachteile der Schaltung

Die Abschaltung des jeweils nicht aktiven Lade- bzw. Entladezweiges ist nicht perfekt. Ein sehr großes Verhältnis Sägezahn-Anstiegszeit zur Abfallzeit ist deshalb nicht möglich.

555 als AMV: AMV mit Stromquellen-Steuerung
2011-02, 2020-02 © Peter E. Burkhardt

Als weiteres Problem stellten sich die Spannungsreferenzen heraus. Da der LM385 als geschaltete Spannungsquelle betrieben wird, wirken sich interne Schaltzeiten zum Aufbau der an den Anschlüssen verfügbaren Referenzspannung direkt aus. Der IC enthält immerhin 15 bis 20 Transistorfunktionen. Beeinflussbar ist die Anstiegs- und Abfallzeit der Referenzspannung Uref mittels des Vorwiderstandes (R9 bzw. VR11). Der dimensionierte Wert lt. Schaltung stellt bereits ein Optimum dar. Wesentliches Verkleinern führt zum Überschwingen, wesentliches Vergrößern führt zum Verschleifen der Uref-Impulse.

Ein Test mit simplen LEDs als Spannungsreferenz bewies, dass die LED-Uref-Impulse exakt die gewünschte Rechteckform aufwiesen.

Vorteile der Schaltung

Stromquellen mit Opamp garantieren einen hohen differentiellen Innenwiderstand der Stromquelle und damit einen sehr konstanten Strom unabhängig vom Lastwiderstand (C-Ladung/Entladung). Die Liniarität der Sägezahn-/Dreieckskurve ist sehr gut.

Referenz-ICs wie der LM385 führen zu hoher Langzeitstabilität des Konstantstromes, wenn für VR1, R1, VR2, und R2 entsprechend hochwertige Widerstände Verwendung finden.

Die zur Sägezahn-/Dreieckskurve gehörigen Rechteckimpulse stehen mit entsprechendem Tastgrad am 555-Ausgang zur Verfügung. Bei genauer Justierung der Dreieckspannung sind Rechteckimpulse mit dem Tastgrad 0,5 vorhanden.

Die Schaltung ist im niederen Frequenzbereich (z.B. zur Verwendung im Oszilloskop-Kennlinienschreiber) gut geeignet.

555 als AMV: AMV mit Stromquellen-Steuerung
2011-02, 2020-02 © Peter E. Burkhardt

Sägezahn/Dreieck-Generator, LED-SQ, Ua-Opamp

LED-SQ = Stromquelle mit LED-Referenz und Transistor, Ua-Opamp = Opamp-Ausgangsverstärker

Prinzip und Anwendung

Der 555 arbeitet als AMV. Das Laden und Entladen des zeitbestimmenden Kondensators C erfolgt über je eine Konstant-Stromquelle mit Transistor und LED-Referenz. Es ergibt sich ein zeitlinearer Spannungsverlauf über C. Ladezeit und Entladezeit sind getrennt einstellbar. Der 555 arbeitet dabei mit seinen Standard-Schwellwerten.

Ein Opamp verstärkt diese Sägezahn-/Dreieckspannung und liefert ein GND-bezogenes niederohmiges Signal mit einem Spitzen-Wert (peak to peak) von 10 Vss. Gleichzeitig kann das entsprechende Rechtecksignal am 555-Ausgang abgenommen werden.

Schaltungsteile

Abweichend von der AMV-Standardschaltung arbeitet der 555 mit zeitlinearer Auf-/Entladung des Kondensators C. Dazu dient die Lade-Stromquelle mit Spannungsreferenz LED1 und dem Ladetransistor Q6. Analog dazu besteht die Entlade-Stromquelle aus LED2 und Q4.

Das Ein-/Ausschalten der Stromquellen erfolgt mit den Transistoren Q5 und Q3. Die nötige Ansteuerung dazu erledigen für den Ladezweig die Schaltstufen Q1 und Q2, diese sind vom 555-internen Discharge-Transistor Qdis gesteuert. Der untere Stromquellen-Schalter Q3 wird direkt von Qdis geschaltet.

Opamp IC2:A greift das zeitlineare Signal über C hochohmig ab und verstärkt es. Mit Ua sind der Sägezahn, mit Ua1 das zugehörige Rechtecksignal niederohmig verfügbar.

Der Regler IC3 stellt eine stabile Spannung +Ub1 = 10 V für den 555, die C-Ladung und die Schaltstufen bereit. Der 2-fach-Opamp wird direkt mit der höheren Spannung +Ub = 14 V versorgt.

Funktion der Stromquelle, C-Entladung

Anhand des Entladezweiges sei die Funktion der Transistor-LED-Stromquelle erläutert. Der Entlade-Transistor Q4 vergleicht die Referenzspannung Uref2 an seiner Basis mit dem Spannungsabfall UVR22 über R2 + VR2 am Q4-Emitter. Transistor Q4 wird so gesteuert, dass immer UVR22 + UBEQ4 = Uref2 gilt. Dazu öffnet Q4 mehr oder weniger, je nachdem, ob UVR22 kleiner oder größer wird. Das Resultat der nun konstanten Spannung UVR22 ist ein konstanter Q4-Emitterstrom durch VR22.

Mit genügend hoher Q4-Stromverstärkung kann der Q4-Kollektorstrom dem Q4-Emitterstrom gleichgesetzt werden, d.h. der Q4-Kollektorstrom ist ebenfalls konstant. Die Konstanz des Kollektorstroms hängt hauptsächlich von der Uref2-Konstanz ab.

Mit dem Q4-Konstantstrom wird der auf 2/3 von Ub (obere 555-Schaltschwelle) aufgeladene Kondensator C bis auf die Q4-Kollektor-Emitter-Restspannung entladen. Wie schnell dies geschieht, bestimmt die Größe des Konstantstroms.

555 als AMV: AMV mit Stromquellen-Steuerung
2011-02, 2020-02 © Peter E. Burkhardt

Um nun die Steilheit dieser C-Entladung verändern zu können, ist VR2 vorhanden. Letzlich wird mit VR2 die Steilheit der fallenden Sägezahnflanke und damit auch die Impulsfrequenz verändert. R2 bestimmt den maximal möglichen Entladestrom und damit die minimal mögliche Abfallzeit des Sägezahnes.

Dimensionierung der Entlade-Stromquelle

Als Referenzspannung und zur Temperaturkompensation ist eine LED gut geeignet. Die Temperaturdrift der LED ist mit -2 mV/K vergleichbar mit der Drift der Q4-UBE-Strecke. Q4 und LED2 sollten beieinanderstehen (idealerweise thermischer Kontakt).

Über LED2 und VR11 fließen bei Ub1 = 10 V ca. 2,5 mA (mit VR11 festgelegt), das ergibt einen günstigen Arbeitspunkt für die rote 3mm-Kleinleistungs-LED. Der LED-Strom sollte mehr als das 10-fache des Q4-Basisstromes betragen. Dann sind die Schwankungen der LED2-Referenzspannung ( Uref2 = 1,75 V), verursacht durch den benötigten Q4-Basisstrom, gering.

Über dem Emitterwiderstand RVR22 (R2 + VR2) fallen ca. 1,1 V ab:

UVR22 = Uref2 - UBEQ4 = 1,75 V - 0,65 V = 1,1 V (konstant)

Widerstand VR22 bestimmt den Konstantstrom für die C-Entladung und berechnet sich zu:

VR22 = UVR22 / (ICQ4 - IBQ4)

Da UVR22 konstant ist und der Basisstrom IBQ4 zu vernachlässigen ist, kann ICQ4 mit VR22 eingestellt werden.

Da C linear von 2/3 Ub mit diesem Strom ICQ4 entladen werden muss (Hub des Sägezahnes zwischen 1/3 und 2/3 von Ub), ergibt sich je nach geforderter Sägezahn-Zeit TL (Low-Zeit) der benötigte Konstantstrom ICQ4:

ICQ4 = (C * 0,33 * Ub1) / TL

VR22 bestimmt also die Sägezahn-Zeit TL. VR2 ist einstellbar, R2 begrenzt den maximalen Entladestrom ICQ4.

Maximaler Entladestrom

Der maximale ICQ4 für die C-Entladung ist für die minimale Sägezahn-Abfallzeit verantwortlich. Entlade-Transistor Q4 muss für ICQ4max ausgelegt sein.

ICQ4max = UVR22 / VR22 = (Uref2 - UBEQ4) / VR22

Beispiel Uref2 = 1,75 V, R2 = 75 Ω (VR2 = 0), UBEQ4 = 0,65 V ergibt ICQ4max = 14,7 mA. Es ist also jeder Kleinleistungs-Transistor geeignet.

Minimaler Entladestrom

Der minimale ICQ4 für die C-Entladung ist für die maximale Sägezahn-Abfallzeit verantwortlich. ICQ4min kann aber nicht beliebig klein sein, da aus dem 555-Trigger-Eingang Pin 2 Strom herausfließt (max. 2 µA bei 1/3 Ub1) und auch C nicht ideal ist. Der angeschlossene Opamp zur Signal-Auskopplung hat einen sehr hohen Eingangswiderstand und ist deshalb vernachlässigbar.

Es sind also für VR22max Grenzen gesetzt:

VR22max = (Ub1 - UVR22 - UCEQ4min) / ICQ4min

Die minimale Kollektor-Emitter-Spannung UCEQ4min ist für einen vernünftigen Arbeitpunkt von Q4 notwendig und sollte 2 bis 3 V, aber wenigstens 1 V betragen.

Beispiel Ub1 = 10 V, UVR22 = 1,1 V und Wahl UCEQ4 = 2 V:

Bei Ub1 = 10 V stehen über Q4 und VR22 am Ende der C-Entladezeit nur noch 1/3 Ub = 3,33 V zur Verfügung (unterer 555-Schwellwert).

Da UVR22 + UCEQ4 = 3,1 V < 3,33 V ist, kann Q4 auch am Ende der C-Entladung noch richtig arbeiten.

Der minimale Konstantstrom ICQ4min bei größtem VR2 ist:

ICQ4min = UVR22 / (R2 + VR2) = 1,1 V / 100,075 kΩ = 10,9 µA, also noch groß genug für eine stabile Entladung bis zum unteren 555-Schwellwert.

555 als AMV: AMV mit Stromquellen-Steuerung
2011-02, 2020-02 © Peter E. Burkhardt
Dimensionierung der Lade-Stromquelle

Die Lade-Stromquelle basiert auf dem gleichen Prinzip wie die Entlade-Stromquelle, nur dass hier das Bezugspotential nicht GND, sondern Ub1 (+10 V) ist. Deshalb sind Q5 und Q6 pnp-Transistoren. Auch hier sollten Q6 und LED1 zur Temperaturkompensation beieinanderstehen (idealerweise thermischer Kontakt).

Über LED1 und R9 fließen bei Ub1 = 10 V ca. 2,5 mA (mit R9 festgelegt), das ergibt einen günstigen Arbeitspunkt für die rote 3mm-Kleinleistungs-LED. Der LED-Strom sollte mehr als das 10-fache des Q6-Basisstromes betragen. Dann sind die Schwankungen der LED1-Referenzspannung ( Uref1 = 1,75 V), verursacht durch den benötigten Q6-Basisstrom, gering.

Über dem Emitterwiderstand VR11 (VR1 + R1) fallen ca. 1,1 V ab:

UVR11 = Uref1 - UBEQ6 = 1,75 V - 0,65 V = 1,1 V (konstant)

Widerstand VR11 bestimmt den Konstantstrom für die C-Aufladung und berechnet sich zu:

VR11 = UVR11 / (ICQ6 - IBQ6)

Da UVR11 konstant ist und der Basisstrom IBQ6 zu vernachlässigen ist, kann ICQ6 mit VR11 eingestellt werden.

Da C linear von 1/3 Ub mit diesem Strom ICQ6 aufgeladen werden muss (Hub des Sägezahnes zwischen 1/3 und 2/3 von Ub), ergibt sich je nach geforderter Sägezahn-Zeit TH (High-Zeit) der benötigte Konstantstrom ICQ6:

ICQ6 = (C * 0,33 * Ub1) / TH

VR11 bestimmt also die Sägezahn-Zeit TH. VR1 ist einstellbar, R1 begrenzt den maximalen Entladestrom ICQ6.

Maximaler Ladestrom

Der maximale ICQ6 für die C-Aufladung ist für die minimale Sägezahn-Anstiegszeit verantwortlich. Lade-Transistor Q6 muss für ICQ6max ausgelegt sein.

ICQ6max = UVR11 / VR11 = (Uref1 - UBEQ6) / VR11

Beispiel Uref1 = 1,75 V, R1 = 75 Ω (VR1 = 0), UBEQ6 = 0,65 V ergibt ICQ6max = 14,7 mA. Es ist also jeder Kleinleistungs-Transistor geeignet.

Minimaler Ladestrom

Der minimale ICQ6 für die C-Aufladung ist für die maximale Sägezahn-Anstiegszeit verantwortlich. ICQ6min kann aber nicht beliebig klein sein, da in den 555-Treshold-Eingang Pin 6 Strom hineinfließt (max. 0,25 µA bei 2/3 Ub1) und auch C nicht ideal ist. Der angeschlossene Opamp zur Signal-Auskopplung hat einen sehr hohen Eingangswiderstand und ist deshalb vernachlässigbar.

Es sind also für VR11max Grenzen gesetzt:

VR11max = (Ub1 - UVR11 - UCEQ6min) / ICQ6min

Die minimale Kollektor-Emitter-Spannung UCEQ6min ist für einen vernünftigen Arbeitpunkt von Q6 notwendig und sollte 2 bis 3 V, aber wenigstens 1 V betragen.

Beispiel Ub1 = 10 V, UVR11 = 1,1 V und Wahl UCEQ6 = 2 V:

Bei Ub1 = 10 V stehen über Q6 und VR11 am Ende der C-Aufladezeit nur noch 1/3 Ub = 3,33 V zur Verfügung (10 V abzüglich oberer 555-Schwellwert 6,67 V).

Da UVR11 + UCEQ6 = 3,1 V < 3,33 V ist, kann Q6 auch am Ende der C-Aufladung noch richtig arbeiten.

Der minimale Konstantstrom ICQ6min bei größtem VR1 ist:

ICQ6min = UVR11 / (VR1 + R1) = 1,1 V / 100,075 kΩ = 10,9 µA, also noch groß genug für eine stabile Aufladung bis zum oberen 555-Schwellwert.

555 als AMV: AMV mit Stromquellen-Steuerung
2011-02, 2020-02 © Peter E. Burkhardt
Stromquellen-Steuerung bei C-Aufladung

Entsprechend der 555-AMV-Funktion ist der interne Entladetransistor Qdis bei C-Aufladung gesperrt (Ua = H wegen R3). Demzufolge muss auch Entladetransistor Q4 gesperrt sein, damit C über Q6 aufgeladen werden kann.

Damit Q4 sperrt, wird die LED2-Referenspannung und damit auch die Q4-Basis mit Transistor Q3 auf GND gelegt. Pull-Up-Widerstand R3 am Pin 7 liefert Q3-Basistrom und Q3 wird wie gewünscht durchgesteuert.

Der Ladetransistor Q6 dagegen muss bei C-Aufladung Strom liefern. Dazu muss Q5 gesperrt sein, damit die Spannungsreferenz LED1 für Q6 wirken kann. Der pnp-Transistor Q5 ist nur gesperrt, wenn auch Q2 gesperrt ist. Nur so erhält die Q5-Basis keinen Basisstrom über R7-Q2 von GND.

Damit aber Q2 und damit Q5 gesperrt sind, muss Q1 durchgesteuert sein. Pull-Up-Widerstand R3 am Pin 7 liefert Q1-Basistrom, Q2 und Q5 werden wie gewünscht gesperrt.

Stromquellen-Steuerung bei C-Entladung

Bei C-Entladung muss der Entladetransistor Q4 den Kondensator C mit einem konstanten Strom entladen, der Ladetransistor Q6 muss aber gesperrt sein. Bei C-Entladung ist der interne Entladetransistor Qdis durchgesteuert und am Pin 7 liegt L (ebenfalls Ua1 = L). Dadurch ist Q3 gesperrt, die Referenzspannung Uref2 ist freigegeben, Entladetransistor Q4 kann den Kondensator C entladen.

Durch das L am Pin 7 ist aber auch Q1 gesperrt. Das bewirkt, dass Q2 leitend ist. Der pnp-Transistor Q5 wird jetzt von GND aus über R7 mit Basisstrom versorgt. Q5 ist also auch leitend und schließt die Spannungsreferenz LED1 gegen +Ub1 kurz. Damit liegt auch die Q6-Basis auf +Ub1. Deshalb ist der Ladetransistor Q6 gesperrt und kann, wie gewünscht, keinen Ladestrom für C liefern.

Auskopplung und Verstärkung der Lade-/Entladekurve

Der Lade-/Entlade-Konstantstrom ist besonders bei niedrigen Frequenzen gering, eine zusätzliche Belastung und damit auch Verfälschung der Ladung/Entladung ist zu vermeiden. Der Sägezahn muss hochohmig ausgekoppelt werden. Außerdem soll für Kennlinien-Aufnahmen mit dem Oszi ein 10Vss-Signal bei einer 10mA-Last zur Verfügung stehen.

Für den angegebenen Frequenzbereich erfüllt der Opamp LM358:A diese Anforderungen gut. Der Opamp arbeitet als nichtinvertierender Verstärker mit einer Verstärkung von 3, da Ucss bei Ub1 = 10 V nur 3,33 V beträgt. Das ist die Differenz zwischen den 555-Schwellwerten. R16 und R14 sollten Metallschicht-Widerstände mit höchstens 1 % Toleranz sein. Uc wird über R15 eingespeist (Formeln siehe Bild).

Zusätzlich muss das Signal so verschoben werden, dass es auf GND aufsetzt. Dazu wird mit dem Spannungsteiler R12-VR3-R13 die nötige Verschiebespannung von +5 V erzeugt. Allerdings bleibt die Kollektor-Emitter-Restspannung des unteren LM358-Ausgangstransistors (pnp-Typ) über GND bestehen.

Mit VR3 ist Uc so in Richtung GND zu verschieben (Oszi, 1 kΩ Last), dass die untere Spitze des Dreiecksignals gerade in die Begrenzung geht. Die Einstellung muss im Bereich der geplanten Arbeitsfrequenz erfolgen, da der 555 bei großen Frequenzänderungen (z.B. 1:10) seine Schwellwerte aufgrund innerer Toleranzen und Laufzeiten etwas verändert.

Kondensator C2 legt den n.i.E. (nicht invertierender Eingang) an GND, damit sich R12-VR3-R13 nicht auf die Signal-Verstärkung auswirkt.

Am Ausgang steht der Sägezahn niederohmig zur Verfügung. R4 ist ein zusätzlicher Schutzwiderstand, der sich aber nicht negativ auswirkt, da der zusätzliche Spannungsabfall vom Opamp ausgeregelt wird. Der LM358 ist zwar gegen GND kurzschlussfest und kann dauernd bis 20 mA liefern, R4 schützt aber zusätzlich bei Kurzschluss nach +Ub.

Soll die Restspannung gegen GND nicht wirksam werden, muss der Opamp zusätzlich mit einer negativen Betriebsspannung von z.B. 2 Volt versorgt werden.

555 als AMV: AMV mit Stromquellen-Steuerung
2011-02, 2020-02 © Peter E. Burkhardt
Nicht benutzter Opamp des LM358

Wird Opamp IC2:B nicht benutzt, muss er so beschaltet werden, dass die Eingänge im zulässigen Gleichtaktbereich liegen. Im Single-Supply-Mode ist beim LM358 die Aussteuerung bis auf GND möglich. Deshalb kann Pin 5 auf GND gelegt werden. Für die Beschaltung als Spannungsfolger müssen die Pins 6-7 verbunden werden. Dadurch liegt der Opamp-Ausgang ebenfalls auf GND.

Wahl der Betriebsspannung Ub

Die Schaltung wurde für +Ub1 = 10 V optimiert. Da das Aussteuern des Opamp LM358 nicht bis zu seiner positiven Betriebsspannung möglich ist, wird er mit der höheren Spannung +Ub = 14 V versorgt. Diese Spannung muss nicht stabil, aber als Spannungsregler-Eingangsspannung mindestens 13 V groß sein.

Der Spannungsregler IC3 liefert die stabile Betriebsspannung +Ub1, die hier unbedingt nötig ist. Schaltungsbedingt wirkt die 555-typische Ub-Unabhängigkeit der erzeugten Impulse hier nicht.

Die 555-Schwellwerte sind intern auf 1/3 bzw. 2/3 von +Ub1 festgelegt, die mit LED1 und LED2 referenzierten Konstantströme sind aber unabhängig von Ub. Das bedeutet, eine Ub1-Änderung würde die 555-Schaltschwellen verschieben, den Lade-/Entladestrom aber nicht. Das bedeutet, die Sägezahnsteilheit bleibt zwar konstant, die Zeit bis zum Erreichen des oberen/unteren Schwellwertes aber nicht (wegen der veränderten Schwellwerte). Die Sägezahn-Frequenz würde sich also ändern.

Ist dagegen +Ub1 stabil, bleiben Frequenz und Spannungswerte der Sägezahn-/Dreieckschwingung ebenfalls stabil.

Frequenz

Abhängig von den frequenzbestimmenden Bauelementen C, VR1, R1, R2, und VR2 wurde die Frequenz der Dreieckschwingung gemessen und dabei die Signaltreue des Ua-Ausgangs beobachtet. Es ergaben sich die in der Schaltung angegebenen Frequenzbereiche. Bis über 100 kHz sind problemlos erreichbar.

Allerdings liefert der verwendete Opamp nur bis etwa 17 kHz eine akzeptable Kurvenform. Auch ist die Einstellung mit VR3 bei höheren Frequenzen kritisch.

Für die vorgesehene Anwendung zur Oszi-Darstellung von Kennlinien ist eine Frequenz von 100 bis 200 Hz völlig ausreichend. Viel wichtiger ist die Linearität des Signals und möglichst kurze Anstiegs-/Abfallzeiten des Sägezahns.

Anstiegs-/Abfallzeit der Sägezahnkurve

Aufgrund der niedrigen Begrenzungswiderstände R1 und R2 (jeweils 75 Ω) sind die minimalen Anstiegs-/Abfallzeiten kurz (in Abhängigkeit von C). Die Sägezahn-Anstiegszeit zur Abfallzeit verhält sich näherungsweise wie die Widerstände VR1 + R1 zu VR2 + R2. Das bedeutet, in der angegebenen Dimensionierung kann das Verhältnis der Sägezahnzeiten bis 1 zu 1333 werden (bei VR1 und/oder VR2 = 100 kΩ).

Das ist vorteilhaft, da so der Rücklauf (Sägezahn-Abfallzeit) einer gezeichneten Kennlinie auf dem Oszi unsichtbar bleibt.

Fazit

Für die Anwendung als Signalgenerator zur oszillografischen Kennlinien-Darstellung ist die Schaltung gut geeignet. Bei geeigneter Umschaltung der Frequenz und Kurvenform (Dreieck/Sägezahn, steigend/fallend) und wegen des Impulsausgangs Ua1 ist der Generator vielseitig verwendbar.

555 als AMV: AMV mit Stromquellen-Steuerung
2011-02, 2020-02 © Peter E. Burkhardt

Sägezahn/Dreieck-Generator, LED-SQ, Ua-Opamp (Curve tracer)

LED-SQ = Stromquelle mit LED-Referenz und Transistor, Ua-Opamp = Opamp-Ausgangsverstärker

Prinzip und Anwendung

Der 555 arbeitet als AMV. Das Laden und Entladen des zeitbestimmenden Kondensators C erfolgt über je eine Konstant-Stromquelle mit Transistor und LED-Referenz. Es ergibt sich ein zeitlinearer Spannungsverlauf über C. Ladezeit und Entladezeit sind getrennt in Stufen einstellbar. Der 555 arbeitet dabei mit seinen Standard-Schwellwerten.

Ein Opamp verstärkt diese Sägezahn-/Dreieckspannung und liefert ein GND-bezogenes niederohmiges Signal mit einem Spitzen-Wert (peak to peak) von 10 Vss. Gleichzeitig kann das entsprechende Rechtecksignal am 555-Ausgang abgenommen werden.

Anwendung

Die Schaltung kann zur Kennlinien-Darstellung von Halbleiter-Übergängen auf dem analogen Oszilloskop (X-Y-Modus) eingesetzt werden.

Hinweis

Die Schaltung ist fast identisch zur Schaltung "Sägezahn/Dreieck-Generator, LED-SQ, Ua-Opamp" im vorigen Abschnitt, nur die Frequenzwahl erfolgt jetzt mittels Stufen-Schalter. Einige Details sind in der folgenden Beschreibung nicht enthalten. Die genannte Schaltung im vorigen Abschnitt ist ausführlich beschrieben und enthält u.a. die Berechnung der Stromquellen.

Schaltungsteile

Abweichend von der AMV-Standardschaltung arbeitet der 555 mit zeitlinearer Auf-/Entladung des Kondensators C. Dazu dient die Lade-Stromquelle mit Spannungsreferenz LED1 und dem Ladetransistor Q6. Analog dazu besteht die Entlade-Stromquelle aus LED2 und Q4.

Das Ein-/Ausschalten der Stromquellen erfolgt mit den Transistoren Q5 und Q3. Die nötige Ansteuerung dazu erledigen für den Ladezweig die Schaltstufen Q1 und Q2, diese sind vom 555-internen Discharge-Transistor Qdis gesteuert. Der untere Stromquellen-Schalter Q3 wird direkt von Qdis geschaltet.

Opamp IC2:A greift das zeitlineare Signal über C hochohmig ab und verstärkt es. Mit Ua sind der Sägezahn, mit Ua1 das zugehörige Rechtecksignal niederohmig verfügbar.

Der Regler IC3 stellt eine stabile Spannung +Ub1 = 10 V für den 555, die C-Ladung und die Schaltstufen bereit. Der 2-fach-Opamp wird direkt mit der höheren Spannung +Ub = 14 V versorgt.

555 als AMV: AMV mit Stromquellen-Steuerung
2011-02, 2020-02 © Peter E. Burkhardt
Frequenz-/Zeiteinstellung für die Ausgangsspannung Ua

Die Frequenz- und Zeiteinstellung für Ua ist auf die Anwendung als Curve Tracer abgestimmt. Kondensator C ist mit 150 nF festgelegt. Über die Stufenschalter S2 und S3 ist die Sägezahn-Anstiegszeit bzw. -Abfallzeit wählbar (siehe Bild). Da S2 und S3 unabhängig schaltbar sind, kann vom ansteigenden Sägezahn über ein Dreiecksignal bis zum abfallenden Sägezahn jede Zwischenstufe im Rahmen der schaltbaren Zeiten gewählt werden. Es sind Zeiten zwischen 50 µs und 5 ms einstellbar.

Bei Bedarf können zum genauen Abgleich der wählbaren Zeiten die Widerstände R22, R23, R24 und R32, R33, R34 jeweils durch eine Reihenschaltung eines Fest-R mit einem Einstell-R ersetzt werden.

Auch sind Erweiterungen durch noch mehr Schaltstufen möglich. Oder die Einstellung erfolgt kontinuierlich durch je ein Potentiometer für die Anstiegszeit und die Abfallzeit.

Impulsfolge Ua

Entsprechend der Anstiegs-/Abfallzeit-Wahl ändert sich neben der Frequenz auch der Tastgrad der Rechteck-Pulsfolge am Ausgang Ua. Für gleiche Schalterstellung S2 = S3 liegt die Ua-Frequenz (Dreieckschwingung) zwischen 100 Hz und 10 kHz bei einem Tastgrad von 0,5. Mit unterschiedlicher Einstellung von S2 und S3 ist der Tastgrad im Verhältnis 1:100 bzw. 100:1 wählbar.

Funktion der Stromquelle, C-Entladung

Anhand des Entladezweiges sei die Funktion der Transistor-LED-Stromquelle erläutert. Der Entlade-Transistor Q4 vergleicht die Referenzspannung Uref2 an seiner Basis mit dem Spannungsabfall über R2 + R2x am Q4-Emitter zuzüglich der Q4-Basis-Emitterspannung. Transistor Q4 wird so gesteuert, dass diese Teilspannungen immer der Referenzspannung Uref2 entsprechen. Dazu öffnet Q4 mehr oder weniger, je nachdem, ob der Spannungsabfall über den Q4-Emitter-Widerständen kleiner oder größer wird. Das Resultat der nun konstanten Q4-Emitterspannung ist ein konstanter Q4-Emitterstrom.

Mit genügend hoher Q4-Stromverstärkung kann der Q4-Kollektorstrom dem Q4-Emitterstrom gleichgesetzt werden, d.h. der Q4-Kollektorstrom ist ebenfalls konstant. Die Konstanz des Kollektorstroms hängt hauptsächlich von der Uref2-Konstanz ab.

Mit dem Q4-Konstantstrom wird der auf 2/3 von Ub (obere 555-Schaltschwelle) aufgeladene Kondensator C bis auf die Q4-Kollektor-Emitter-Restspannung entladen. Wie schnell dies geschieht, bestimmt die Größe des Konstantstroms.

Um nun die Steilheit dieser C-Entladung verändern zu können, sind die Widerstände R22, R23 und R24 vorhanden. Letzlich wird mit Schalter S3 die Steilheit der fallenden Sägezahnflanke und damit auch die Impulsfrequenz verändert. R2 bestimmt den maximal möglichen Entladestrom und damit die minimal mögliche Abfallzeit des Sägezahnes.

Stromquellen-Steuerung bei C-Aufladung

Entsprechend der 555-AMV-Funktion ist der interne Entladetransistor Qdis bei C-Aufladung gesperrt (Ua = H wegen R3). Demzufolge muss auch Entladetransistor Q4 gesperrt sein, damit C über Q6 aufgeladen werden kann.

Damit Q4 sperrt, wird die LED2-Referenspannung und damit auch die Q4-Basis mit Transistor Q3 auf GND gelegt. Pull-Up-Widerstand R3 am Pin 7 liefert Q3-Basistrom und Q3 wird wie gewünscht durchgesteuert.

Der Ladetransistor Q6 dagegen muss bei C-Aufladung Strom liefern. Dazu muss Q5 gesperrt sein, damit die Spannungsreferenz LED1 für Q6 wirken kann. Der pnp-Transistor Q5 ist nur gesperrt, wenn auch Q2 gesperrt ist. Nur so erhält die Q5-Basis keinen Basisstrom über R7-Q2 von GND.

Damit aber Q2 und damit Q5 gesperrt sind, muss Q1 durchgesteuert sein. Pull-Up-Widerstand R3 am Pin 7 liefert Q1-Basistrom, Q2 und Q5 werden wie gewünscht gesperrt.

Stromquellen-Steuerung bei C-Entladung

Bei C-Entladung muss der Entladetransistor Q4 den Kondensator C mit einem konstanten Strom entladen, der Ladetransistor Q6 muss aber gesperrt sein. Bei C-Entladung ist der interne Entladetransistor Qdis durchgesteuert und am Pin 7 liegt L (ebenfalls Ua1 = L). Dadurch ist Q3 gesperrt, die Referenzspannung Uref2 ist freigegeben, Entladetransistor Q4 kann den Kondensator C entladen.

Durch das L am Pin 7 ist aber auch Q1 gesperrt. Das bewirkt, dass Q2 leitend ist. Der pnp-Transistor Q5 wird jetzt von GND aus über R7 mit Basisstrom versorgt. Q5 ist also auch leitend und schließt die Spannungsreferenz LED1 gegen +Ub1 kurz. Damit liegt auch die Q6-Basis auf +Ub1. Deshalb ist der Ladetransistor Q6 gesperrt und kann, wie gewünscht, keinen Ladestrom für C liefern.

555 als AMV: AMV mit Stromquellen-Steuerung
2011-02, 2020-02 © Peter E. Burkhardt
Auskopplung und Verstärkung der Lade-/Entladekurve

Der Lade-/Entlade-Konstantstrom ist besonders bei niedrigen Frequenzen gering, eine zusätzliche Belastung und damit auch Verfälschung der Ladung/Entladung ist zu vermeiden. Der Sägezahn muss hochohmig ausgekoppelt werden. Außerdem soll für Kennlinien-Aufnahmen mit dem Oszi ein 10Vss-Signal bei einer 10mA-Last zur Verfügung stehen.

Für den angegebenen Frequenzbereich erfüllt der Opamp LM358:A diese Anforderungen gut. Der Opamp arbeitet als nichtinvertierender Verstärker mit einer Verstärkung von 3, da Ucss bei Ub1 = 10 V nur 3,33 V beträgt. Das ist die Differenz zwischen den 555-Schwellwerten. R16 und R14 sollten Metallschicht-Widerstände mit höchstens 1 % Toleranz sein. Uc wird über R15 eingespeist (Formeln siehe Bild).

Zusätzlich muss das Signal so verschoben werden, dass es auf GND aufsetzt. Dazu wird mit dem Spannungsteiler R12-VR3-R13 die nötige Verschiebespannung von +5 V erzeugt. Allerdings bleibt die Kollektor-Emitter-Restspannung des unteren LM358-Ausgangstransistors (pnp-Typ) über GND bestehen.

Mit VR3 ist Uc so in Richtung GND zu verschieben (Oszi, 1 kΩ Last), dass die untere Spitze des Dreiecksignals gerade in die Begrenzung geht. Die Einstellung muss im Bereich der geplanten Arbeitsfrequenz erfolgen, da der 555 bei großen Frequenzänderungen (z.B. 1:10) seine Schwellwerte aufgrund innerer Toleranzen und Laufzeiten etwas verändert.

Kondensator C2 legt den n.i.E. (nicht invertierender Eingang) an GND, damit sich R12-VR3-R13 nicht auf die Signal-Verstärkung auswirkt.

Am Ausgang steht der Sägezahn niederohmig zur Verfügung. R4 ist ein zusätzlicher Schutzwiderstand, der sich aber nicht negativ auswirkt, da der zusätzliche Spannungsabfall vom Opamp ausgeregelt wird. Der LM358 ist zwar gegen GND kurzschlussfest und kann dauernd bis 20 mA liefern, R4 schützt aber zusätzlich bei Kurzschluss nach +Ub.

Soll die Restspannung gegen GND nicht wirksam werden, muss der Opamp zusätzlich mit einer negativen Betriebsspannung von z.B. 2 Volt versorgt werden.

Nicht benutzter Opamp des LM358

Wird Opamp IC2:B nicht benutzt, muss er so beschaltet werden, dass die Eingänge im zulässigen Gleichtaktbereich liegen. Im Single-Supply-Mode ist beim LM358 die Aussteuerung bis auf GND möglich. Deshalb kann Pin 5 auf GND gelegt werden. Für die Beschaltung als Spannungsfolger müssen die Pins 6-7 verbunden werden. Dadurch liegt der Opamp-Ausgang ebenfalls auf GND.

Wahl der Betriebsspannung Ub

Die Schaltung wurde für +Ub1 = 10 V optimiert. Da das Aussteuern des Opamp LM358 nicht bis zu seiner positiven Betriebsspannung möglich ist, wird er mit der höheren Spannung +Ub = 14 V versorgt. Diese Spannung muss nicht stabil, aber als Spannungsregler-Eingangsspannung mindestens 13 V groß sein.

Der Spannungsregler IC3 liefert die stabile Betriebsspannung +Ub1, die hier unbedingt nötig ist. Schaltungsbedingt wirkt die 555-typische Ub-Unabhängigkeit der erzeugten Impulse hier nicht.

Die 555-Schwellwerte sind intern auf 1/3 bzw. 2/3 von +Ub1 festgelegt, die mit LED1 und LED2 referenzierten Konstantströme sind aber unabhängig von Ub. Das bedeutet, eine Ub1-Änderung würde die 555-Schaltschwellen verschieben, den Lade-/Entladestrom aber nicht. Das bedeutet, die Sägezahnsteilheit bleibt zwar konstant, die Zeit bis zum Erreichen des oberen/unteren Schwellwertes aber nicht (wegen der veränderten Schwellwerte). Die Sägezahn-Frequenz würde sich also ändern.

Ist dagegen +Ub1 stabil, bleiben Frequenz und Spannungswerte der Sägezahn-/Dreieckschwingung ebenfalls stabil.

555 als AMV: AMV mit Stromquellen-Steuerung
2011-02, 2020-02 © Peter E. Burkhardt
Prinzip der Kennlinien-Darstellung

Im Bild ist als Beispiel die Testschaltung für die Darstellung einer Dioden-Kennlinie dargestellt. Über der Reihenschaltung Rv-D lässt die Sägezahnspannung U2 den ansteigenden Strom IF fließen. IF ist nahezu proportional zu U2, wenn man von der Nichtlinearität der Diode absieht.

U2 ist mit dem Y-Kanal des Oszis verbunden, die Spannung UF über D mit dem X-Kanal. Der Zeitbasis-Schalter des Oszis steht auf 'X-Y' (X-Y-Modus). Je größer U2 und damit IF wird, desto mehr wird der Oszi-Strahl positiv (nach oben, entlang der y-Achse) verschoben. Gleichzeitig erhöht sich die Dioden-Spannung UF und der Oszi-Strahl wird nach rechts (entlang der X-Achse) abgelenkt. Da aber die Abhängigkeit UF vom Strom IF nichtlinear ist, ergibt sich anschaulich die entsprechende Dioden-Kennlinie im 1. Quadranten des Koordinatensystems.

Mit Wahl der X- und Y-Verstärkungsfaktoren am Oszi kann die Kennlinie im sichtbaren Bereich und in der gewohnten Form dargestellt werden. Es ist genau zu erkennen, wie groß UF bei welchem Strom ist. Besonders beim Vergleichen unterschiedlicher Diodentypen fällt die Auswahl leichter, wenn es z.B. auf niedrige Fluss-Spannung ankommt.

Da der fließende Strom vom Vorwiderstand abhängt, sind mit Rv bis zu 10 mA wählbar (nominale Belastungsgrenze des Ausgangs). Die Zuführung des Stroms IF über eine spannungsgesteuerte Stromquelle mit hohem differentiellen Innenwiderstand (als Ersatz für Rv) wäre natürlich genauer. Die Nichtlinearität des Messobjekts würde sich dann nicht auf die Linearität der Y-Achse auswirken. Bei einer Diode z.B. ergibt sich eine gewisse Stauchung der Y-Achse am Anfang des Sägezahns (z.B. Null bis nahe 0,5 V).

Aber trotzdem, vergleichende Messungen sind möglich. Es ist erstaunlich, wie sich z.B. Referenzelemente (LM385) verhalten, bevor sie den regulären Arbeitsbereich erreichen. Oder auch Z-Dioden sind gut vergleichbar. Allerdings lässt die begrenzte Ua-Spannung nur Messungen unterhalb 10 V zu.

Fazit

Für die Anwendung als Signalgenerator zur oszillografischen Kennlinien-Darstellung ist die Schaltung gut geeignet. Bei Erweiterung in Richtung höherer Frequenzen (kürzere Anstiegs-/Abfallzeiten) muss evtl. ein anderer Opamp eingesetzt werden. Die Anwendung eines Präzisions-Opamp mit hoher Grenzfrequenz in Verbindung mit einem Transistor als Booster (Power Amplifier) müsste dann die erhöhten Anforderungen erfüllen.

555 als AMV: AMV mit Stromquellen-Steuerung
2020-02 © Peter E. Burkhardt

Sägezahn/Dreieck-Generator, LED-SQ, Diodes control

LED-SQ = Stromquelle mit LED-Referenz und Transistor

Schaltung und Funktion

Dieser Generator mit stromgesteuerter Auf- und Entladung des Kondensators kann Dreieck-, Sägezahn- und Rechteckimpulse liefern. Lade- und Entladezeit sind getrennt einstellbar, so dass sich vielfältige Impulsformen ergeben. Die Rechteckimpulse können auch zur PWM-Steuerung verwendet werden, da die Einschaltdauer mindestens von 6 % bis 94 % änderbar ist.

Die Steuerung der Stromquellen mit Transistorschaltstufen wurde durch eine einfache Diodensteuerung ersetzt, der Aufwand der Schaltung ist gering.

Schaltungsprinzip

Die Stromquellen mit Q1 und Q2 laden/entladen den Kondensator C linear zwischen 1/3 Ub bis 2/3 Ub. Die Ansteuerung dazu erfolgt ausgehend vom 555-Ausgang Pin 3 mittels der Diodenkombination D1 bis D4. Zur Auskopplung der Lade-/Entladekurve dient der Emitterfolger mit Q3. Am Ausgang Ua steht ein Rechtecksignal zur Verfügung, dessen Tastgrad der jeweiligen Lade-/Entladezeit entspricht.

Stromquellen mit LED-Referenz

Die Stromquelle mit Q1 dient der Aufladung, die Stromquelle mit Q2 der Entladung von C. Beide Stromquellen werden so gesteuert, dass jeweils eine leitend, die andere gesperrt ist.

Näheres zur Konstantstromquelle mit LED steht in "Sägezahn-Generator, LED-SQ".

Mit VR1 ist die Ladezeit, mit VR2 die Entladezeit einstellbar. R1 bzw. R2 begrenzen jeweils den maximalen Konstantstrom so, dass sich mit C = 10 nF eine minimale Lade- bzw. Entladezeit von mehr als 30 µs ergibt. Das ist notwendig, da bei kürzeren Zeiten zunehmend die Schaltschwellen 1/3 und 2/3 vom 555 nicht eingehalten werden. Ist die Ladezeit zu kurz, schießt die Ladekurve über 2/3 von Ub hinaus, ist die Entladezeit zu kurz, sinkt die untere Schaltschwelle unter 1/3 von Ub.

Stromquellen-Steuerung mit Dioden

Wenn die obere Q1-Stromquelle den Kondensator C lädt, muss die untere Q2-Stromquelle gesperrt sein. Wird dagegen C durch Q2-Stromquelle entladen, darf die obere Q1-Stromquelle keinen Strom für C liefern. Das sind die Bedingungen, damit das Wechselspiel zwischen C-Laden und C-Entladen stromgesteuert funktioniert und somit zusammen mit dem 555 eine Schwingung entstehen kann.

Der 555-Ausgang liefert das nötige Steuersignal. Beim Laden ist Ua auf H, beim Entladen auf L. H bedeutet fast +Ub, L dagegen fast GND. Die Dioden-Steuerung funktioniert nun wie folgt: Anfangs (nach Ub EIN) führt der 555-Ausgang H-Pegel. Dadurch ist D4 leitend, D2 aber gesperrt, da das Uc-Potential weit unterhalb des H-Pegels liegt. D3 ist auch gesperrt. Diese Schaltzustände haben zur Folge, dass die Q1-Stromquelle den Kondensator C über VR1-Q1-D1 aufladen kann. Die Q2-Entlade-Stromquelle hat darauf keinen Einfluss, da sie durch die gesperrte Diode D2 abgetrennt ist.

555 als AMV: AMV mit Stromquellen-Steuerung
2020-02 © Peter E. Burkhardt

Mit dem C-Laden steigt Uc, und zwar bis zur oberen 555-Schwelle. D4 ist bis dahin immer noch leitend, D2 und D3 gesperrt. Die Verhältnisse ändern sich erst, wenn der 555-Ausgang auf L umschaltet und damit der Entladezyklus beginnt.

Durch L-Pegel am 555-Ausgang wird jetzt D3 leitend, D1 wird gesperrt, die Q1-Ladestromquelle wird abgetrennt. Auch D4 ist bei L am 555-Ausgang gesperrt.

Nun ist der Pfad D2-Q2-VR2 leitend, das C-Entladen erfolgt. Dabei sinkt der Uc-Pegel. Wird die untere 555-Schwelle 1/3 von Ub unterschritten, schaltet der 555-Ausgang wieder auf H. D3 sperrt wieder, D4 ist leitend und D2 sperrt ebenfalls. Damit kann die Q1-Stromquelle den vorher auf 1/3 entladenen Kondensator C wieder aufladen, und zwar bis zur 2/3-Grenze, d.h. bis zur oberen 555-Schwelle. Dann wird wieder umgeschaltet usw.

Die Steuerung mit Dioden funktioniert eigentlich ganz einfach, allerdings muss man die Fluss-Spannungen in Kauf nehmen. Durch das stromgesteuerte Laden und Entladen ist das aber kein Nachteil.

Auskopplung der Lade-/Entladekurve

Der Lade-/Entlade-Konstantstrom ist besonders bei niedrigen Frequenzen gering, so dass der Sägezahn hochohmig ausgekoppelt werden muss. Der eingesetzte Emitterfolger hat bei einer Q3-Stromverstärkung von 200 etwa den 200-fachen Eingangswiderstand des Emitterwiderstandes R5, also ca. 2 MOhm. Niedriger sollte R5 nicht gewählt werden, da dann die Lade-/Entladeschaltung zu sehr belastet wird. Die Lade-/Entladekurve hat natürlich bezogen auf GND den gleichen Hub und Abstand wie über C (1/3 bis 2/3 von Ub). Allerdings ist die Kurve durch die Q3-Basis-Emitterspannung um ca. 0,6 V in Richtung GND versetzt. Soll die Kurve auf GND aufsetzen, ist durch die Folgeschaltung eine entsprechende Verschiebung erforderlich.

Ausgang für die AMV-Rechteck-Impulse

Am 555-Ausgang stehen die bezüglich Tastgrad veränderlichen Rechteckimpulse zur Verfügung. Der Ausgang sollte nicht zu sehr belastet werden, 1 kOhm bei 12 V sind aber kein Problem. Hauptsache ist, die Diode D3 "sieht" ein nahe GND gelegenes L, und die Diode D4 "erhält" einen H-Pegel, der mehr als 2 Diodenstrecken oberhalb der 555-2/3-Schwelle liegt. Somit ist die Arbeitsweise der Diodenumschaltung gesichert.

Eigentlich hätte sich auch angeboten, den Discharge-Ausgang Pin 7 für die Steuerung zu benutzen. Das brachte aber am obersten Frequenzende Nachteile, da der Discharge-Ausgang nicht völlig synchron mit dem 555-Ausgang Pin 3 schaltet. Pin 7 bleibt deshalb unbeschaltet.

Frequenz und minimale Anstiegs-/Abfallzeit der Sägezahnkurve

Abhängig von den frequenzbestimmenden Bauelementen C, R1, VR1, R2 und VR2 wurde die Frequenz der Dreieckschwingung bei einer Betriebsspannung von 12 V gemessen. Im Bild sind die Werte eingetragen.

Aufgrund der Begrenzungswiderstände R1 und R2 (jeweils 1 kOhm) bleiben die minimalen Anstiegs-/Abfallzeiten relativ groß (in Abhängigkeit von C). Die Sägezahn-Anstiegszeit zur Abfallzeit verhält sich näherungsweise wie die Widerstände VR11 zu VR22. Das sind die jeweils wirksamen Lade- bzw. Entladewiderstände, die durch die Potis VR1 und VR2 zusammen mit den entsprechenden Schutzwiderständen R1 und R2 gebildet sind.

Welcher Tastgrad D sich erreichen lässt, wurde ebenfalls gemessen bzw. errechnet. Für eine 100%-ige PWM-Regelung reicht es zwar nicht, aber das ist auch nicht immer nötig.

Die obere Frequenzgrenze wird auch hier in erster Linie vom 555 bestimmt, dessen Schwellwerte mit immer kürzer werdender Lade- bzw. Entladezeit vom 555-FF nicht mehr zeitig genug geschaltet werden. Das heißt, die Reaktionszeit des 555 ist zu groß, um das Über- oder Unterschreiten des jeweiligen Schwellwerts zu verhindern.

In der Schaltung ist der 1nF-Bereich kritisch. Mehr als 50 kHz sollten nicht genutzt werden, wenn es auf die Einhaltung der Schwellwerte und damit auf den Uss-Wert der Dreieckschwingung ankommt.

Die Kurvenform bleibt aber bis zum angegebenen Maximalwert von über 100 kHz akzeptabel. Bei niedrigen Frequenzen gibt es natürlich keinerlei Einschränkungen. Eine Periodendauer der Ua1-Kurve von mehr als 60 Sekunden bei guter Linearität sind kein Problem.

Wahl der Betriebsspannung Ub

Optimal ist, wenn Ub hoch ist. Die Messungen wurden hier bei 12 V gemacht. unterhalb 6 V ist die Kurvenform mit steigender Frequenz nicht mehr so, wie es sein sollte. Die obere 555-Grenze von 16 V kann aber ausgeschöpft werden.

Fazit

Die Schaltung besticht durch die einfache Steuerung der LED-Stromquellen bei großem Frequenzbereich und trotzdem guter Kurvenform.

CMOS-555 als AMV: AMV mit Stromquellen-Steuerung
2017, 2020-02 © Peter E. Burkhardt

CMOS-555-AMV mit linearer Kondensatorladung

Die CMOS-Ausführung des 555 ist beim Aufbau eines astabilen Multivibrators (AMV) gegenüber dem 555 in Bipolartechnik vorteilhafter:

Als einzigen Nachteil könnte man die etwas geringere Strombelastbarkeit des Pin3-Ausgangs werten. Doch meist ist dies nicht von Bedeutung, vor allem wenn der 555 nicht direkt irgendwelche Lasten schalten muss. Je nach Hersteller und Anschluss der Last (Sink or Source) reicht die Belastbarkeit von 10 mA bis 100 mA, ein Blick in das jeweilige Datenblatt lohnt sich.

CMOS-555-Sägezahn-Generatoren

Zur Realisierung eines linearen Spannungsanstiegs muss die Kondensatoraufladung mit einem konstanten Strom erfolgen. In der Standardschaltung erfolgt die C-Aufladung nur über einen ohmschen Widerstand und damit exponential nach der e-Funktion.

Die für eine lineare Auf- und Entladung erforderlichen Stromquellen sind schaltungstechnisch auf verschiedene Art und Weise realisierbar. Bei der Beschreibung von Sägezahn-/Dreieckgeneratoren mit dem bipolaren 555 (siehe weiter oben) sind einige Möglichkeiten aufgeführt. Mich hat interessiert, wie sich der CMOS-555 als AMV verhält. Besonders das frequenzbestimmende Schaltverhalten der 555-Komparatoren im Zusammenspiel mit dem Entladetransistor sollte beim CMOS-555 besser sein. Es entstanden die nachfolgend beschriebenen Schaltungen.

Sägezahn-Generator, LM336-SQ

LM336-SQ = Stromquelle mit Referenzelement LM336

Bereits der folgende einfache Sägezahn-Generator mit Transistor-Stromquelle zeigt die Vorteile beim Einsatz des CMOS-555. Die nutzbare Frequenz (mit stabiler Sägezahnamplitude) liegt bei 100 kHz, beim bipolaren 555 waren es nur ca. 40 kHz.

Schaltungsprinzip

Transistor Q1, die Widerstände R1 bis R3, VR1 und die 2,5V-Spannungsreferenz IC2 bilden eine Stromquelle. Der konstante Strom Ic lädt den Kondensator C1 auf. Ist die obere 555-Schwelle erreicht (2/3 von Ub), wird das 555-interne FF (Flip-Flop) rückgesetzt, Ua1 schaltet auf L (GND), ebenso ist jetzt der Entladetransistor Qdis durchgesteuert.

Discharge-Ausgang (Pin 7) hängt direkt an C1. Deshalb wird C1 sofort entladen, und zwar mit maximal möglicher Geschwindigkeit. Begrenzend wirkt nur der Kanalwiderstand des Mosfets. Die C1-Spannung Uc sinkt also schlagartig und erreicht schnell die untere 555-Schwelle (1/3 von Ub).

CMOS-555 als AMV: AMV mit Stromquellen-Steuerung
2017, 2020-02 © Peter E. Burkhardt

Mit Unterschreiten der unteren Schaltschwelle wird das 555-FF wieder gesetzt und Qdis sperrt. Nun kann sich C1 wieder über R1-VR1-Q1 zeitlinear aufladen. Ein neuer Zyklus beginnt.

Stromquelle mit Referenzelement

IC2 ist eine temperaturstabile 2,5V-Bandgap-Referenz, die aber hier nicht nötig wäre, da Transistor Q1 mit seiner BE-Strecke einen negativen Temperaturkoeffizient von -2 mV/°C einbringt. Die LM336-Referenz wurde aber fast einheitlich bei allen folgenden Schaltungen verwendet.

Will man einen gewissen Ausgleich des BE-Temperaturgangs erreichen, kann anstelle IC2 eine LED treten. Eine LED hat dann aber wieder den Nachteil, empfindlicher auf Änderungen der Versorgungsspannung Ub zu reagieren.

Frequenzeinstellung mit Poti VR1

Die Frequenz der erzeugten Sägezahn-Schwingung (über C1) bzw. der Rechteck-Schwingung (am 555-Ausgang Pin 3) ist von der Zeit zum Laden und Entladen des Kondensators abhängig. Die Entladung erfolgt schlagartig. Diese Zeit kann deshalb (im wahrsten Sinne des Wortes) unterschlagen werden. Maßgebend ist also die Aufladezeit. Diese ist von der C1-Kapazität, von den Schaltschwellen und vom Ladestrom abhängig.

Da der C1-Ladestrom nur von R1 + VR1 abhängt (alle anderen Parameter seien konstant), ist die Frequenzeinstellung leicht mit dem Poti VR1 zu realisieren. Erzielte Frequenzbereiche sind im Bild eingetragen. Der Begrenzungswiderstand R1 ist nötig, damit die Stromquelle auch bei hohem Strom (kurze Anstiegsflanke des Sägezahns) einen konstanten Strom liefert.

Untere 555-Schwelle

Ist der Kondensator C1 relativ klein und deshalb die fallende Flanke des Sägezahns sehr kurz, wird durch die inneren 555-Laufzeiten die untere Schwelle weit unterschritten, bis endlich das FF auf H am Ausgang umschaltet, den Entladetransistor Qdis sperrt und somit die C-Entladung stoppt. Im Diagramm (Bild) ist dies dargestellt.

Allerdings ist die Flanken-Mindestzeit, ab der kein Fehler mehr auftritt, beim CMOS-555 wesentlich kürzer als beim bipolaren 555. Es sollte bei direktem Kurzschluss des Kondensators C1 eine Kapazität von wenigsten 100 nF eingebaut werden. Natürlich könnte man auch die fallende Flanke künstlich durch einen Reihen-Widerstand am Discharge-Ausgang verlängern. Längere Rückflanken sind aber beim Sägezahn meist unerwünscht. Somit zeigt sich auch hier die Geschwindigkeits-Grenze des 555.

Ausgänge

Am 555-Ausgang Pin 3 sind die AMV-L-Impulse verfügbar. Deren Amplitude reicht von GND bis +Ub, da die Gegentakt-Mosfet-Endstufe des CMOS-555 Rail-to-Rail-Eigenschaften hat. Nur bei größerer Belastung sinkt der obere Pegel (H) etwas ab und der untere Pegel (L) wird geringfügig angehoben. Wird der gesamte GND-bezogene Spannungshub benötigt, sollte der Ausgang nicht belastet werden. Bei entsprechend gewählter Betriebsspannung sind unmittelbar Digital-ICs mit CMOS-Eingängen anschließbar.

Der Sägezahn ist über C1 verfügbar und muss hochohmig abgenommen werden, damit der Sägezahnverlauf nicht zusätzlich verzerrt wird. Dieses analoge Signal (Ua) ist vorzugsweise mit einem Opamp-Spannungsfolger auszukoppeln.

Auskopplung des Sägezahns mit Emitterfolger

Die Auskopplung des Sägezahns mit einem Emitterfolger ist einfach, da kein Opamp benötigt wird. Beträgt der Emitterwiderstand 10 kOhm, ist bei 200-facher Stromverstärkung des Transistors mit einem Eingangswiderstand von 2 MOhm zu rechnen. Allerdings ist dieser Eingangswiderstand der Transistorstufe beim CMOS-555 (im Gegensatz zum bipolaren 555) nicht zu vernachlässigen. Immerhin liegt der Eingangswiderstand von ca. 2 MOhm parallel zum internen Referenzspannungsteiler mit 3x 100 kOhm.

Der Ua-Sägezahn hat natürlich bezogen auf GND den gleichen Hub und Abstand wie über C1 (1/3 bis 2/3 von Ub). Soll der Sägezahn auf GND aufsetzen, ist durch die Folgeschaltung eine entsprechende Verschiebung erforderlich.

Wahl der Betriebsspannung Ub

Optimal ist, wenn Ub hoch ist. 12 V sind günstig. Funktionsfähig ist die Schaltung im gesamten CMOS-555-Ub-Bereich. Dabei wurde für CMOS-555 einheitlich der Bereich von 3 bis 15 V angenommen. Je nach Hersteller sind auch Ub-Werte von weniger als 3 V bzw. mehr als 15 V spezifiziert.

Fazit

Ein Sägezahn-Generator mit Frequenzeinstellung lässt sich mit dem CMOS-555 bis zu einer Frequenz von 25 kHz gut realisieren, wobei der Sägezahn seine Pegelgrenzen (1/3 bis 2/3 von Ub) noch nicht verlässt.

CMOS-555 als AMV: AMV mit Stromquellen-Steuerung
2020-02 © Peter E. Burkhardt

Sägezahn-Generator, LED-SQ, GND-Bezug, CV

LED-SQ = Stromquelle mit LED-Referenz und Transistor, GND-Bezug = Ua-Kurve auf GND, CV = Steuerung des Control-Voltage-Eingangs

Schaltung und Funktion

Werden die 555-typischen Schaltschwellen für die Sägezahnkurve genutzt, beträgt der Spannungshub nur 1/3 von Ub. Außerdem ist kein GND-Bezug vorhanden, d.h. der Sägezahn beginnt nicht bei Null-Potential, sondern erst bei 1/3 von Ub. Beide Nachteile hat die folgende Schaltung nicht.

Der Einsatz der CMOS-Variante des 555 vereinfacht die Schaltung gegenüber dem bipolaren 555. Transistoren zur Steuerung des Control-Eingangs Pin 5 und für das beschleunigte Entladen des Kondensators sind nicht mehr notwendig. Auch die Stromquelle für das C1-Laden konnte vereinfacht werden.

Frequenzeinstellung mit 100k-Poti oder 10k-Poti

Es wurden 2 Varianten getestet. Durch das größere 100k-Poti in der folgenden (ersten) Schaltung ist auch der Frequenzbereich größer. Mit einem Elko von 100 µF wurde ein maximaler Sägezahnanstieg von über 40 Sekunden gemessen. Die obere Frequenzgrenze liegt in beiden Fällen bei rund 150 kHz.

CMOS-555-Sägezahngenerator 0,02 Hz (50 s) bis 150 kHz

CMOS-555-Sägezahngenerator 0,2 Hz (5 s) bis 150 kHz

Konstantstrom und Schwellwertverschiebung

Die Stromquelle mit Q1 lädt den Kondensator C1 linear von GND bis 2/3 Ub auf. Das Entladen erfolgt ganz normal über den 555-internen Entladetransistor Qdis bis nahezu GND. Normalerweise geschieht das Entladen nur bis zur unteren C555-Schaltschwelle 1/3 von Ub. Ist aber der Entladetransistor schnell genug bzw. ist die zu entladende Kapazität klein genug, sinkt die Spannung Uc über C so schnell, dass aufgrund interner C555-Verzögerungen das FF nicht schnell genug reagieren kann.

Eigentlich ist dieses Unterschreiten des unteren Schwellwertes ein fehlerhaftes Verhalten, da so abhängig von der Frequenz und abhängig vom Wert des Kondensators C1 die Periodendauer der erzeugten Schwingung verfälscht wird.

CMOS-555 als AMV: AMV mit Stromquellen-Steuerung
2020-02 © Peter E. Burkhardt

Bezieht man dagegen den Sägezahn auf GND, d.h. legt man den unteren Schwellwert auf GND, kann diese Abhängigkeit vom C555-Schaltverhalten unterdrückt bzw. zumindest stark gemindert werden.

Den GND-Bezug für den Sägezahn herzustellen ist relativ einfach. Man kann den CV-Eingang nutzen, um die untere C555-Schwelle abzusenken.

Control-Voltage-Absenkung auf GND

Damit C1 bis nahezu GND entladen wird, muss die Schwelle für den Trigger-Komparator (unten) von 1/3 Ub auf GND abgesenkt werden. Allerdings ist die Trigger-Komparator-Referenz nicht direkt zugänglich. Die Absenkung kann aber über den Control-Eingang Pin 5 erfolgen. Die Schottky-Diode D1 senkt immer dann das CV-Potential auf nahezu Null (GND) ab, wenn C1 entladen wird und der C555-Ausgang L-Potential führt. Damit ist auch die Referenz des Trigger-Komparators nahezu Null. Das bedeutet, C1 wird bis fast GND entladen. Exakt GND-Potential kann am CV-Eingang nicht erreicht werden, da die Fluss-Spannung der Diode D1 dies verhindert.

Während der C1-Aufladung (steigende Flanke des Sägezahns) muss CV unbeeinflusst bleiben, damit der Threshold-Komparator (oben) erst bei der oberen 555-Schwelle wie gewohnt die C1-Aufladung beendet. Das ist gewährleistet, weil Diode D1 während des Ladens aufgrund des H-Pegels am C555-Ausgang gesperrt ist.

Stromquelle mit LED-Referenz

Zur Temperaturkompensation und als Referenzspannung ist eine LED gut geeignet. Die Temperaturdrift der LED ist mit -2,2 mV/K vergleichbar mit der Drift der Q1-UBE-Strecke. Q1 und LED1 sollten beieinanderstehen (idealerweise thermischer Kontakt). Über LED1 und R2 fließen bei Ub = 10 V ca. 2,5 mA (mit R2 festgelegt). Das ergibt einen günstigen Arbeitspunkt für die rote 3mm-Kleinleistungs-LED. Der LED-Strom sollte mindestens das 10-fache des Q1-Basisstromes betragen. Dann sind die Schwankungen der LED1-Referenzspannung (gemessen 1,75 V), verursacht durch den benötigten Basisstrom, gering.

Näheres zur Konstantstromquelle mit LED steht in "Sägezahn-Generator, LED-SQ".

Frequenzeinstellung mit Poti VR1

Die Frequenz der erzeugten Sägezahn-Schwingung (über C1) bzw. der Rechteck-Schwingung (am 555-Ausgang Pin 3) ist von der Zeit zum Laden und Entladen des Kondensators abhängig. Die Entladung erfolgt schlagartig. Diese Zeit kann deshalb (im wahrsten Sinne des Wortes) unterschlagen werden. Maßgebend ist also die Aufladezeit. Diese ist von der C1-Kapazität, von den Schaltschwellen und vom Ladestrom abhängig.

Da der C1-Ladestrom nur von R1 + VR1 abhängt (alle anderen Parameter seien konstant), ist die Frequenzeinstellung leicht mit dem Poti VR1 zu realisieren. Erzielte Frequenzbereiche sind im Bild eingetragen. Der Begrenzungswiderstand R1 ist nötig, damit die Stromquelle auch bei hohem Strom (kurze Anstiegsflanke des Sägezahns) einen konstanten Strom liefert.

Frequenzbereiche und Ub-Abhängigkeit

Es ergaben sich die im Bild angegebenen Frequenzbereiche in Abhängigkeit von R1+VR1 und C1. Die Kurvenform des erzeugten Sägezahns ist in allen angegebenen Bereichen noch aktzeptabel. Natürlich hat die Betriebsspannung Ub direkten Einfluss auf die AMV-Frequenz. Hier erfolgt keine Kompensation wie es beim normal geschalteten C555-AMV der Fall ist. Der Ladestrom Ic wird hier direkt vom Widerstand VR1+R1 bestimmt, der an Ub hängt. Ändert sich Ub, ändert sich auch Ic und damit die Sägezahnfrequenz. Ub sollte also gut stabilisiert sein. Funktionsfähig ist die Schaltung sicher ab 4,5 V.

Auskopplung des Sägezahns mit Emitterfolger

Die Auskopplung des Sägezahns mit einem Emitterfolger ist einfach, da kein Opamp benötigt wird. Beträgt der Emitterwiderstand 10 kOhm, ist bei 200-facher Stromverstärkung des Transistors mit einem Eingangswiderstand von 2 MOhm zu rechnen. Allerdings ist dieser Eingangswiderstand der Transistorstufe beim CMOS-555 (im Gegensatz zum bipolaren 555) nicht zu vernachlässigen. Immerhin liegt der Eingangswiderstand von ca. 2 MOhm parallel zum internen Referenzspannungsteiler mit 3x 100 kOhm.

Der Ua-Sägezahn hat natürlich bezogen auf GND den gleichen Hub und Abstand wie über C1. Allerdings hat dieser einfache Emitterfolger den Nachteil, das Signal nicht bis GND hinab übertragen zu können. Am unteren Ende des Sägezahnes wird immer die UBE = 0,6 V des Transistors Q2 subtrahiert. Oder anders betrachtet, der Sägezahn beginnt am Ua-Ausgang erst nach einer zusätzlichen Zeitverzögerung, die je nach Steilheit etwas unterschiedlich ist. Für eine präzisere Ankopplung ist daher ein Opamp notwendig, der aber eine negative Betriebsspannung erfordert.

Ausgang für die AMV-Rechteck-Impulse

Zusätzlich steht am C555-Ausgang Pin 3 der L-aktive Rückflankenimpuls des Sägezahnes zur Verfügung (Ua1). Auch dieser Ausgang sollte nicht zu stark belastet werden, damit die Control-Voltage-Absenkung über die Diode D1 nicht gestört wird. Jeder zusätzliche Strom, der in Pin 3 hineinfließt, erhöht den Spannungsabfall über dem C555-internen unteren Transistor der Endstufe. Das bedeutet aber, Diode D1 kann die Control-Spannung nicht weit genug auf GND ziehen. Der zusätzliche Fehler, der durch die D1-Fluss-Spannung entsteht, wird durch Einsatz einer Schottky-Diode minimiert.

CMOS-555 als AMV: AMV mit Stromquellen-Steuerung
2020-02 © Peter E. Burkhardt
Wahl der Betriebsspannung Ub

Optimal ist, wenn Ub hoch ist. Die Messungen wurden hier bei 10 V gemacht. Die untere Ub-Grenze ist von C1 abhängig. Die Messungen (siehe Bild) wurden jeweils am Ende des mit C1 bestimmten Frequenzbereiches gemacht. Großen Einfluss auf diese Frequenzabhängigkeit hat Widerstand R3. Der im Bild angegebene Wert funktioniert aber in allen Bereichen bei noch akzeptabler Kurvenform.

Fazit

Die Schaltung nutzt die Möglichkeiten des C555 ziemlich gut aus, wobei trotz der GND-bezogenen Sägezahnerzeugung die Schaltung übersichtlich bleibt. Die CV-Absenkung mittels Schottky-Diode ist einfach, erfüllt aber ihren Zweck. Höhere Frequenzen sind aufgrund der C555-Laufzeiten nicht sinnvoll. Im unteren Frequenzbereich gibt es keine Einschränkungen.

CMOS-555 als AMV: AMV mit Stromquellen-Steuerung
2017, 2020-02 © Peter E. Burkhardt

Sägezahn-Generator, LED-SQ, GND-Bezug, CV, Dis extern

LED-SQ = Stromquelle mit LED-Referenz und Transistor, GND-Bezug = Ua-Kurve auf GND, CV = Steuerung des Control-Voltage-Eingangs, Dis extern = Discharge mit externem Transistor

Schaltung und Funktion

Der Spitzenstrom des 555-internen Entladetransistors Qdis wird IC-intern begrenzt, um den Transistor zu schützen. Dadurch dauert das Entladen eines großen Kondensators relativ lange, selbst wenn kein zusätzlicher Widerstand eingefügt wird. Abhilfe für eine etwas schnellere C1-Entladung bringt ein externer Entladetransistor.

Auch die CV-Absenkung, um den Sägezahn GND-bezogen erzeugen zu können, kann mit einem zusätzlichen Transistor erfolgen, um evtl. eine bessere CV-Umschaltung zu erreichen.

Beide Möglichkeiten werden in der folgenden Schaltung genutzt. Neben Entladetransistor und CV-Umschalttransistor ist jeweils ein negierender Steuertransistor erforderlich. Für Stromquelle und Auskopplung werden weitere 2 Transistoren benötigt, so dass in der Schaltung insgesamt 6 zusätzliche Transistoren verbaut sind. Bei den heutigen Preisen von Bruchteilen eines Cent je Transistor ist das aber kein Problem, im Hobby-Bereich sowieso nicht.

Konstantstrom und Schwellwertverschiebung

Die Stromquelle mit Q1 liefert den konstanten Ladestrom Ic. Sie lädt den Kondensator C1 linear von GND bis 2/3 Ub auf. Das Entladen bis auf nahezu GND erfolgt mittels Transistor Q5, der vom als Negator arbeitenden Transistor Q4 angesteuert wird. Dieser erhält seine Steuerspannung vom 555-Ausgang.

Es hat sich gezeigt, dass die Steuerung über den 555-Ausgang etwas schneller ist als es das Signal am Discharge-Anschluss erlauben würde. Die Schottky-Diode D1 an der Q4-Basis beschleunigt ebenfalls die Umschaltung auf C1-Entladung. Mit dieser Anordnung wurden optimale Ergebnisse erzielt.

Das Verschieben der Spannung am 555-CV-Eingang nach GND übernimmt hier Transistor Q3. Er wird vom Negator Q2 angesteuert. Auch hier steuert letzlich der 555-Ausgang diese Schaltstufen, um bei C1-Entladung das CV-Potential und damit die untere 555-Schwelle auf GND abzusenken.

Control-Voltage-Absenkung auf GND

Immer dann, wenn die obere 555-Schwelle erreicht war und das interne FF rückgesetzt wurde, führt der 555-Ausgang L-Potential.

Dieser L-Pegel sperrt Q2, Q3 kann über R7 durchsteuern und senkt somit den CV-Eingang Pin 5 auf einen Pegel ab, der nahe GND liegt, aber nicht GND erreicht. Der Widerstand R8 ist nötig, da sonst in bestimmten Frequenzbereichen der 555 nicht mehr korrekt arbeitet, d.h. nicht mehr schwingt.

Während der C1-Aufladung (steigende Flanke des Sägezahns) muss CV unbeeinflusst bleiben, damit der Threshold-Komparator (oben) erst bei der oberen 555-Schwelle wie gewohnt die C1-Aufladung beendet. Das ist gewährleistet, weil während der C1-Aufladung der 555-Ausgang H-Pegel führt, Q2 durchsteuert und Q3 sperrt.

CMOS-555 als AMV: AMV mit Stromquellen-Steuerung
2017, 2020-02 © Peter E. Burkhardt
Stromquelle mit LED-Referenz

Zur Temperaturkompensation und als Referenzspannung ist eine LED gut geeignet. Die Temperaturdrift der LED ist mit -2,2 mV/K vergleichbar mit der Drift der Q1-UBE-Strecke. Q1 und LED1 sollten beieinanderstehen (idealerweise thermischer Kontakt). Über LED1 und R2 fließen bei Ub = 10 V ca. 2,5 mA (mit R2 festgelegt). Das ergibt einen günstigen Arbeitspunkt für die rote 3mm-Kleinleistungs-LED. Der LED-Strom sollte mindestens das 10-fache des Q1-Basisstromes betragen. Dann sind die Schwankungen der LED1-Referenzspannung (gemessen 1,75 V), verursacht durch den benötigten Basisstrom, gering.

Näheres zur Konstantstromquelle mit LED steht in "Sägezahn-Generator, LED-SQ".

Frequenzeinstellung mit Poti VR1

Die Frequenz der erzeugten Sägezahn-Schwingung (über C1) bzw. der Rechteck-Schwingung (am 555-Ausgang Pin 3) ist von der Zeit zum Laden und Entladen des Kondensators abhängig. Die Entladung erfolgt schlagartig. Diese Zeit kann deshalb (im wahrsten Sinne des Wortes) unterschlagen werden. Maßgebend ist also die Aufladezeit. Diese ist von der C1-Kapazität, von den Schaltschwellen und vom Ladestrom abhängig.

Da der C1-Ladestrom nur von R1 + VR1 abhängt (alle anderen Parameter seien konstant), ist die Frequenzeinstellung leicht mit dem Poti VR1 zu realisieren. Erzielte Frequenzbereiche sind im Bild eingetragen. Der Begrenzungswiderstand R1 ist nötig, damit die Stromquelle auch bei hohem Strom (kurze Anstiegsflanke des Sägezahns) einen konstanten Strom liefert. Trotz des Schutzwiderstandes R1 ist die Frequenz im Verhältnis 1 zu 10 einstellbar, da R1 etwas ungewöhnlich am Poti-Schleifer hängt und nicht in Reihe zum Poti.

Frequenzbereiche und Ub-Abhängigkeit

Es ergaben sich die im Bild angegebenen Frequenzbereiche in Abhängigkeit von R1+VR1 und C1. Die Kurvenform des erzeugten Sägezahns ist in allen angegebenen Bereichen noch aktzeptabel. Natürlich hat die Betriebsspannung Ub direkten Einfluss auf die AMV-Frequenz. Hier erfolgt keine Kompensation wie es beim normal geschalteten C555-AMV der Fall ist. Der Ladestrom Ic wird hier direkt vom Widerstand VR1+R1 bestimmt, der an Ub hängt. Ändert sich Ub, ändert sich auch Ic und damit die Sägezahnfrequenz. Ub sollte also gut stabilisiert sein. Funktionsfähig ist die Schaltung sicher ab 6 V.

Auskopplung des Sägezahns mit Emitterfolger

Die Auskopplung des Sägezahns mit einem Emitterfolger ist einfach, da kein Opamp benötigt wird. Beträgt der Emitterwiderstand 10 kOhm, ist bei 200-facher Stromverstärkung des Transistors mit einem Eingangswiderstand von 2 MOhm zu rechnen. Allerdings ist dieser Eingangswiderstand der Transistorstufe beim CMOS-555 (im Gegensatz zum bipolaren 555) nicht zu vernachlässigen. Immerhin liegt der Eingangswiderstand von ca. 2 MOhm parallel zum internen Referenzspannungsteiler mit 3x 100 kOhm.

Der Ua-Sägezahn hat natürlich bezogen auf GND den gleichen Hub und Abstand wie über C1. Allerdings hat dieser einfache Emitterfolger den Nachteil, das Signal nicht bis GND hinab übertragen zu können. Am unteren Ende des Sägezahnes wird immer die UBE = 0,6 V des Transistors Q2 subtrahiert. Oder anders betrachtet, der Sägezahn beginnt am Ua-Ausgang erst nach einer zusätzlichen Zeitverzögerung, die je nach Steilheit etwas unterschiedlich ist. Für eine präzisere Ankopplung ist daher ein Opamp notwendig, der aber eine negative Betriebsspannung erfordert.

Ausgang für die AMV-Rechteck-Impulse

Zusätzlich steht am C555-Ausgang Pin 3 der L-aktive Rückflankenimpuls des Sägezahnes zur Verfügung (Ua1). Auch dieser Ausgang sollte nicht zu stark belastet werden, damit die Transistoren Q2 und Q4 bei H-Pegel richtig durchgesteuert werden.

Wahl der Betriebsspannung Ub

Optimal ist, wenn Ub hoch ist. Die Messungen wurden hier bei 10 V gemacht. Die untere Ub-Grenze ist von C1 abhängig. Bei weniger als 6 V verschlechtert sich die Kurvenform des Sägezahns insbesondere im höchsten Frequenzbereich.

Fazit

Trotz des Aufwandes der CV-Steuerung in Verbindung mit der externen C1-Entladung sind die Geschwindigkeitsvorteile bei der abfallenden Flanke des Sägezahns nur gering im Vergleich zur CV-Absenkung mit einer Schottky-Diode.

CMOS-555 als AMV: AMV mit Stromquellen-Steuerung
2020-02 © Peter E. Burkhardt

Sägezahn-Generator (steigend), LED-SQ, Entladediode

LED-SQ = Stromquelle mit LED-Referenz und Transistor, C-Entladen mit Diode

Schaltung und Funktion

Ein Kondensator C wird mit konstantem Strom geladen. Diese steigende Flanke des Sägezahns ist linear und einstellbar. Das C-Entladen erfolgt mittels Diode schlagartig. Die fallende Flanke des Sägezahns ist deshalb sehr kurz. Die Lade-/Entladesteuerung erledigt der 555 über seinen Ausgang Pin 3.

Schaltungsbeschreibung

Die Stromquelle mit Q1 liefert den konstanten Ladestrom. Sie lädt den Kondensator C linear von 1/3 Ub bis 2/3 Ub auf. In dieser Zeit führt der 555-Ausgang H-Pegel. Die Spannung Ua ist höher im Vergleich zur Spannung Uc über dem Kondensator C. Deshalb ist Diode D1 gesperrt und beeinflusst so das C-Laden nicht.

Hat Uc die 2/3-Schwelle erreicht, schaltet der 555 seinen Ausgang auf L (nahezu GND). Jetzt ist Ua kleiner als Uc. D1 wird leitend und C entlädt sich über D1 und den unteren Zweig der 555-Ausgangsstufe in Richtung GND.

Sobald Uc bis unter die 1/3-Schwelle sinkt, schaltet der 555 seinen Ausgang wieder auf H. Deshalb sperrt D1 wieder und der konstante Q1-Strom lädt C auf, Uc steigt und erreicht wieder die 2/3-Schwelle. Somit wiederholt sich das Laden und Entladen.

Widerstand Rv für gute Kurvenform und Amplitude des Sägezahnes

Um in den mit C gewählten Frequenzbereichen den 555-Laufzeiten entgegen zu wirken, wurde Rv eingefügt. Er verlängert die steile Entlade- bzw. Ladeflanke des Sägezahns soweit, dass die 555-Schaltschwellen nahezu eingehalten werden. Das heißt, Uss des Sägzahnes bleibt im Bereich 1/3 bis 2/3 von Ub.

Sägezahnausgang Ua1

Zur hochohmigen Auskopplung des Sägezahnes dient der Emitterfolger mit Q2. Sein Eingangswiderstand ist das B-fache des Emitterwiderstandes R3. Mit Q2-Stromverstärkung B = 200 ergibt sich Re zu 2 MOhm. Der Ua1-Sägezahn hat den gleichen Spitzenwert Uss wie über C (1/3 bis 2/3 von Ub), ist allerdings um die Q2-UBE (0,65 V) in Richtung GND versetzt. Rv kann auf den nächsthöheren Normwert aufgerundet werden.

Stromquelle mit LED-Referenz

Eine Stromquelle mit LED-Referenz ist einfach und gleichzeitig gut geeignet, den konstanten C-Ladestrom bereit zu stellen. Die LED kompensiert den Temperaturgang der Q1-Ube und dient gleichzeitig als Referenzelement. Mit dem Poti VR1 kann der Konstantstrom Ic in weiten Grenzen verändert werden, so dass sich ein großer einstellbarer Frequenzbereich ergibt.

Näheres zur Konstantstromquelle mit LED steht in "Sägezahn-Generator, LED-SQ".

CMOS-555 als AMV: AMV mit Stromquellen-Steuerung
2020-02 © Peter E. Burkhardt
Fazit

Das schnelle C-Entladen bzw. -Laden über eine Diode vereinfacht die Schaltung. Zusätzliche Steuertransistoren sind nicht erforderlich.

CMOS-555 als AMV: AMV mit Stromquellen-Steuerung
2020-02 © Peter E. Burkhardt

Sägezahn-Generator (fallend), LED-SQ, Ladediode

LED-SQ = Stromquelle mit LED-Referenz und Transistor, C-Laden mit Diode

Schaltung und Funktion

Ein Kondensator C wird mit konstantem Strom entladen. Diese fallende Flanke des Sägezahns ist linear und einstellbar. Das C-Aufladen erfolgt mittels Diode schlagartig. Die steigende Flanke des Sägezahns ist deshalb sehr kurz. Die Lade-/Entladesteuerung erledigt der 555 über seinen Ausgang Pin 3.

Schaltungsbeschreibung

Die Stromquelle mit Q2 entlädt C mit einem konstanten Strom (Stromsenke). Sie entlädt den Kondensator C linear von 2/3 Ub auf 1/3 Ub. In dieser Zeit führt der 555-Ausgang L-Pegel. Die Spannung Ua ist niedriger im Vergleich zur Spannung Uc über dem Kondensator C. Deshalb ist Diode D1 gesperrt und beeinflusst so das C-Entladen nicht.

Hat Uc die 1/3-Schwelle erreicht, schaltet der 555 seinen Ausgang auf H (nahezu +Ub). Jetzt ist Ua größer als Uc. D1 wird leitend und C lädt sich über D1 und den oberen Zweig der 555-Ausgangsstufe in Richtung +Ub auf.

Sobald Uc bis über die 2/3-Schwelle steigt, schaltet der 555 seinen Ausgang wieder auf L. Deshalb sperrt D1 wieder und der konstante Q1-Strom entlädt C in Richtung GND, Uc sinkt und erreicht wieder die 1/3-Schwelle. Somit wiederholt sich das Entladen und Laden.

Widerstand Rv für gute Kurvenform und Amplitude des Sägezahnes

Um in den mit C gewählten Frequenzbereichen den 555-Laufzeiten entgegen zu wirken, wurde Rv eingefügt. Er verlängert die steile Entlade- bzw. Ladeflanke des Sägezahns soweit, dass die 555-Schaltschwellen nahezu eingehalten werden. Das heißt, Uss des Sägzahnes bleibt im Bereich 1/3 bis 2/3 von Ub. Rv kann auf den nächsthöheren Normwert aufgerundet werden.

Sägezahnausgang Ua1

Zur hochohmigen Auskopplung des Sägezahnes dient der Emitterfolger mit Q3. Sein Eingangswiderstand ist das B-fache des Emitterwiderstandes R4. Mit Q3-Stromverstärkung B = 200 ergibt sich Re zu 2 MOhm. Der Ua1-Sägezahn hat den gleichen Spitzenwert Uss wie über C (1/3 bis 2/3 von Ub), ist allerdings um die Q3-UBE (0,65 V) in Richtung GND versetzt.

Stromquelle mit LED-Referenz

Eine Stromquelle mit LED-Referenz ist einfach und gleichzeitig gut geeignet, den konstanten C-Ladestrom bereit zu stellen. Die LED kompensiert den Temperaturgang der Q2-Ube und dient gleichzeitig als Referenzelement. Mit dem Poti VR2 kann der Konstantstrom Ic in weiten Grenzen verändert werden, so dass sich ein großer einstellbarer Frequenzbereich ergibt.

Näheres zur Konstantstromquelle mit LED steht in "Sägezahn-Generator, LED-SQ".

Fazit

Das schnelle C-Entladen bzw. -Laden über eine Diode vereinfacht die Schaltung. Zusätzliche Steuertransistoren sind nicht erforderlich.

CMOS-555 als AMV: AMV mit Stromquellen-Steuerung
2017, 2020-02 © Peter E. Burkhardt

CMOS-555-Sägezahn-/Dreieck-Generatoren

Ein Dreieck-Generator, dessen Flanken sich unabhängig voneinander einstellen lassen, ist vielseitig verwendbar. Dazu sind zwei getrennte Zweige für das Kondensator-Laden erforderlich, einer für das Aufladen und einer für das Entladen. Zur Realisierung sind in den folgenden Schaltungen unterschiedlich aufgebaute Stromquellen vorhanden.

Sägezahn/Dreieck-Generator, LM336-SQ mit LM324

LM336-SQ = Stromquelle mit Referenzelement LM336, LM324 = 4-fach-Opamp

Schaltung und Funktion

Dieser Generator mit stromgesteuerter Auf- und Entladung des Kondensators kann Dreieck-, Sägezahn- und Rechteckimpulse liefern. Lade- und Entladezeit sind getrennt einstellbar. Der C555 arbeitet dabei mit seinen Standard-Schwellwerten.

Jede der beiden Konstant-Stromquellen arbeitet mit einem Referenzelement und einem Opamp. Es ergibt sich ein präziser zeitlinearer Spannungsverlauf über C.

Ein Opamp-Spannungsfolger stellt diese Sägezahn- bzw. Dreieckspannung niederohmig zur Verfügung. Gleichzeitig kann das entsprechende Rechtecksignal am C555-Ausgang abgenommen werden.

Schaltungsprinzip

Ein Schaltungsteil lädt den frequenzbestimmenden AMV-Kondensator C linear auf, der andere Schaltungsteil entlädt C wieder. Das Aufladen übernimmt die obere Stromquelle (siehe Bild) mit Opamp B, das Entladen entsprechend die untere Stromquelle mit Opamp A.

Jeder Opamp vergleicht die Spannung über den Ladewiderständen (oben VR11, unten VR22) mit seiner Referenzspannung von 2,5 V und liefert einen entsprechenden konstanten Lade- bzw. Entladestrom.

Für den richtigen Zeitpunkt des C-Ladens und des C-Entladens sorgen die Transistorschalter Q4 (oben) und Q3 (unten). Sie schalten die Referenzspannung jeweils entgegengesetzt zu bzw. ab. Zusammen mit der 555-Funktion (Komparatoren, FF) ergibt sich so eine sich wiederholende Dreieckschwingung über dem Kondensator C, deren Flanken mit Poti VR1 und VR2 einstellbar sind.

CMOS-555 als AMV: AMV mit Stromquellen-Steuerung
2017, 2020-02 © Peter E. Burkhardt
Spannungsreferenz IC2, IC3

Beide Bandgap-Referenzen sind temperaturstabil und gegen Rauschen mit einem kleinen Elko überbrückt. Zusammen mit den Opamps ergeben sich temperaturstabile Konstantströme mit hohem Innenwiderstand. Nicht immer ist ein solch hoher Aufwand für lineare Dreieckflanken erforderlich, man kann davon ausgehen, mit einer solchen Anordnung das Beste für die Linearität des Dreiecksignals getan zu haben.

Transistorschalter Q3 und Q4

In ähnlichen Schaltungen beim bipolaren 555 (siehe auch dort) hatte ich die Spannungsreferenz durch Kurzschluss direkt ein- und ausgeschaltet. Das hatte zur Folge, dass sich die Referenzspannung bei jedem Einschalten neu aufbauen musste. Für höhere AMV-Frequenzen ergaben sich Nachteile, da die verwendeten Bandgap-Referenzen nicht schnell genug waren. Nur mit geschalteten LEDs als 1,8V-Referenz konnte der negative Einfluss des An- und Abschaltens zurückgedrängt werden. Wie gesagt, das war bei den Dreieck-Generatoren mit dem bipolaren 555 so realisiert.

In den hier aufgebauten Schaltungen mit CMOS-555 wird ein anderes Konzept verfolgt. Die Referenzspannung wird nicht mehr direkt ein- und ausgeschaltet, sondern über einen relativ hochohmigen Widerstand. Dadurch muss das Referenzelement nicht so große Spannungshübe verarbeiten, sondern es läuft mit nahezu konstanter Last ständig durch. Nur die geringfügigen Lastsprünge durch die Widerstände (R11, R17) müssen ausgeglichen werden.

Zu den schaltenden Transistoren (Q3, Q4) ist anzumerken, dass mich die Eigenschaften eines bipolaren Transistors überrascht haben. Es ergab sich im EIN-Zustand nur ein Kollektor-Emitter-Spannungsabfall von 1 bis 4 mV, je nach Transistortyp. Das hängt sicherlich mit dem ungewöhnlichen Arbeitspunkt zusammen. Es wird nur ein Strom von 0,14 mA bei einer anfänglichen Kollektor-Emitter-Spannung von 2,5 V geschaltet.

Vorgelagerte Versuche mit Mosfets als Schalter waren zwar bezüglich Spannungsabfall über der Schaltstrecke (Drain-Source-Kanalwiderstand) noch erfolgreicher, doch das Schaltverhalten war viel schlechter als beim bipolaren Transistor. Das hängt sicher mit den umzuladenden Kapazitäten des Mosfets zusammen.

Frequenzverhalten

Die durch Anwendung des CMOS-555 erhoffte Geschwindigkeitssteigerung, d.h. eine höchstmögliche AMV-Frequenz, blieb aus. Es wurden nur 10 kHz bei vernünftiger Kurvenform im 555-Schwellen-Limit erreicht. Als Ursachen haben sich die verwendeten Opamps (LM324) herausgestellt. Sie verursachen eine zu hohe zeitliche Verzögerung bei der Bereitstellung der Konstantströme.

Steuerung der Referenz-Transistorschalter

Die obere auf +Ub bezogene Referenz wird mit Q4 geschaltet und dazu mit Q5 und Q6 angesteuert. Die Schaltzeiten der Transistorstufen Q5 und Q6 sind zwar auf dem Oszi sichtbar, beeinflussen aber das Gesamtergebnis bezüglich AMV-Maximalfrequenz nur wenig. Der untere Referenz-Schalter Q3 kann direkt vom 555 geschaltet werden.

Ursprünglich war die gesamte Referenz-Steuerung am Discharge-Ausgang (Pin 7) angeschlossen, natürlich mit einem entsprechenden relativ niederohmigen Pull-up-Widerstand nach +Ub. Das brachte noch schlechtere Ergebnisse bezüglich AMV-Maximalfrequenz. Die Vorderflanke des Pin7-H-Impulses ist relativ stark verschliffen. Die Rückflanke ist in Ordnung. Nun ist es zwar so, dass in der AMV-Standard-Schaltung die Rückflanke (also die Discharge-Flanke) zur schnellen Einleitung der C-Entladung maßgebend ist. Soll aber die Vorderflanke, also der Übergang vom durchgesteuerten zum gesperrten Qdis, ausgewertet werden, kann die Verrundung wie gemessen zu zusätzlichen Zeitverzögerungen führen.

Der normale Gegentaktausgang am Pin 3 des 555 liefert aber ein absolut sauberes Rechtecksignal mit steilen Flanken bis in den Grenzbereich des 555. Die Steuerung der Referenz-Schalter ist deshalb am 555-Ausgang angeschlossen. Jetzt ergab sich keine zusätzlcihe negative Beeinflussung bezüglich der maximalen AMV-Frequenz.

Die Belastung am 555-Ausgang führt zu keiner schädlichen Signalverfälschung, nur zu einem geringen Amplitudenverlust mit zwar signifikantem aber nicht störenden Dachabfall. Soll die Rechteckspannung, deren Frequenz und Tastgrad mit den Potis VR1 und VR2 einstellbar ist, als Ausgangsspannung Ua weiter verwendet werden, ist eine Impulsformung zum nahezu idealen Rechteck leicht mit digitalen ICs (+Ub beachten!) oder schnellen Transistor-Schaltern möglich.

Auskopplung der Lade-/Entladekurve

Der Lade-/Entlade-Konstantstrom ist besonders bei niedrigen Frequenzen gering, eine zusätzliche Belastung und damit auch Verfälschung der Ladung/Entladung ist zu vermeiden. Der Sägezahn muss hochohmig ausgekoppelt werden.

Der eingesetzte Spannungsfolger mit dem Opamp IC4:C erfüllt diese Bedingung sehr gut. Am Ausgang steht der Sägezahn niederohmig zur Verfügung. R4 ist lediglich ein Schutzwiderstand, der auch niederohmiger sein darf. Der LM324 ist gegen GND kurzschlussfest und liefert dauernd bis 20 mA.

CMOS-555 als AMV: AMV mit Stromquellen-Steuerung
2017, 2020-02 © Peter E. Burkhardt

Der Sägezahn hat natürlich bezogen auf GND den gleichen Hub und Abstand wie über C. Im konkreten Fall liegt die Kurve zwischen 3,33 und 6,66 V (1/3 bis 2/3 von Ub1). Soll die Kurve auf GND aufsetzen und/oder einen anderen Spannungshub haben, ist ein weiterer Opamp mit entsprechender Verstärkungseinstellung erforderlich.

Zu beachten ist dabei, dass der LM324 zwar bis nahe GND steuert (max. 20 mV bei 10 kOhm Last), dass aber der Aussteuerbereich gegen +Ub nur bis 1,5 V unterhalb Ub reicht (siehe Datenblatt).

Wahl der Betriebsspannung Ub

Die Schaltung wurde für +Ub1 = 12 V optimiert. Da das Aussteuern des Opamp LM324 nicht bis zu seiner positiven Betriebsspannung möglich ist, wird er mit der höheren Spannung +Ub = 15 V versorgt. Diese Spannung muss nicht stabil, aber als Spannungsregler-Eingangsspannung mindestens 14,5 V groß sein.

Der Spannungsregler IC5 liefert die stabile Betriebsspannung +Ub1, die hier unbedingt nötig ist. Schaltungsbedingt wirkt die 555-typische Ub-Unabhängigkeit der erzeugten Impulse hier nicht.

Die 555-Schwellwerte sind intern auf 1/3 bzw. 2/3 von +Ub1 festgelegt, die mit IC2 und IC3 referenzierten Konstantströme sind aber unabhängig von Ub1. Das bedeutet, eine Ub1-Änderung würde die 555-Schaltschwellen verschieben, den Lade-/Entladestrom aber nicht. Das bedeutet, die Sägezahnsteilheit bleibt zwar konstant, die Zeit bis zum Erreichen des oberen/unteren Schwellwertes aber nicht (wegen der veränderten Schwellwerte). Die Sägezahn-Frequenz würde sich also ändern.

Ist dagegen +Ub1 stabil, bleiben Frequenz und Spannungswerte der Sägezahn-/Dreieckschwingung ebenfalls stabil.

Fazit

Die Schaltung mit dem Opamp LM324 liefert eine amplitudenstabile Dreieckspannung bis zu ca. 10 kHz, die maximal nutzbare Rechteckspannung liegt bei ca. 60 kHz. Für die Anwendung bei niedrigen und sehr niedrigen Frequenzen (Sekundenbereich) gibt es keine Einschränkungen bezüglich Linearität und Amplitude.

CMOS-555 als AMV: AMV mit Stromquellen-Steuerung
2017, 2020-02 © Peter E. Burkhardt

Sägezahn/Dreieck-Generator, LM336-SQ mit NE5532

LM336-SQ = Stromquelle mit Referenzelement LM336, NE5532 = 2-fach-Audio-Opamp

Schaltung und Funktion

Dieser Generator mit stromgesteuerter Auf- und Entladung des Kondensators kann Dreieck-, Sägezahn- und Rechteckimpulse liefern. Lade- und Entladezeit sind getrennt einstellbar. Der C555 arbeitet dabei mit seinen Standard-Schwellwerten.

Jede der beiden Konstant-Stromquellen arbeitet mit einem Referenzelement und einem Opamp. Es ergibt sich ein präziser zeitlinearer Spannungsverlauf über C.

Um bessere Ergebnisse gegenüber des Sägezahn-/Dreieck-Generators mit dem Universal-Opamp LM358 zu erreichen, ist in der folgenden Schaltung ein Audio-Opamp NE5532 eingesetzt. Dieser Opamp hat eine Kleinsignal-Bandbreite von 10 MHz (LM358 nur 1,1 MHz).

Ein Opamp-Spannungsfolger, ebenfalls mit dem NE5532 realisiert, stellt diese Sägezahn- bzw. Dreieckspannung niederohmig zur Verfügung. Gleichzeitig kann das entsprechende Rechtecksignal am C555-Ausgang abgenommen werden.

Schaltungsprinzip

Ein Schaltungsteil lädt den frequenzbestimmenden AMV-Kondensator C linear auf, der andere Schaltungsteil entlädt C wieder. Das Aufladen übernimmt die obere Stromquelle (siehe Bild) mit Opamp B, das Entladen entsprechend die untere Stromquelle mit Opamp A.

Jeder Opamp vergleicht die Spannung über den Ladewiderständen (oben VR11, unten VR22) mit seiner Referenzspannung von 2,5 V und liefert einen entsprechenden konstanten Lade- bzw. Entladestrom.

Für den richtigen Zeitpunkt des C-Ladens und des C-Entladens sorgen die Transistorschalter Q4 (oben) und Q3 (unten). Sie schalten die Referenzspannung jeweils entgegengesetzt zu bzw. ab. Zusammen mit der 555-Funktion (Komparatoren, FF) ergibt sich so eine sich wiederholende Dreieckschwingung über dem Kondensator C, deren Flanken mit Poti VR1 und VR2 einstellbar sind.

CMOS-555 als AMV: AMV mit Stromquellen-Steuerung
2017, 2020-02 © Peter E. Burkhardt
Spannungsreferenz IC2, IC3

Beide Bandgap-Referenzen sind temperaturstabil und gegen Rauschen mit einem kleinen Elko überbrückt. Zusammen mit den Opamps ergeben sich temperaturstabile Konstantströme mit hohem Innenwiderstand. Nicht immer ist ein solch hoher Aufwand für lineare Dreieckflanken erforderlich, man kann davon ausgehen, mit einer solchen Anordnung das Beste für die Linearität des Dreiecksignals getan zu haben.

Transistorschalter Q3 und Q4

In ähnlichen Schaltungen beim bipolaren 555 (siehe auch dort) hatte ich die Spannungsreferenz durch Kurzschluss direkt ein- und ausgeschaltet. Das hatte zur Folge, dass sich die Referenzspannung bei jedem Einschalten neu aufbauen musste. Für höhere AMV-Frequenzen ergaben sich Nachteile, da die verwendeten Bandgap-Referenzen nicht schnell genug waren. Nur mit geschalteten LEDs als 1,8V-Referenz konnte der negative Einfluss des An- und Abschaltens zurückgedrängt werden. Wie gesagt, das war bei den Dreieck-Generatoren mit dem bipolaren 555 so realisiert.

In den hier aufgebauten Schaltungen mit CMOS-555 wird ein anderes Konzept verfolgt. Die Referenzspannung wird nicht mehr direkt ein- und ausgeschaltet, sondern über einen relativ hochohmigen Widerstand. Dadurch muss das Referenzelement nicht so große Spannungshübe verarbeiten, sondern es läuft mit nahezu konstanter Last ständig durch. Nur die geringfügigen Lastsprünge durch die Widerstände (R11, R17) müssen ausgeglichen werden.

Zu den schaltenden Transistoren (Q3, Q4) ist anzumerken, dass mich die Eigenschaften eines bipolaren Transistors überrascht haben. Es ergab sich im EIN-Zustand nur ein Kollektor-Emitter-Spannungsabfall von 1 bis 4 mV, je nach Transistortyp. Das hängt sicherlich mit dem ungewöhnlichen Arbeitspunkt zusammen. Es wird nur ein Strom von 0,14 mA bei einer anfänglichen Kollektor-Emitter-Spannung von 2,5 V geschaltet.

Vorgelagerte Versuche mit Mosfets als Schalter waren zwar bezüglich Spannungsabfall über der Schaltstrecke (Drain-Source-Kanalwiderstand) noch erfolgreicher, doch das Schaltverhalten war viel schlechter als beim bipolaren Transistor. Das hängt sicher mit den umzuladenden Kapazitäten des Mosfets zusammen.

Steuerung der Referenz-Transistorschalter

Die obere auf +Ub bezogene Referenz wird mit Q4 geschaltet und dazu mit Q5 und Q6 angesteuert. Die Schaltzeiten der Transistorstufen Q5 und Q6 sind zwar auf dem Oszi sichtbar, beeinflussen aber das Gesamtergebnis bezüglich AMV-Maximalfrequenz nur wenig. Der untere Referenz-Schalter Q3 kann direkt vom 555 geschaltet werden.

Ursprünglich war die gesamte Referenz-Steuerung am Discharge-Ausgang (Pin 7) angeschlossen, natürlich mit einem entsprechenden relativ niederohmigen Pull-up-Widerstand nach +Ub. Das brachte noch schlechtere Ergebnisse bezüglich AMV-Maximalfrequenz. Die Vorderflanke des Pin7-H-Impulses ist relativ stark verschliffen. Die Rückflanke ist in Ordnung. Nun ist es zwar so, dass in der AMV-Standard-Schaltung die Rückflanke (also die Discharge-Flanke) zur schnellen Einleitung der C-Entladung maßgebend ist. Soll aber die Vorderflanke, also der Übergang vom durchgesteuerten zum gesperrten Qdis, ausgewertet werden, kann die Verrundung wie gemessen zu zusätzlichen Zeitverzögerungen führen.

Der normale Gegentaktausgang am Pin 3 des C555 liefert aber ein absolut sauberes Rechtecksignal mit steilen Flanken bis in den Grenzbereich des C555. Die Steuerung der Referenz-Schalter ist deshalb am C555-Ausgang angeschlossen. Jetzt ergab sich keine zusätzlcihe negaive Beeinflussung bezüglich der maximalen AMV-Frequenz.

Die Belastung am 555-Ausgang führt zu keiner schädlichen Signalverfälschung, nur zu einem geringen Amplitudenverlust mit zwar signifikantem aber nicht störenden Dachabfall. Soll die Rechteckspannung, deren Frequenz und Tastgrad mit den Potis VR1 und VR2 einstellbar ist, als Ausgangsspannung Ua weiter verwendet werden, ist eine Impulsformung zum nahezu idealen Rechteck leicht mit digitalen ICs (+Ub beachten!) oder schnellen Transistor-Schaltern möglich.

Auskopplung der Lade-/Entladekurve

Der Lade-/Entlade-Konstantstrom ist besonders bei niedrigen Frequenzen gering, eine zusätzliche Belastung und damit auch Verfälschung der Ladung/Entladung ist zu vermeiden. Der Sägezahn muss hochohmig ausgekoppelt werden.

Der eingesetzte Spannungsfolger mit dem Opamp IC5:A erfüllt diese Bedingung sehr gut. Am Ausgang steht der Sägezahn niederohmig zur Verfügung. R4 ist lediglich ein Schutzwiderstand, der auch niederohmiger sein darf. Der NE5532 ist gegen GND und +Ub kurzschlussfest, wobei aber dieser Kurzschluss nicht zu lange andauern darf, damit die Verlustleistung des ICs nicht zu einer unzulässigen Temperaturerhöhung führt.

Der Sägezahn hat natürlich bezogen auf GND den gleichen Hub und Abstand wie über C. Im konkreten Fall liegt die Kurve zwischen 3,33 und 6,66 V (1/3 bis 2/3 von Ub1). Soll die Kurve auf GND aufsetzen und/oder einen anderen Spannungshub haben, ist ein weiterer Opamp mit entsprechender Verstärkungseinstellung erforderlich.

CMOS-555 als AMV: AMV mit Stromquellen-Steuerung
2017, 2020-02 © Peter E. Burkhardt
Wahl der Betriebsspannung Ub

Die Schaltung wurde für +Ub1 = 12 V optimiert. Da das Aussteuern des Opamp NE5532 nicht bis zu seinen Betriebsspannungsgrenzen möglich ist, wird er mit der höheren Spannung +Ub = 15 V und einer zusätzlichen negativen Spannung von -10 V versorgt. Ein anderer negativer Wert (ab etwa -5 V) wäre auch möglich.

Der Spannungsregler IC5 liefert die stabile Betriebsspannung +Ub1, die hier unbedingt nötig ist. Schaltungsbedingt wirkt die 555-typische Ub-Unabhängigkeit der erzeugten Impulse hier nicht.

Die 555-Schwellwerte sind intern auf 1/3 bzw. 2/3 von +Ub1 festgelegt, die mit IC2 und IC3 referenzierten Konstantströme sind aber unabhängig von Ub1. Das bedeutet, eine Ub1-Änderung würde die 555-Schaltschwellen verschieben, den Lade-/Entladestrom aber nicht. Das bedeutet, die Sägezahnsteilheit bleibt zwar konstant, die Zeit bis zum Erreichen des oberen/unteren Schwellwertes aber nicht (wegen der veränderten Schwellwerte). Die Sägezahn-Frequenz würde sich also ändern.

Ist dagegen +Ub1 stabil, bleiben Frequenz und Spannungswerte der Sägezahn-/Dreieckschwingung ebenfalls stabil.

Frequenzverhalten

Die Messergebnisse im Schaltbild zeigen, dass die obere Frequenzgrenze durch den Audio-Opamp zwar etwas hinausgeschoben wurde, dass sich aber signifikant nicht viel geändert hat. Begann in der vorigen Schaltung mit dem LM324 bei 10 kHz die Dreieckspannung größer zu werden, ist dies in dieser Schaltung erst bei 14 kHz der Fall. Die nutzbare obere Frequenz der Rechteckschwingung ist aber von 60 kHz auf 110 kHz gestiegen.

Fazit

Die Schaltung mit dem Opamp NE5532 liefert eine amplitudenstabile Dreieckspannung bis zu ca. 14 kHz, die maximal nutzbare Rechteckspannung liegt bei ca. 110 kHz. Die Schaltung erfordert allerdings eine bipolare Versorgung der Opamp-ICs. Ob sich der zusätzliche Aufwand für jetzt 2 ICs (gegenüber 1x LM324) und für die zusätzliche negative Spannung lohnt, ist von der Anwendung abhängig. Für die Anwendung bei niedrigen und sehr niedrigen Frequenzen (Sekundenbereich) gibt es in beiden Schaltungsvarianten keine Einschränkungen bezüglich Linearität und Amplitude, so dass im niederen Frequenzbereich die Schaltung mit dem LM324 auch ausreicht.

CMOS-555 als AMV: AMV mit Stromquellen-Steuerung
2017, 2020-02 © Peter E. Burkhardt

Sägezahn/Dreieck-Generator, LM336-SQ mit Transistorschalter

LM336-SQ = Stromquelle mit Referenzelement LM336

Nach dem immer noch unbefriedigenden Ergebnis der beiden vorigen Dreieck-Generatoren bezüglich oberer AMV-Frequenz wäre der Test mit noch schnelleren Opamps sinnvoll gewesen. Leider standen keine passenden ICs zur Verfügung. Deshalb wurde die Schaltung mit zwei einfachen Transistor-Stromquellen aufgebaut, die direkt den Kondensator C laden bzw. entladen. Der Vorteil ist, man kommt wieder mit nur einer Betriebsspannung aus.

Schaltung und Funktion

Dieser Generator mit stromgesteuerter Auf- und Entladung des Kondensators kann Dreieck-, Sägezahn- und Rechteckimpulse liefern. Lade- und Entladezeit sind getrennt einstellbar. Der C555 arbeitet dabei mit seinen Standard-Schwellwerten.

Jede der beiden Konstant-Stromquellen arbeitet mit einem Referenzelement und einem Transistor im Lade- bzw. Entladezweig. Es ergibt sich ein präziser zeitlinearer Spannungsverlauf über C.

Ein Opamp-Spannungsfolger mit dem LM358 stellt diese Sägezahn- bzw. Dreieckspannung niederohmig zur Verfügung. Gleichzeitig kann das entsprechende Rechtecksignal am C555-Ausgang abgenommen werden.

Schaltungsprinzip

Die obere Stromquelle mit pnp-Transistor Q6 und Referenzelement IC2 lädt den frequenzbestimmenden Kondensator C über die Widerstände VR1 und R1 auf. Die untere Stromquelle (IC3, Q4, R2, VR2) entlädt diesen Kondensator wieder.

Ladestrom und Entladestrom sind konstant und können mit VR1 (oben) und mit VR2 (unten) eingestellt werden.

Für den richtigen Zeitpunkt des C-Ladens und des C-Entladens sorgen die Transistorschalter Q5 (oben) und Q3, die vom 555-Ausgang angesteuert werden. Sie schalten die Referenzspannung jeweils entgegengesetzt zu bzw. ab. Zusammen mit der C555-Funktion (Komparatoren, FF) ergibt sich so eine sich wiederholende Dreieckschwingung über dem Kondensator C.

Spannungsreferenz IC2, IC3

Beide Bandgap-Referenzen sind temperaturstabil und gegen Rauschen mit einem kleinen Elko überbrückt. Zusammen mit den Transistoren Q6 und Q4 bilden sie je eine von der Versorgungsspannung +Ub unabhängige Stromquelle.

CMOS-555 als AMV: AMV mit Stromquellen-Steuerung
2017, 2020-02 © Peter E. Burkhardt
Transistorschalter Q5 und Q3

In ähnlichen Schaltungen beim bipolaren 555 (siehe auch dort) hatte ich die Spannungsreferenz durch Kurzschluss direkt ein- und ausgeschaltet. Das hatte zur Folge, dass sich die Referenzspannung bei jedem Einschalten neu aufbauen musste. Für höhere AMV-Frequenzen ergaben sich Nachteile, da die verwendeten Bandgap-Referenzen nicht schnell genug waren. Nur mit geschalteten LEDs als 1,8V-Referenz konnte der negative Einfluss des An- und Abschaltens zurückgedrängt werden. Wie gesagt, das war bei den Dreieck-Generatoren mit dem bipolaren 555 so realisiert.

In den hier aufgebauten Schaltungen mit CMOS-555 wird ein anderes Konzept verfolgt. Die Referenzspannung wird nicht mehr direkt ein- und ausgeschaltet, sondern über einen relativ hochohmigen Widerstand. Dadurch muss das Referenzelement nicht so große Spannungshübe verarbeiten, sondern es läuft mit nahezu konstanter Last ständig durch. Nur die geringfügigen Lastsprünge durch die Widerstände (R11, R7) müssen ausgeglichen werden.

Zu den schaltenden Transistoren (Q5, Q3) ist anzumerken, dass mich die Eigenschaften eines bipolaren Transistors überrascht haben. Es ergab sich im EIN-Zustand nur ein Kollektor-Emitter-Spannungsabfall von 1 bis 4 mV, je nach Transistortyp. Das hängt sicherlich mit dem ungewöhnlichen Arbeitspunkt zusammen. Es wird nur ein Strom von 0,14 mA bei einer anfänglichen Kollektor-Emitter-Spannung von 2,5 V geschaltet.

Vorgelagerte Versuche mit Mosfets als Schalter waren zwar bezüglich Spannungsabfall über der Schaltstrecke (Drain-Source-Kanalwiderstand) noch erfolgreicher, doch das Schaltverhalten war viel schlechter als beim bipolaren Transistor. Das hängt sicher mit den umzuladenden Kapazitäten des Mosfets zusammen.

Steuerung der Referenz-Transistorschalter Q5 und Q3

Die obere auf +Ub bezogene Referenz wird mit Q5 geschaltet und dazu mit Q1 und Q2 angesteuert. Die Schaltzeiten der Transistorstufen Q1 und Q2 sind zwar auf dem Oszi sichtbar, beeinflussen aber das Gesamtergebnis bezüglich AMV-Maximalfrequenz nur wenig. Der untere Referenz-Schalter kann direkt vom 555 geschaltet werden.

Ursprünglich war die gesamte Referenz-Steuerung am Discharge-Ausgang (Pin 7) angeschlossen, natürlich mit einem entsprechenden relativ niederohmigen Pull-up-Widerstand nach +Ub. Das brachte noch schlechtere Ergebnisse bezüglich AMV-Maximalfrequenz. Die Vorderflanke des Pin7-H-Impulses ist relativ stark verschliffen. Die Rückflanke ist in Ordnung. Nun ist es zwar so, dass in der AMV-Standard-Schaltung die Rückflanke (also die Discharge-Flanke) zur schnellen Einleitung der C-Entladung maßgebend ist. Soll aber die Vorderflanke, also der Übergang vom durchgesteuerten zum gesperrten Qdis, ausgewertet werden, kann die Verrundung wie gemessen zu zusätzlichen Zeitverzögerungen führen.

Der normale Gegentaktausgang am Pin 3 des C555 liefert aber ein absolut sauberes Rechtecksignal mit steilen Flanken bis in den Grenzbereich des C555. Die Steuerung der Referenz-Schalter ist deshalb am C555-Ausgang angeschlossen. Jetzt ergab sich keine zusätzlcihe negaive Beeinflussung bezüglich der maximalen AMV-Frequenz.

Die Belastung am 555-Ausgang führt zu keiner schädlichen Signalverfälschung, nur zu einem geringen Amplitudenverlust mit zwar signifikantem aber nicht störenden Dachabfall. Soll die Rechteckspannung, deren Frequenz und Tastgrad mit den Potis VR1 und VR2 einstellbar ist, als Ausgangsspannung Ua weiter verwendet werden, ist eine Impulsformung zum nahezu idealen Rechteck leicht mit digitalen ICs (+Ub beachten!) oder schnellen Transistor-Schaltern möglich.

Auskopplung der Lade-/Entladekurve

Der Lade-/Entlade-Konstantstrom ist besonders bei niedrigen Frequenzen gering, eine zusätzliche Belastung und damit auch Verfälschung der Ladung/Entladung ist zu vermeiden. Der Sägezahn muss hochohmig ausgekoppelt werden.

Der eingesetzte Spannungsfolger mit dem Opamp IC4:A erfüllt diese Bedingung sehr gut. Am Ausgang steht der Sägezahn niederohmig zur Verfügung. R4 ist lediglich ein Schutzwiderstand, der auch niederohmiger sein darf. Der LM358 ist gegen GND kurzschlussfest und liefert dauernd bis 20 mA.

Der Sägezahn hat natürlich bezogen auf GND den gleichen Hub und Abstand wie über C. Im konkreten Fall liegt die Kurve zwischen 4 und 8 V (1/3 bis 2/3 von Ub). Soll die Kurve auf GND aufsetzen und/oder einen anderen Spannungshub haben, ist ein weiterer Opamp mit entsprechender Verstärkungseinstellung erforderlich.

Frequenzverhalten

Eine einfache geschaltete Stromquelle ist schneller als ein präzise Stromquelle mit Opamps. Das belegen die Messergebnisse (siehe Bild). Maximal sind 16 kHz möglich, wenn die Dreieck-Amplitude über C noch stabil innerhalb der 555-Schwellen bleiben soll. Das ist bedauerlich, wird doch die Maximalfrequenz eines CMOS-555-AMV mit 3 Mhz angegeben. Dieser Wert bezieht sich aber auf die erzeugte Rechteckschwingung am 555-Ausgang und nicht auf eine amplitudenstabile Schwingung über dem Kondensator.

CMOS-555 als AMV: AMV mit Stromquellen-Steuerung
2017, 2020-02 © Peter E. Burkhardt
Fazit

Die Schaltung ohne Opamps zum Laden und Entladen des Kondensators C, aber mit einfachen Transistor-Stromquellen, liefert die besten Ergebnisse. Eine amplitudenstabile Dreieckspannung ist bis zu 16 kHz möglich, die maximal nutzbare Rechteckspannung liegt bei ca. 200 kHz. Die äußere Beschaltung des C555 mit Transistoren (keine Standard-Opamps) ist schnell genug. Die maximale Frequenz der Dreieckspannung (bzw. Sägezahnspannung) wird nur noch von den Laufzeiten des C555 begrenzt.

CMOS-555 als AMV: AMV mit Stromquellen-Steuerung
2020-02 © Peter E. Burkhardt

Sägezahn/Dreieck-Generator, LED-SQ, Ua-Opamp, Diodes control

LED-SQ = Stromquelle mit LED-Referenz und Transistor, Ua-Opamp = Auskopplung der Ausgangsspannung (Ua1) mit Opamp-Spannungsfolger (LM358)

Schaltung und Funktion

Dieser Generator mit stromgesteuerter Auf- und Entladung des Kondensators kann Dreieck-, Sägezahn- und Rechteckimpulse liefern. Lade- und Entladezeit sind getrennt einstellbar, so dass sich vielfältige Impulsformen ergeben. Die Rechteckimpulse können auch zur PWM-Steuerung verwendet werden, da die Einschaltdauer mindestens von 8 % bis 92 % änderbar ist.

Die Steuerung der Stromquellen mit Transistorschaltstufen wurde durch eine einfache Diodensteuerung ersetzt, der Aufwand der Schaltung ist gering.

Schaltungsprinzip

Die Stromquellen mit Q1 und Q2 laden/entladen den Kondensator C linear zwischen 1/3 Ub bis 2/3 Ub. Die Ansteuerung dazu erfolgt ausgehend vom 555-Ausgang Pin 3 mittels der Diodenkombination D1 bis D4. Zur Auskopplung der Lade-/Entladekurve dient der Opamp LM358:A. Am Ausgang Ua steht ein Rechtecksignal zur Verfügung, dessen Tastgrad der jeweiligen Lade-/Entladezeit entspricht.

Stromquellen mit LED-Referenz

Die Stromquelle mit Q1 dient der Aufladung, die Stromquelle mit Q2 der Entladung von C. Beide Stromquellen werden so gesteuert, dass jeweils eine leitend, die andere gesperrt ist.

Näheres zur Konstantstromquelle mit LED steht in "Sägezahn-Generator, LED-SQ".

Mit VR1 ist die Ladezeit, mit VR2 die Entladezeit einstellbar. R1 bzw. R2 begrenzen jeweils den maximalen Konstantstrom so, dass sich mit C = 10 nF eine minimale Lade- bzw. Entladezeit von mehr als 30 µs ergibt. Das ist notwendig, da bei kürzeren Zeiten zunehmend die Schaltschwellen 1/3 und 2/3 vom 555 nicht eingehalten werden. Ist die Ladezeit zu kurz, schießt die Ladekurve über 2/3 von Ub hinaus, ist die Entladezeit zu kurz, sinkt die untere Schaltschwelle unter 1/3 von Ub.

Stromquellen-Steuerung mit Dioden

Wenn die obere Q1-Stromquelle den Kondensator C lädt, muss die untere Q2-Stromquelle gesperrt sein. Wird dagegen C durch Q2-Stromquelle entladen, darf die obere Q1-Stromquelle keinen Strom für C liefern. Das sind die Bedingungen, damit das Wechselspiel zwischen C-Laden und C-Entladen stromgesteuert funktioniert und somit zusammen mit dem 555 eine Schwingung entstehen kann.

Der 555-Ausgang liefert das nötige Steuersignal. Beim Laden ist Ua auf H, beim Entladen auf L. H bedeutet fast +Ub, L dagegen fast GND. Die Dioden-Steuerung funktioniert nun wie folgt: Anfangs (nach Ub EIN) führt der 555-Ausgang H-Pegel. Dadurch ist D4 leitend, D2 aber gesperrt, da das Uc-Potential weit unterhalb des H-Pegels liegt. D3 ist auch gesperrt. Diese Schaltzustände haben zur Folge, dass die Q1-Stromquelle den Kondensator C über VR1-Q1-D1 aufladen kann. Die Q2-Entlade-Stromquelle hat darauf keinen Einfluss, da sie durch die gesperrte Diode D2 abgetrennt ist.

555 als AMV: AMV mit Stromquellen-Steuerung
2020-02 © Peter E. Burkhardt

Mit dem C-Laden steigt Uc, und zwar bis zur oberen 555-Schwelle. D4 ist bis dahin immer noch leitend, D2 und D3 gesperrt. Die Verhältnisse ändern sich erst, wenn der 555-Ausgang auf L umschaltet und damit der Entladezyklus beginnt.

Durch L-Pegel am 555-Ausgang wird jetzt D3 leitend, D1 wird gesperrt, die Q1-Ladestromquelle wird abgetrennt. Auch D4 ist bei L am 555-Ausgang gesperrt.

Nun ist der Pfad D2-Q2-VR2 leitend, das C-Entladen erfolgt. Dabei sinkt der Uc-Pegel. Wird die untere 555-Schwelle 1/3 von Ub unterschritten, schaltet der 555-Ausgang wieder auf H. D3 sperrt wieder, D4 ist leitend und D2 sperrt ebenfalls. Damit kann die Q1-Stromquelle den vorher auf 1/3 entladenen Kondensator C wieder aufladen, und zwar bis zur 2/3-Grenze, d.h. bis zur oberen 555-Schwelle. Dann wird wieder umgeschaltet usw.

Die Steuerung mit Dioden funktioniert eigentlich ganz einfach, allerdings muss man die Fluss-Spannungen in Kauf nehmen. Durch das stromgesteuerte Laden und Entladen ist das aber kein Nachteil.

Auskopplung der Lade-/Entladekurve

Der Lade-/Entlade-Konstantstrom ist besonders bei niedrigen Frequenzen gering, so dass der Sägezahn hochohmig ausgekoppelt werden muss. Der eingesetzte Spannungsfolger mit dem Opamp IC4:A erfüllt diese Bedingung sehr gut. Am Ausgang steht der Sägezahn niederohmig zur Verfügung. R5 ist lediglich ein Schutzwiderstand, der auch niederohmiger sein darf. Der LM358 ist gegen GND kurzschlussfest und liefert dauernd bis 20 mA. Der Sägezahn hat natürlich bezogen auf GND den gleichen Hub und Abstand wie über C. Im konkreten Fall liegt die Kurve zwischen 4 und 8 V (1/3 bis 2/3 von Ub). Soll die Kurve auf GND aufsetzen ist ein weiterer Opamp erforderlich.

Ausgang für die AMV-Rechteck-Impulse

Am 555-Ausgang stehen die bezüglich Tastgrad veränderlichen Rechteckimpulse zur Verfügung. Der Ausgang sollte nicht zu sehr belastet werden, 1 kOhm bei 12 V sind aber kein Problem. Hauptsache ist, die Diode D3 "sieht" ein nahe GND gelegenes L, und die Diode D4 "erhält" einen H-Pegel, der mehr als 2 Diodenstrecken oberhalb der 555-2/3-Schwelle liegt. Somit ist die Arbeitsweise der Diodenumschaltung gesichert.

Frequenz und minimale Anstiegs-/Abfallzeit der Sägezahnkurve

Abhängig von den frequenzbestimmenden Bauelementen C, R1, VR1, R2 und VR2 wurde die Frequenz der Dreieckschwingung bei einer Betriebsspannung von 12 V gemessen. Im Bild sind die Werte eingetragen.

Aufgrund der Begrenzungswiderstände R1 und R2 (jeweils 1 kOhm) bleiben die minimalen Anstiegs-/Abfallzeiten relativ groß (in Abhängigkeit von C). Die Sägezahn-Anstiegszeit zur Abfallzeit verhält sich näherungsweise wie die Widerstände VR11 zu VR22. Das sind die jeweils wirksamen Lade- bzw. Entladewiderstände, die durch die Potis VR1 und VR2 zusammen mit den entsprechenden Schutzwiderständen R1 und R2 gebildet sind.

Welcher Tastgrad D sich erreichen lässt, wurde ebenfalls gemessen bzw. errechnet. Für eine 100%-ige PWM-Regelung reicht es zwar nicht, aber das ist auch nicht immer nötig.

Die obere Frequenzgrenze wird auch hier in erster Linie vom C555 bestimmt, dessen Schwellwerte mit immer kürzer werdender Lade- bzw. Entladezeit vom 555-FF nicht mehr zeitig genug geschaltet werden. Das heißt, die Reaktionszeit des C555 ist zu groß, um das Über- oder Unterschreiten des jeweiligen Schwellwerts zu verhindern.

In der Schaltung ist der 1nF-Bereich kritisch. Mehr als 50 kHz sollten nicht genutzt werden, wenn es auf die Einhaltung der Schwellwerte und damit auf den Uss-Wert der Dreieckschwingung ankommt.

Die Kurvenform bleibt aber bis zum angegebenen Maximalwert von über 100 kHz akzeptabel. Bei niedrigen Frequenzen gibt es natürlich keinerlei Einschränkungen. Eine Periodendauer der Ua1-Kurve von mehr als 60 Sekunden bei guter Linearität sind kein Problem.

Der hier eingesetzte CMOS-555 brachte keine signifikanten Vorteile gegenüber dem bipolaren 555.

Wahl der Betriebsspannung Ub

Optimal ist, wenn Ub hoch ist. Die Messungen wurden hier bei 12 V gemacht. unterhalb 6 V ist die Kurvenform mit steigender Frequenz nicht mehr so, wie es sein sollte. Die obere 555-Grenze von 15 V kann aber ausgeschöpft werden.

Fazit

Die Schaltung besticht durch die einfache Steuerung der LED-Stromquellen bei großem Frequenzbereich und trotzdem guter Kurvenform. Der CMOS-555 kann ohne Schaltungsänderung durch den bipolaren 555 ersetzt werden. Lediglich der Siebelko C01 und der Abblock-C C03 sollten angepasst werden.

555-Prüfgenerator
2024 © Peter E. Burkhardt

Sägezahn/Dreieck/PWM-Prüfgenerator für den 555

Schaltung und Funktion

Dieser Generator mit Diodensteuerug zur stromgesteuerten Auf- und Entladung des Kondensators entspricht weitgehend dem Generator des vorigen Beitrags. Die Schaltung wurde erweitert und speziell für den Einsatz als Testgenerator für 555-Schaltungen angepasst.

Der Generator liefert Dreieck-, Sägezahn- und Rechtecksignale in drei Frequenzbereichen von 1 Hz bis etwa 3,5 kHz. Das Dreiecksignal wird verstärkt und kann so verschoben werden, dass sich 9 Vss ab GND ergeben. Das Rechtecksignal wird direkt vom Dreiecksignal abgeleitet und steht mit einer ED zwischen 1 und 99 % niederohmig zur Verfügung.

Mittels Poti sind der Dreieckanstieg, der Dreieckabfall, der Offset, die Amplitude und die Frequenz regelbar.

Schaltungsprinzip

Die Stromquellen mit den Transistoren Q1 und Q2 laden/entladen den Kondensator C (C1 bis C3) linear zwischen 1/3 Ub bis 2/3 Ub. Die Ansteuerung dazu erfolgt ausgehend vom 555-Ausgang Pin 3 mittels der Diodenkombination D1 bis D4. Zur hochohmigen Auskopplung der Lade-/Entladekurve, der Verstärkung dieses Signals und zur Offset-Verschiebung dient der Opamp LM358:A. Am Ausgang Pin 1 ergibt sich das Dreiecksignal mit konstanter Amplitude von 9 Vss. Mit Poti VR 5 kann die Amplitude eingestellt werden. Opamp B liefert das Dreieck niederohmig als Ua1 an den Ausgang. Am zweiten Ausgang steht das entsprechende Rechtecksignal ebenfalls niederohmig zur Verfügung. Dort kann z.B. auch ein Frequenzzähler angeschlossen werden.

Stromquellen mit LED-Referenz

Zur Temperaturkompensation und als Referenzspannung ist eine LED gut geeignet. Die Temperaturdrift der LED ist mit -2 mV/K vergleichbar mit der Drift einer Si-Transistor-UBE-Strecke. Transistor und LED sollten beieinanderstehen (idealerweise thermischer Kontakt).

Die folgende Betrachtung gilt für den oberen Ladezweig mit pnp-Tansistor Q1. Der Entlandezweig mit npn-Transistor Q2 funktioniert prinzipiell genauso.

555-Prüfgenerator
2024 © Peter E. Burkhardt

Über LED1 und R2 fließen bei Ub = 12 V ca. 4,1 mA (mit R3 festgelegt), das ergibt einen günstigen Arbeitspunkt für die rote 3mm-Kleinleistungs-LED. Der LED-Strom sollte mehr als das 10-fache des Q1-Basisstromes betragen. Dann sind die Schwankungen der LED1-Referenzspannung (1,6 V), verursacht durch den benötigten Basisstrom, gering. Diese LED-Fluss-Spannung kann je nach Bauart der LED leicht unterschiedlich sein.

Über dem Q1-Emitterwiderstand, der sich aus R1, VR1 und VR3a zusammensetzt fallen ca. 0,95 V ab:

UE = UF - UBE = 1,6 V - 0,65 V = 0,95 V (konstant)

Widerstand R (R1, VR1 und VR3a) bestimmt den Konstantstrom für die C-Aufladung und berechnet sich zu:

R = UE / (Ic - IB)

Da UE konstant ist und der Basisstrom IB zu vernachlässigen ist, kann Ic mit R eingestellt werden.

Da C (C1, C2 oder C3) linear um 1/3 von Ub mit diesem Strom Ic aufgeladen werden muss (Hub des Sägezahnes zwischen 1/3 und 2/3 von Ub), ergibt sich je nach geforderter Sägezahn-Zeit TH (High-Zeit) der benötigte Konstantstrom Ic:

Ic = (C1 * 0,33 * Ub) / TH, wobei Ic = f(Ub)

R bestimmt also die Sägezahn-Zeit TH. VR1 + VR3a sind einstellbar, R1 begrenzt den maximalen Ic von Q1.

Der minimale Q1-Ic für die C-Aufladung ist für die maximale Sägezahn-Zeit verantwortlich. Icmin kann aber nicht beliebig klein sein, da in den Threshold-Eingang Pin 6 Strom fließt (beim C555 fast Null) und auch C nicht ideal ist. Für die Auskopplung des Sägezahns wird auch so gut wie kein Strom benötigt, da der sehr hochohmige (+)-Eingang des Opamp angeschlossen ist. Es sind also für den maximalen Lade-R (R1, VR1 und VR3a) bestimmte Grenzen gesetzt.

Rmax = (Ub - UE - UCEmin) / Icmin

Die minimale Kollektor-Emitter-Spannung UCEmin ist für einen vernünftigen Arbeitpunkt von Q1 notwendig und sollte 2 bis 3 V, aber wenigstens 1 V betragen.

Beispiel Ub = 12 V, UE = 0,95 V, UCE = 2 V:

Bei Ub = 12 V stehen über Q1 und R am Ende der C-Ladezeit nur noch 1/3 Ub = 4 V zur Verfügung. Da UE + UCE = 2,95 V < 4 V ist, kann Q1 noch richtig arbeiten.

Der minimale Konstantstrom ist in diesem Fall:

Icmin = UE / (R1 + VR1) = 0,95 V / 30,15 kΩ = 31,5 µA, also noch groß genug für eine stabile Aufladung. Diese Rechnung zeigt aber auch, dass der Gesamt-Ladewiderstand R (R1 + VR1 + VR3a) bis in die Größenordnung von 100 kOhm gewählt werden kann, ohne dass die Linearität des Sägezahns leidet. VR3a z.B. könnte größer gewählt werden (natürlich zusammen mit VR3b), um eine größere Frequenzänderung mit dem Tandem-Poti VR3 zu erreichen.

Steuerung der Stromquellen Q1, Q2

Wenn die obere Q1-Stromquelle den Kondensator C lädt, muss die untere Q2-Stromquelle gesperrt sein. Wird dagegen C durch Q2-Stromquelle entladen, darf die obere Q1-Stromquelle keinen Strom für C liefern. Das sind die Bedingungen, damit das Wechselspiel zwischen C-Laden und C-Entladen stromgesteuert funktioniert und somit zusammen mit dem 555 eine Schwingung entstehen kann.

Der 555-Ausgang liefert das nötige Steuersignal. Beim Laden ist Ua auf H, beim Entladen auf L. H bedeutet fast +Ub, L dagegen fast GND.

Die Dioden-Steuerung funktioniert nun wie folgt:

Anfangs (nach Ub EIN) führt der 555-Ausgang H-Pegel. Dadurch ist D4 leitend, D2 aber gesperrt, da das Uc-Potential weit unterhalb des H-Pegels liegt. D3 ist auch gesperrt. Diese Schaltzustände haben zur Folge, dass die Q1-Stromquelle den Kondensator C über +Ub-R-Q1-D1 aufladen kann. Die Q2-Entlade-Stromquelle hat darauf keinen Einfluss, da sie durch die gesperrte Diode D2 abgetrennt ist.

Mit dem C-Laden steigt Uc, und zwar bis zur oberen 555-Schwelle 2/3 von Ub. D4 ist bis dahin immer noch leitend, D2 und D3 gesperrt. Die Verhältnisse ändern sich erst, wenn der 555-Ausgang auf L umschaltet und damit der Entladezyklus beginnt.

Durch L-Pegel am 555-Ausgang wird jetzt D3 leitend, D1 wird gesperrt, die Q1-Ladestromquelle wird abgetrennt. Auch D4 ist bei L am 555-Ausgang gesperrt.

Nun ist der Pfad D2-Q2-R-GND leitend, das C-Entladen erfolgt. Dabei sinkt der Uc-Pegel. Wird die untere 555-Schwelle 1/3 von Ub unterschritten, schaltet der 555-Ausgang wieder auf H. D3 sperrt wieder, D4 ist leitend und D2 sperrt ebenfalls. Damit kann die Q1-Stromquelle den vorher auf 1/3 entladenen Kondensator C wieder aufladen, und zwar bis zur 2/3-Grenze, d.h. bis zur oberen 555-Schwelle. Dann wird wieder umgeschaltet usw.

Die Steuerung mit Dioden funktioniert eigentlich ganz einfach, allerdings muss man die Fluss-Spannungen in Kauf nehmen. Durch das stromgesteuerte Laden und Entladen ist das aber kein Nachteil.

555-Prüfgenerator
2024 © Peter E. Burkhardt
Auskopplung und Verstärkung der Lade-/Entladekurve

Der Lade-/Entlade-Konstantstrom ist besonders bei niedrigen Frequenzen gering, eine zusätzliche Belastung und damit auch Verfälschung der Ladung/Entladung ist zu vermeiden. Der Sägezahn muss hochohmig ausgekoppelt werden. Außerdem soll für die Untersuchung von 555-Schaltungen maximal ein 9Vss-Signal gegenüber GND zur Verfügung stehen.

Für den angegebenen Frequenzbereich erfüllt der Opamp LM358:A diese Anforderungen gut. Der Opamp arbeitet als nichtinvertierender Verstärker mit einer Verstärkung von 2,25, weil Ucss bei Ub1 = 12 V nur 4 V beträgt. Das ist die Differenz zwischen den 555-Schwellwerten. R7, R8 und R9 sollten Metallschicht-Widerstände mit höchstens 1 % Toleranz sein. Uc wird über R9 eingespeist (Formeln siehe Bild).

Zusätzlich muss das Signal so verschoben werden, dass es auf GND aufsetzt. Dazu wird mit dem Spannungsteiler R5-VR4-R6 die nötige Verschiebespannung von +4 V erzeugt. Allerdings bleibt die Kollektor-Emitter-Restspannung des unteren LM358-Ausgangstransistors (pnp-Typ) über GND bestehen.

Mit VR4 ist Uc so in Richtung GND zu verschieben (Oszi, 1 kΩ Last), dass die untere Spitze des Dreiecksignals gerade in die Begrenzung geht. Die Einstellung muss im Bereich der geplanten Arbeitsfrequenz erfolgen, da der 555 bei großen Frequenzänderungen (z.B. 1:10) seine Schwellwerte aufgrund innerer Toleranzen und Laufzeiten etwas verändert.

Kondensator C2 legt den n.i.E. (nicht invertierender Eingang) an GND, damit sich R5-VR4-R6 nicht auf die Signal-Verstärkung auswirkt.

Am Ausgang steht der Sägezahn niederohmig zur Verfügung, dessen Amplitude aber im vorliegenden Anwendungsfall einstellbar sein soll. Dazu dient das Poti VR5 mit dem Spannungsfolger Opamp LM358:B. Ein zusätzlicher Schutzwiderstand R10 sorgt für Kurzschluss-Sicherheit am Ausgang Ua1 (siehe Bild mit dem Gesamtplan).

Soll die Restspannung gegen GND nicht wirksam werden, muss der Opamp zusätzlich mit einer negativen Betriebsspannung von z.B. 2 Volt versorgt werden.

Ausgang für die AMV-Rechteck-Impulse

Am 555-Ausgang stehen die bezüglich Tastgrad veränderlichen Rechteckimpulse zur Verfügung. Der Ausgang sollte nicht zu sehr belastet werden. Deshalb wurde der Emitterfolger Q3 eingefüht. Deshalb wird der 555-CMOS-Ausgang Pin 3 nur wenig belastet. Wichtig ist, die Diode D3 "sieht" ein nahe GND gelegenes L, und die Diode D4 "erhält" einen H-Pegel, der mehr als 2 Diodenstrecken oberhalb der 555-2/3-Schwelle liegt. Somit ist die Arbeitsweise der Diodenumschaltung gesichert.

Frequenz und minimale Anstiegs-/Abfallzeit der Sägezahnkurve

Mit VR1 + VR3a ist die Ladezeit, mit VR2 + VR3b die Entladezeit einstellbar. R1 bzw. R2 begrenzen jeweils den maximalen Konstantstrom so, dass sich bei kleinem C eine minimale Lade- bzw. Entladezeit ergibt. Das ist notwendig, da bei kürzeren Zeiten zunehmend die Schaltschwellen 1/3 und 2/3 vom 555 nicht eingehalten werden. Ist die Ladezeit zu kurz, schießt die Ladekurve über 2/3 von Ub hinaus, ist die Entladezeit zu kurz, sinkt die untere Schaltschwelle unter 1/3 von Ub. Diese kurzen Lade-/Entladezeiten können aber nur bei kleinem Lade-C (z.B. 100 nF) auftreten. Größere C brauchen sowieso für das Auf- bzw. Entladen eine längere Zeit, so daß sich die Reaktionszeiten des 555-Komparators nicht negativ auswirken.

Der erreichbare Tastgrad D, oder anders ausgedrückt die erreichbare Einschaltdauer ED ist frequenzabhängig und beträgt bei 1 kHz etwa 1 bis 99 %. Für eine 100%-ige PWM-Regelung reicht es zwar nicht, aber das ist auch nicht Aufgabe dieses Prüfgenerators.

Die obere Frequenzgrenze wird in erster Linie vom C555 bestimmt, dessen Schwellwerte mit immer kürzer werdender Lade- bzw. Entladezeit vom 555-FF nicht mehr zeitig genug geschaltet werden. Das heißt, die Reaktionszeit des C555 ist zu groß, um das Über- oder Unterschreiten des jeweiligen Schwellwerts zu verhindern.

In der Anwendung ist keine hohe Generatorfrequenz gefordert, deshalb ist der kleineste Kondensator C = 100 nF. Bis hinab zu 1 nF wären möglich. Mehr als 50 kHz sollten nicht genutzt werden, wenn es auf die Einhaltung der Schwellwerte und damit auf den Uss-Wert der Dreieckschwingung ankommt.

Bei niedrigen Frequenzen gibt es natürlich keinerlei Einschränkungen, da auch im Signalweg bis zu den Ausgängen Ua1 (Dreiecki) und Ua (Rechteck) keinerlei Koppelkondensator liegt. Somit sind auch Zeiten im Minutenbereich oder noch länger möglich.

555-Prüfgenerator
2024 © Peter E. Burkhardt
Wahl der Betriebsspannung Ub

Optimal ist, wenn Ub hoch ist. Die Messungen wurden hier bei 12 V gemacht. Zu beachten ist, dass der Opamp zwar unipolar versorgt werden kann, dass aber die Aussteuerbarkeit nicht bis an +Ub möglich ist. Auch deshalb wurde die Maximalamplitude der Dreieckspannung auf nur 9 Vss festgelegt.

Fazit

Die Schaltung besticht durch die einfache Steuerung der LED-Stromquellen bei großem Frequenzbereich und trotzdem guter Kurvenform. Für die Anwendung als Prüfgenerator zur Untersuchung des Schaltverhaltens verschiedener 555-Schaltungen ist der Generator sehr gut geeignet. Vor allem mit einem Digital-Oszi lassen sich alle Details der zu prüfenden 555-Schaltung untersuchen, da entsprechende kurze oder auch sehr lange steigende/fallende Flanken zur Verfügung stehen.

Der hier verwendete CMOS-555 kann ohne Nachteil durch einen bipolaren 555 ersetzt werden.

 

© Peter E. Burkhardt