555: AMV LED PWM Zeit Digital Messtechnik Power Alarm Kfz NF Spiele Remote Diverses
555-NF-Schaltungen
2013 © Peter E. Burkhardt
555-NF-Schaltungen

Sirenen, Warnsignale und Generatoren

Universell einstellbare Sirene

Hupen und Sirenen

Zwei-Frequenz-Hupe

British Police Car Siren

555-Schaltungen für den Modellbau

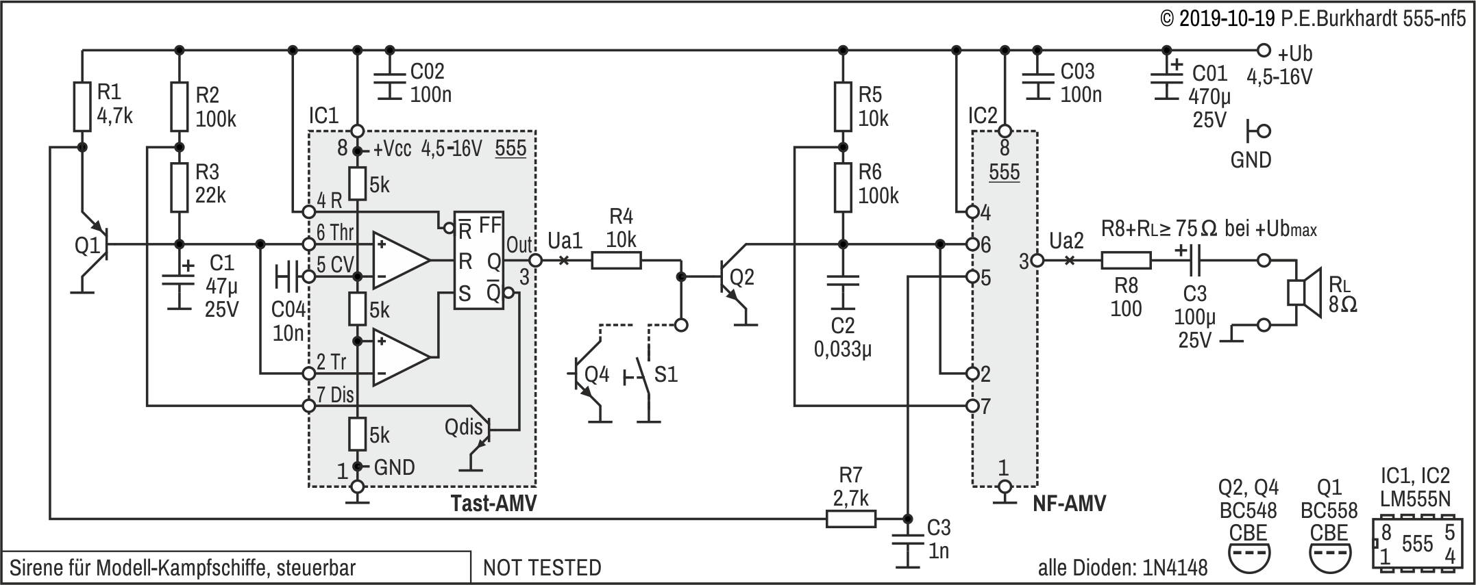
Sirene für Modell-Kampfschiffe

Nebelhorn für Modell-Schiffe

Servoprüfer für die Modell-Fernsteuerung

Kanalimpuls-Generator (Servoprüfer)
Kanalimpuls-Generator, automatische Impulsvariation

Zeitrelais, anzugs- und abfallverzögert

Rufton-Generator

Rufton-Generator mit dem bipolaren 555

Rufton-Generator mit dem CMOS-555

555-NF: Sirenen, Generatoren
2013-01 © Peter E. Burkhardt

Sirenen und Warnsignale

Universell einstellbare Sirene

Die Sirene ist universell einstellbar und erzeugt ganz unterschiedliche Signaltöne. Die Schaltung hat folgende Eigenschaften:

Schaltungsprinzip

Der 555-Tast-AMV (IC1) erzeugt eine niedrige Frequenz im Sekundenbereich. Dieses Signal steuert einen weiteren AMV (IC2), der ein NF-Signal mit veränderbarer Frequenz erzeugt. Die NF wird über den Lautstärke-Regler VR13 dem Endverstärker (Q6, Q7) zugeführt.

555-Tast-AMV (IC1)

Abweichend von der AMV-Standard-Schaltung erfolgt mit Transistor Q1 die Lade-/Entlade-Umschaltung für Kondensator C1. Dadurch ist mit VR1 die Ladezeit, mit VR2 die Entladezeit einstellbar. Gleichzeitig ändert sich die Wiederholfrequenz. Das ergibt unterschiedliche Geschwindigkeiten der an- und abschwellenden Töne am Ausgang vom NF-AMV (IC2).

Zur Vergrößerung des steuerbaren NF-Bereiches wird der Lade-Schwellwert angehoben, der Entlade-Schwellwert abgesenkt. Transistor Q2 sorgt für die entsprechende Umschaltung. Dadurch steigt der Schwellenabstand von 1/3 auf nahezu 3/4 von Ub.

Kopplung Tast-AMV zum NF-AMV

Die Spannung Uc1 über C1 muss hochohmig ausgekoppelt werden. Außerdem sollte der gesamte Spannungshub für den nachfolgenden NF-AMV an dessen CV-Eingang zur Verfügung stehen. Das wird mit einem doppelten Emitterfolger erreicht.

Am Q3-Emitter ist die Steuerspannung Uc1 um 0,6 V abgesenkt (Q3-UBE). Der pnp-Emitterfolger mit Q4 gleicht diesen Versatz wieder aus, da an seinem Emitter die Steuerspannung um 0,6 V angehoben wird (Q4-UBE). Somit ergibt sich im Vergleich von Uc1 zu U52 fast der gleiche Spannungsverlauf (auf dem Oszi nahezu deckungsgleich).

555-NF: Sirenen und Warnsignale, Universal-Sirene
2013-01 © Peter E. Burkhardt
555-NF-AMV (IC2)

Auch der NF-AMV arbeitet mit getrenntem C2-Lade-/Entladeweg mittels Transistor Q5. Dadurch ist mit VR11 die Ladezeit, mit VR12 die Entladezeit einstellbar. Gleichzeitig ändert sich die NF. Das ergibt einen großen NF-Einstellbereich.

555-Reset bei Ub EIN

Beim Ub-Einschalten sind beide 555 für eine von C3 und R6 bestimmte Zeit rückgesetzt. Danach starten beide 555 und die Sirenen-Töne werden bis zum Ub-Ausschalten wiederholt. Die Reset-Leitung kann auch zum Starten und Stoppen der Sirene durch weitere Schaltelemente (Transistor, Taster) genutzt werden.

NF-Endstufe

Am Ua2-Ausgang des NF-AMVs ist das rechteckförmige Sirenen-Signal verfügbar. Die Endstufen-Schaltung richtet sich nach der geforderten Lautstärke. Es können einfache diskrete Schaltungen (wie im Bild gezeigt), aber auch Endstufen-ICs verwendet werden. Bei geringen Lautstärken ist auch der direkte Lautsprecher-Betrieb vom 555-Ausgang aus möglich.

Intervalle und Frequenzbereich

Die Tabelle im Bild enthält einige Messergebnisse. Da beide AMVs großzügig einstellbar sind, ergeben sich die unterschiedlichsten Klangmuster. Ist eine passende Tonfolge gefunden und soll dies so bleiben, können für die Trimm-R auch Fest-R eingesetzt werden.

Fazit

Die Sirene ist im gesamten 555-Ub-Bereich verwendbar und universell einstellbar.

555-NF: Sirenen, Generatoren
2019 © Peter E. Burkhardt

Hupen und Sirenen

Zwei-Frequenz-Hupe

Der spezielle Klang z.B. einer Autohupe ist nur mit mindestens zwei NF-Frequenzen erreichbar. Dabei müssen die Frequenzen entsprechend der Musiklehre (minor third) möglichst genau eingehalten werden.

Eigenschaften
Schaltungsbeschreibung
Erzeugen der zwei NF-Signale mit 555-AMV

Der erste 555-AMV (IC1) erzeugt 440 Hz, abgleichbar mit VR1. Frequenzbestimmend sind C1 und R1 + VR1. Transistor Q1 ist beim C1-Laden geöffnet, beim C1-Entladen gesperrt. Das Entladen geschieht über VR1-R1-D1 und 555-Anschluss Dis (Pin 7). Da das Laden und Entladen über die gleichen Widerstände erfolgt, ergibt sich für das Ausgangssignal Ua1 ein Tastgrad von 0,5.

Der zweite 555-AMV (IC2) erzeugt 532 Hz, abgleichbar mit VR2. Auch hier erfolgt das C2-Laden und Entladen über die gleichen Widerstände (R4-VR2), so dass sich ebenfalls für das Ausgangssignal Ua2 ein Tastgrad von 0,5 ergibt.

Diese Art der AMV-Beschaltung hat gegenüber der 555-AMV-Standard-Schaltung den Vorteil, dass sich die Frequenz bequem mit einem Trimm-Poti einstellen lässt, ohne dass sich der Tastgrad ändert.

NF-Mischer, Hochpass und Endstufe

Beide NF-Signale werden einfach über die Widerstände R6 und R3 zusammengeführt. Gleichzeitig ergibt sich mit den Bauelementen C3, C4 und VR3 ein Hochpass, der für den speziellen Hupen-Klang sorgt. Diese Bauelemente sollten deshalb nicht modifiziert werden.

Mit Trimmer VR3 (wahlweise auch Poti mit logarithmischer Kennlinie) kann der NF-Pegel an die Leistungsendstufe angepasst werden. Bei der Schaltungserprobung war der TDA2040 gerade vorhanden und ist nur als Vorschlag zu verstehen. Die Schaltung entspricht dem TDA2040-Datenblatt. Allerdings läuft der TDA2040 erst ab ca. 8 V. Bei niedriger Betriebsspannung oder bei Einsatz im Kfz sollte ein Endstufen-IC ausgewählt werden, der sich für den jeweiligen Zweck besser eignet.

Fazit

Diese Hupen-Schaltung eignet sich für einen lautstarken Alarm mit durchdringendem Klang. Für den Kfz-Einsatz sind (neben der Zulässigkeits-Prüfung) Schaltungsänderungen bezüglich +Ub-Absicherung und Endstufen-IC erforderlich.

555-NF: Sirenen, Generatoren
2019 © Peter E. Burkhardt

British Police Car Siren

555-NF: Schaltungen für den Modellbau
2019 © Peter E. Burkhardt

555-Schaltungen für den Modellbau

Sirene für Modell-Kampfschiffe

Nebelhorn für Modell-Schiffe

555-NF: Schaltungen für den Modellbau
2019 © Peter E. Burkhardt

Servoprüfer für die Modell-Fernsteuerung

Kanalimpuls-Generatoren für den Modellbau sind Geräte, die zur Prüfung von Servos im Modell oder auch außerhalb des Modells ohne Fernsteuerung verwendet werden. Ein 555-AMV liefert die Zeitbasis mit 20ms-Impulsen, die einen weiteren 555 anstoßen, der als MMV arbeitet. Dieser liefert letztendlich den in der Länge variablen Kanalimpuls für das Modell.

Kanalimpuls-Generator (Servoprüfer)
Schaltungsbeschreibung

Der 555-AMV (IC1, links im Bild) liefert mit R1-R2-C1 fest eingestellte 20ms-Impulse, die über das Differenzierglied C2-R3 den 555-MMV (IC2, rechts im Bild) triggern. Die Impulslänge des MMV lässt sich mit VR2 einstellen, so dass ein längenvariabler Kanalimpuls von ca. 1 ms bis 2,2 ms am Ausgang abgenommen werden kann. Mit Trimmer VR1 ist dieser Einstellbereich abgleichbar. R5 schützt die 555-Endstufe bei Kurzschluss am Ausgang.

Anwendung

Mit dem Servoprüfer lassen sich Prüf- und Einstellarbeiten am Modell durchführen. Auch bei der Schaltungsentwicklung und/oder der Fehlersuche leistet das Gerät gute Dienste. Vorteilhaft ist, das Poti VR2 für die Kanalimpulslänge mit einer Skala zu versehen, so dass ohne zusätzliche Messmittel gearbeitet werden kann. Die Skala wird in Millisekunden geeicht, optional zusätzlich mit dem ermittelten Stellweg bzw. Stellwinkel eines bestimmten Modells. So stehen die Daten jederzeit schnell zur Verfügung, und der Servo des Modells kann reproduzierbar geprüft werden.

555-NF: Schaltungen für den Modellbau
2019 © Peter E. Burkhardt
Kanalimpuls-Generator, automatische Impulsvariation

Für manche Einstellarbeiten am Modell-Servo ist das Durchlaufen der Kanalimpulslänge zwischen Minimal- und Maximalwert vorteilhaft. Der folgende Kanalimpuls-Generator basiert auf der Generatorschaltung, die im vorigen Abschnitt beschrieben ist. Er liefert die stetige Änderung der Kanalimpulslänge mit einer Wiederholzeit von etwa 3 Sekunden. Diese Automatik ist abschaltbar.

Schaltungsbeschreibung

Der 555-AMV (IC1, links im Bild) liefert mit R1-R2-C1 fest eingestellte 20ms-Impulse, die über das Differenzierglied C2-R3 den 555-MMV (IC2, Bildmitte) triggern. Die Impulslänge des MMV lässt sich mit VR2 einstellen, so dass ein längenvariabler Kanalimpuls von ca. 1 ms bis 2,2 ms am Ausgang abgenommen werden kann. Mit Trimmer VR1 ist dieser Einstellbereich abgleichbar. R5 schützt die 555-Endstufe bei Kurzschluss am Ausgang.

Soweit entspricht diese Schaltung dem Kanalimpuls-Generator mit händisch einstellbarer Impulsvariation. In der vorliegenden Schaltung muss dazu der Schalter S1 auf AUS stehen, d.h. die Automatik muss abgeschaltet sein.

Die Impulslängen des wiederholt getriggerten 555-MMV können aber zusätzlich über eine geeignete Steuerspannung am Control-Eingang Pin 5 verändert werden. Dazu liefert der zweite 555-AMV (IC3, rechts im Bild) eine sägezahnförmige Spannung, die den 555-MMV so steuert, dass sich die Kanalimpuls-Breite kontinuierlich zwischen Minimal- und Maximalwert hin- und herbewegt. Dazu muss natürlich der Schalter S1 auf Automatik EIN stehen.

Anwendung

Da der Servo-Stellweg (bzw. Winkel) kontinuierlich hin und zurück durchlaufen wird, läßt sich ein Modell auch im Dauerbetrieb testen, um so z.B. Schwachstellen in der Mechanik ausfindig zu machen. Das Abschalten der Automatik und die dann mögliche händische Einstellung der Kanalimpuls-Breite ist ebenso möglich.

555-NF: Schaltungen für den Modellbau
2019 © Peter E. Burkhardt

Zeitrelais, anzugs- und abfallverzögert

555-NF: Rufton-Generator
2017-09, 2019 © Peter E. Burkhardt

Rufton-Generator

Die folgenden Rufton-Generatoren erzeugen ein Sinussignal entsprechend dem im Amateurfunk in Deutschland üblichen Tonruf I mit einer Frequenz von 1750 Hz, um eine Relaisstation ferngesteuert einzuschalten. Es gibt noch den Tonruf II mit 2135 Hz und den Tonruf III mit 2800 Hz. Beide werden aber weniger genutzt. Der Rufton 2800 Hz ist sowieso nur für sicherheitsrelevante Relaisfunkstellen vorgesehen, auf die der Funkamateur keinen Zugriff hat.

Die Frequenzstabilität eines Ruftons muss relativ hohe Anforderungen erfüllen, damit die angesprochene Relaisstation das Signal als Fernsteuersignal im NF-Sprachbereich erkennt und entsprechend reagiert. Die Relaisfunkstellen sind ja bekanntlich nur zum Vergrößern der Reichweite eines Funksignals vorhanden. Sie müssen mit dem Rufton aktiviert werden, damit sie ihren Dienst tun. Nach Gesprächsende schalten sie sich zeitverzögert wieder ab.

Die Rufton-Generatorschaltung mit dem 555-Timer ist im aktiven Funkbetrieb nur einsetzbar, wenn die Betriebsspannung stabilisiert ist und auch sonst hochwertige Bauelemente mit geringer Temperaturabhängigkeit eingesetzt werden.

Neben den mit einem 555-Timer aufgebauten 1750Hz-Generatoren sind weitere (evtl. bessere) Schaltungen im Hauptthema "NF-Technik" aufgeführt, die aber nicht mit dem 555 arbeiten.

Rufton-Generator mit dem bipolaren 555

Schaltungsbeschreibung
Prinzip

Ein astabiler Multivibrator (AMV) mit dem 555-Timer erzeugt ein Rechtecksignal mit einem Tastgrad von 0,5. Die gleiche Breite des Low- und High-Teils der Rechteckspannung ist nötig, damit der nachfolgende Tiefpass eine möglichst symmetrische und nahezu sinusförmige NF-Schwingung liefern kann. Um den Tiefpass (R2, R3, C2, C3) nur gering zu belasten, ist der Emitterfolger mit Transistor Q1 nachgeschaltet. Somit kann die von hohen Frequenzen befreite 1750Hz-Schwingung relativ niederohmig entnommen werden.

Lade- und Entladeschaltung mit Q2

Beim 555-AMV in Standardschaltung ist kein Tastgrad von 0,5 möglich, da das Laden und Entladen des frequenzbestimmenden Kondensators über unterschiedliche Widerstandswerte erfolgt. In der vorliegenden Schaltung ist für Auf- und Entladung des Kondensators C1 der gleiche Widerstand R = R1 + VR1 zuständig. Das wird mit dem Transistorschalter Q1 erreicht. Die Aufladung von C1 erfolgt über den durchgesteuerten Transistor Q2 und die Summe von R1 und eingestelltem Teilwiderstand des Trimmers VR1. Die Entladung erfolgt ebenfalls über diese Widerstände und die Diode D1. Q1 ist jetzt gesperrt.

Laden

Die Ansteuerung des Ladetransistors Q2 erfolgt indirekt von Discharge Pin 7. Beim Laden ist der interne Entladetransistor Qdis gesperrt. D1 ist ebenfalls gesperrt, Q2 erhält über R4 Basisstrom. Somit kann der Ladestrom für C1 über Q2 und die Widerstände R1-VR1 fließen.

Entladen

Beim Entladen ist der interne Entladetransistor Qdis durchgesteuert. Damit führt Pin 7 und damit auch die Q2-Basis L-Potential. Q2 sperrt, es fließt kein Ladestrom mehr. Gleichzeitig öffnet Diode D1 und C1 kann sich über die Widerstände R1-VR1 und D1 nach Masse entladen.

555-NF: Rufton-Generator
2019 © Peter E. Burkhardt
Einstellen der Impulsfrequenz mit VR1

Da das Laden und Entladen über die gleichen Widerstände erfolgt, kann die Impulsfrequenz bequem eingestellt werden, ohne dass sich der Tastgrad ändert. VR1 sollte aber unbedingt ein hochwertiges Wendelpoti sein, um neben hoher Einstellsicherheit eine geringe Temperaturabhängigkeit zu erreichen. Besser ist es, VR1 nach Einstellung auszumessen und durch entsprechende Metallschicht-Festwiderstände zu ersetzen. Widerstand R1 ist nur ein Schutzwiderstand.

Auch Kondensator C1 sollte ein hochwertiger Film-C (Folie-Kondensator) sein. Keramik-Cs, die zur Entkopplung verwendet werden (XR5 oder XR7), sind nicht geeignet. Ihre Kapazität ändert sich abhängig von der Temperatur und von der angelegten Spannung.

Tiefpass und Emitterfolger mit Q1

Das Rechtecksignal am 555-Ausgang Pin 3 ist zur weiteren Verarbeitung in der jeweiligen Funkanlage ungünstig, da es eine Menge höherfrequente Anteile enthält. Der doppelte Tiefpass (R2-C2, R3-C3) sollte idealerweise nur die sinusförmige Grundschwingung von 1750 Hz übrig lassen. Die angegebenen Kondensatorwerte verschleifen das Rechteck soweit, dass eine dreieckähnliche Schwingung mit abgerundeten Spitzen entsteht. Die Kondensatorwerte können noch vergrößert werden. Das verringert allerdings die Amplitude der Sinusschwingung U2 am Ausgang.

Mittels Trimmer VR2 lässt sich die Amplitude der Ausgangsspannung U2 an die nachfolgende Schaltung anpassen. Widerstand R5 ist nur als Schutzwiderstand eingefügt und verhindert bei Kurzschluss am Ausgang, dass der Transistor Q1 Schaden nimmt. R5 kann auch weggelassen werden.

Messwerte

Die Werte lt. Tabelle (siehe Schaltbild) geben nur eine Orientierung zum Stromverbrauch bei unterschiedlichen Betriebsspannungen Ub. Günstig ist Ub mit etwa 5 bis 12 V, sollte aber unbedingt stabilisiert sein, da sich die eingestellte Frequenz von 1750 Hz geringfügig ändert, wenn sich Ub ändert.

Bessere Ergebnisse bringen quarzstabilisierte Generatoren oder auch freischwingende Generatoren in diskreter Schaltungstechnik mit entsprechend hochwertigen passiven Bauelementen.

555-NF: Rufton-Generator
2019 © Peter E. Burkhardt

Rufton-Generator mit dem CMOS-555

In Anlehnung an den Generator mit dem bipolaren 555 des vorigen Abschnitts entstand die folgende Schaltung mit der CMOS-Variante des 555-Timers. Der fast bis an die Betriebsspannung reichende Ausgangspegel am Pin 3 ermöglicht einen vereinfachten AMV zur Erzeugung des 1750Hz-Ruftones mit Tastgrad 0,5.

Vorteilhaft ist weiterhin die geringe Stromaufnahme und eine noch höhere Stabilität der erzeugten Rufton-Frequenz in Abhängigkeit von der Temperatur.

Schaltungsbeschreibung
Prinzip

Ein astabiler Multivibrator (AMV) mit dem 555-Timer erzeugt ein Rechtecksignal mit einem Tastgrad von 0,5). Die gleiche Breite des Low- und High-Teils der Rechteckspannung ist nötig, damit der nachfolgende Tiefpass eine möglichst symmetrische und nahezu sinusförmige NF-Schwingung liefern kann. Um den Tiefpass (R2, R3, C2, C3) nur gering zu belasten, ist der Emitterfolger mit Transistor Q1 nachgeschaltet. Somit kann die von hohen Frequenzen befreite 1750Hz-Schwingung relativ niederohmig entnommen werden.

Lade- und Entladeschaltung über den CMOS-555-Ausgang

Auch beim CMOS-555-AMV in Standardschaltung ist kein Tastgrad von 0,5 möglich, da das Laden und Entladen des frequenzbestimmenden Kondensators über unterschiedliche Widerstandswerte erfolgt. Normalerweise hängt der Widerstand des frequenzbestimmenden RC-Gliedes an der Betriebsspannung +Ub. Der Kondensator wird also von +Ub aus über Ra aufgeladen. Die Entladung erfolgt dann über einen zweiten Widerstand Rb, der ebenfalls im Ladezweig liegt. Da deshalb im Lade- und Entladezweig unterschiedliche Widerstände wirken, ergeben sich für H und L am 555-Ausgang unterschiedliche Zeiten. Das bedeutet, H- und L-Impuls sind unterschiedlich lang, der Tastgrad weicht von 0,5.

Beim CMOS-555 kann am Ausgang Pin 3 von einem Rail-to-Rail-Spannungshub ausgegangen werden. Das heißt, die erzeugte Impulsfolge wechselt von nahezu Null (GND) zu nahezu +Ub. Wird nun der Ladewiderstand R = R1 + VR1 (siehe Bild) am CMOS-555-Ausgang angeschlossen, kann das Auf- und Entladen des Kondensators über die gleichen Widerstände erfolgen. Das bedeutet, Auf- und Entladung dauert gleich lang, der Tastgrad der erzeugten Impulsfolge ist 0,5.

Diese Art der Spannungsversorgung des frequenzbestimmenden RC-Gliedes ist beim normalen (bipolaren) 555 nicht sinnvoll, da die Transistor-Gegentakt-Endstufe des 555 bei H und L unterschiedliche Spannungen liefert. Dies hätte einen von 0,5 abweichenden Tastgrad zur Folge.

Aufladen nach dem Ub-Einschalten (1. H-Zeit)

Nach Ub EIN ist das interne 555-FF wegen Spannung Null über C1 gesetzt, Ausgang Pin 3 (U1) führt H. Diese Spannung (entspricht nahezu +Ub) lädt C1 über R1-VR1 auf. Erreicht die Kondensatorspannung Uc am Treshold-Eingang Pin 6 den oberen 555-Schwellwert (2/3 von Ub), setzt das FF zurück, U1 wird L.

Diese erste Kondensator-Aufladung von Null nach 2/3 von Ub benötigt die Zeit To = 1,1 * R * C.

Entladen (L-Zeit)

Hatte Kondensatorspannung Uc die obere 555-Schwelle erreicht und das 555-FF den Ausgang Pin 3 auf L geschaltet, beginnt das Entladen von C1. Dies geschieht über die gleichen Widerstände VR1 + R1 gegen die Spannung Null, da ja Ausgangsspannung U1 jetzt auf GND liegt.

555-NF: Rufton-Generator
2019 © Peter E. Burkhardt

Das Entladen dauert so lange, bis die untere 555-Schwelle (1/3 von Ub) erreicht ist (genauer: unterschritten wird). Uc am Trigger-Eingang Pin 2 setzt über den unteren 555-Komparator das FF, U1 wird H.

Diese Kondensator-Entladung (wie auch alle folgenden während des normalen AMV-Betriebs) von 2/3 von Ub nach 1/3 von Ub benötigt die Zeit TL = 0,693 * R * C.

Aufladen (H-Zeit, normaler AMV-Betrieb)

Hatte Kondensatorspannung Uc die untere 555-Schwelle erreicht und das FF den Ausgang U1 auf H geschaltet, beginnt das C1-Aufladen. Dies geschieht über R1 + VR1 von nahezu Ua = +Ub. Erreicht Uc die obere 555-Schwelle, setzt das FF zurück, U1 wird L.

Diese Kondensator-Aufladung (wie auch alle folgenden während des normalen AMV-Betriebs) von 1/3 von Ub nach 2/3 von Ub benötigt ebenfalls die Zeit TH = 0,693 * R * C.

U1-Periodendauer bzw. Frequenz

Zu beachten ist, dass nur die erste C-Aufladung die Zeit mit dem Faktor 1.1 benötigt, da von Null an geladen wird. Das heißt, nur die erste H-Zeit ist länger als alle folgenden. Im laufenden AMV-Betrieb pendelt die Kondensatorspannung Uc zwischen 1/3 und 2/3 von Ub hin und her.

Einstellen der Impulsfrequenz mit VR1

Da das Laden und Entladen über die gleichen Widerstände erfolgt, kann die Impulsfrequenz bequem eingestellt werden, ohne dass sich der Tastgrad ändert. VR1 sollte aber unbedingt ein hochwertiges Wendelpoti sein, um neben hoher Einstellsicherheit eine geringe Temperaturabhängigkeit zu erreichen. Besser ist es, VR1 nach Einstellung auszumessen und durch entsprechende Metallschicht-Festwiderstände zu ersetzen. Widerstand R1 ist nur ein Schutzwiderstand.

Auch Kondensator C1 sollte ein hochwertiger Film-C (Folie-Kondensator) sein. Keramik-Cs, die zur Entkopplung verwendet werden (XR5 oder XR7), sind nicht geeignet. Ihre Kapazität ändert sich abhängig von der Temperatur und von der angelegten Spannung.

Tiefpass und Emitterfolger mit Q1

Das Rechtecksignal am 555-Ausgang Pin 3 ist zur weiteren Verarbeitung in der jeweiligen Funkanlage ungünstig, da es eine Menge höherfrequente Anteile enthält. Der doppelte Tiefpass (R2-C2, R3-C3) sollte idealerweise nur die sinusförmige Grundschwingung von 1750 Hz übrig lassen. Die angegebenen Kondensatorwerte verschleifen das Rechteck soweit, dass eine dreieckähnliche Schwingung mit abgerundeten Spitzen entsteht. Die Kondensatorwerte können noch vergrößert werden. Das verringert allerdings die Amplitude der Sinusschwingung U2 am Ausgang.

Mittels Trimmer VR2 lässt sich die Amplitude der Ausgangsspannung U2 an die nachfolgende Schaltung anpassen. Widerstand R5 ist nur als Schutzwiderstand eingefügt und verhindert bei Kurzschluss am Ausgang, dass der Transistor Q1 Schaden nimmt. R5 kann auch weggelassen werden.

Messwerte

Die Werte lt. Tabelle (siehe Schaltbild) geben nur eine Orientierung zum Stromverbrauch bei unterschiedlichen Betriebsspannungen Ub. Günstig ist Ub mit etwa 5 bis 12 V, sollte aber unbedingt stabilisiert sein, da sich die eingestellte Frequenz von 1750 Hz geringfügig ändert, wenn sich Ub ändert.

Bessere Ergebnisse bringen quarzstabilisierte Generatoren oder auch freischwingende Generatoren in diskreter Schaltungstechnik mit entsprechend hochwertigen passiven Bauelementen.

 

© Peter E. Burkhardt